AD采样前加不加电压跟随器?
原址1:http://bbs.csdn.net/topics/390284933
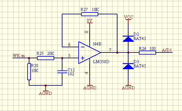
R25的作用是消反射的,运放的5、6角理论上是电压相同的,且输入阻抗是无穷大!那么输入信号的电流主要是通过R28流入地,也就是输入点的电压在WK-in点形成,理论上不会有电流流入R25,如果没有R25那么信号就会100%反射到WK-in上,如果信号源的内阻非常的大,也就是带载的能力很差,反射的信号就会在R28的输入点附近形成很强的发射震荡也就是“回音”这样的噪声经过放大就会使输出信号质量很差,R25和C12的接入可以把在5pin的反射信号有效地吸收,高频的反射信号通过C12泄放到地(AGND)R25把反射的信号阻隔在5pin的输入端。那么R25为什么是20K呢?这个可能是经验值,R25大了就会影响到5pin的信号强度毕竟运放不是理想的在说也同样会反射大量的信号,小了就像导线一样不能阻挡反射信号。通常会取到R28的2-3倍这个样子。R28、R25、R27的选取和运放的工作阻抗有关。D2、D3静电钳位,100ohm电阻不是阻抗匹配!通常的电路都有内阻,一般的数字电路的普遍内阻在100ohm左右,也就是VCC 5V的情况下,最大输出电流时50mA的样子,所以电路中常用100ohm的电阻来消反射。这样的电路中的输出功率最大也就是阻抗匹配!电流也最大,电路较通常!
版权声明:本文为CSDN博主「翟羽镬」的原创文章,遵循 CC 4.0 BY-SA 版权协议,转载请附上原文出处链接及本声明。
原文链接2:https://blog.csdn.net/mao_hui_fei/article/details/78836997
最近在做一个数控电源,需要将0-24V的电压进行AD采样,但是stm32单片机ADC只能采样0-3.3V范围,
而且目前我没有运放做电压跟随器,只有一个高速AD模块,已经带
这就需要在前级加一个分压电路,然后再加一个运放进行电压跟随,作用是输入输出阻抗匹配,还具有隔离的作用,不影响负载。下面几篇文章很不错,有参考价值:
1、AD采集分压电阻的选择:http://bbs.eeworld.com.cn/thread-480897-1-1.html
2、https://zhidao.baidu.com/question/484386248.html
3、http://bbs.21dianyuan.com/thread-19401-1-1.html
1、AD转换器输入之前为何要接一个电压跟随器?
在许多典型电路设计中,AD转换器之前会有一个电压跟随器。这个跟随器到底是不是需要,要在了解跟随器作用的基础上,针对自己的电路特点而定。
首先,分析跟随器在这里的作用:
电压跟随器在这里的作用是阻抗变换作用。一方面,将输入阻抗变得很高,这样,对于输入信号的影响可以做到很小(影响一)。另一方面,输出阻抗变得很低,AD输入阻抗对输入信号的影响可以做到很小(影响二)。可见,跟随器非常有意义。
其次,分析自己的电路和被测信号做出是否用跟随器的决定。
1、如果信号源的输出阻抗很小,那么,影响一可以忽略。
2、如果AD的输入阻抗很大,那么影响一和影响二均可以忽略。
3、若两个影响都可以忽略,不必采用跟随器
4、存在一个影响,就需要用跟随器。
精度及误差问题:
精度不高就没有必要用电压跟随器,有误差可以通过线性拟合实现。(matlab)
————————————————
本文来自互联网用户投稿,文章观点仅代表作者本人,不代表本站立场,不承担相关法律责任。如若转载,请注明出处。 如若内容造成侵权/违法违规/事实不符,请点击【内容举报】进行投诉反馈!
