SRM驱动板调试总结
针对0.5NM的SRM电机,设计并调试驱动板。

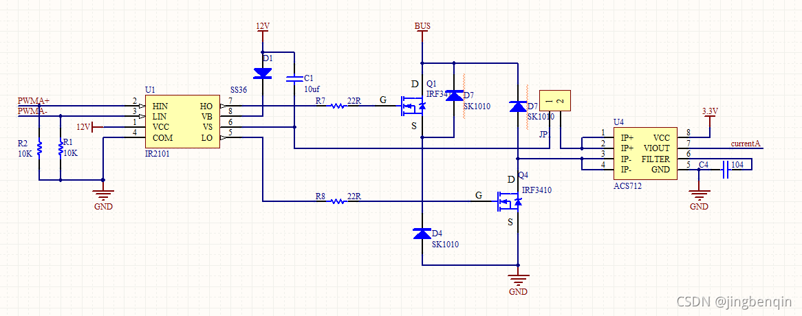
特别需要注意的是,D1开始选择1N4148,出来的波形就是不对,还要C1不能太大也不能太小,这里D1为SS36,肖特基二极管,而C1为10UF,50V耐压的电容。这两个元件构成自举电路,会把输出VB的电压太高到高于12V的电压值。
同时,由于控制算法需要,需要测量电流,串联了ACS712,但是该器件也存在问题,由于其测量原理是霍尔感应,很容易受到电机的电感性影响,容易造成测量不准确。所以需要改为串联电阻的高端采样测量方法。
调试步骤:
1,先不焊接MOS管和肖特基二极管SK1010,只焊接IR2101,然后驱动STM32定时给高低电平,PWM+和PWM-同时为高电平,或者同时为低电平那种,频率在10Khz到20Khz 都可以,看看IR2101的输出,正常情况下,VB输出基准大于6V,高电平大于12V的方波,即放大了输入的信号,VS输出大约为6到12V的电平信号,而LO输出则为低电平0V,高电平12V的信号,精准的放大输入信号。
2,焊接MOS管和二极管,此时需要24V供电进行测试,MOS可以用万用表的电阻档,调到最大量程约20M欧档位,测量MOS管的DS两端电阻值,正常情况为一个特别大的值,如果小于10K欧,说明MOS被击穿烧坏了。肖特基二极管通常不容易坏,用万用表的二极管档,正向0.3V左右,反向电压无穷大。
3,JP1端口,即电机的接入端,使用约500欧姆的电阻替代接入(电阻小了就需要计算电阻功率够不够),只有构成回路,才知道高低端MOS管是否都正常工作。串接完毕后,系统上电,程序还是使用定时高低电平的程序,测量电阻两端有无电压,如果有电流流过,则应该在电阻两端产生压降,我使用的500欧的电阻,两端电压约为6V。然后测量上桥MOS端的S级,信号波形也同样为高低电平的信号形式,但是下桥MOS管的D极则有可能恒定为低电平,测量不出来波形。
4,以上测试正常之后,即可上电机,程序改为根据开关磁阻电机的霍尔位置信号进行换相,给定的PWM波可以在50%到100%之间,频率10Khz到20khz,我只测试了20KHz的信号频率。开始工作时,有可能出现电机启动惯性大,电流不足以推动电机启动的情况,手动转一下转子,即可成功启动。
mark了~ 调试电机不容易~~一定要有耐心,当别人都催你赶紧做完这件事好做下一件事时,自己一定要冷静,要思考,这是换了几十枚不知道是好是坏的MOS管的经验教训~~~
本文来自互联网用户投稿,文章观点仅代表作者本人,不代表本站立场,不承担相关法律责任。如若转载,请注明出处。 如若内容造成侵权/违法违规/事实不符,请点击【内容举报】进行投诉反馈!
