大家好,欢迎来到数电频道🐱👤
- 题目要求:
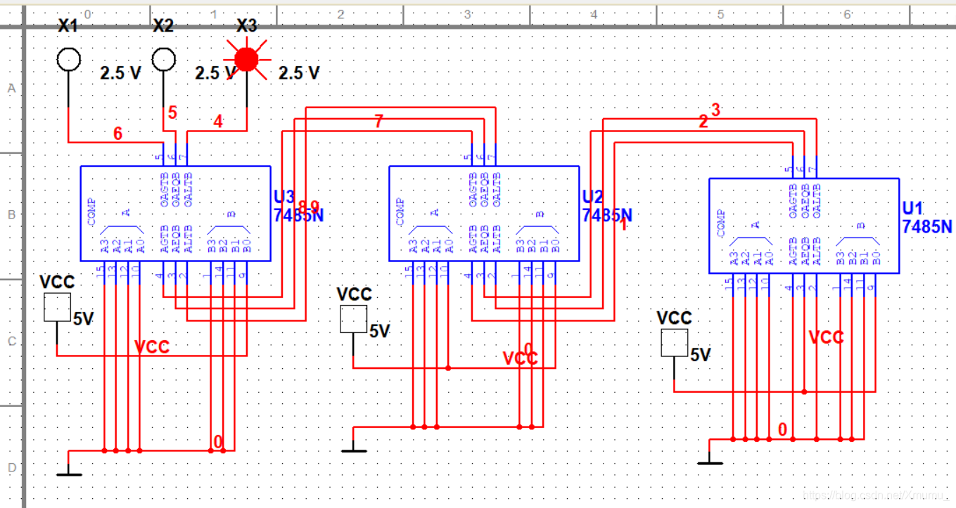
试用4位二进制数比较器7485实现3位8421BCD码的比较。
三位8421BCD码,首先先确定需要三个比较器,一位一位的比较即可,非常简单,不废话,以下是演示:
比较:110和011

比较:010 和 111

ppp:记得点赞、关注、评论噢,欢迎订阅我的频道,有任何问题评论区见🎀
本文来自互联网用户投稿,文章观点仅代表作者本人,不代表本站立场,不承担相关法律责任。如若转载,请注明出处。 如若内容造成侵权/违法违规/事实不符,请点击【内容举报】进行投诉反馈!