关于mclag功能的介绍
一、 MLAG产生的背景
MLAG是多机箱链路聚合的缩写,它是两个或多个交换机在形成链路束时能够像单个交换机一样工作的能力。这样一台主机可以上行到两个交换机以实现物理多样性,而只有一个捆绑接口可以管理。同样,两个交换机可以使用MLAG连接到其他两个交换机,并转发所有链接。大多数MLAG应用都是完全专有的,这意味着您无法在不同厂家之间创建MLAG。
堆叠通常是你需求可能在网络的边缘而不是网络的核心。它使您可以将多个交换机作为一个实体进行管理,这可以通过链接交换机底板或连接前端的上行链路端口来实现。同样,应该在厂家的同一产品线中的以太网交换机之间进行堆叠。
MCLAG解决的问题:
1、增加带宽
链路聚合接口的最大带宽可以达到各成员接口带宽之和。
2、提高可靠性
当某条活动链路出现故障时,流量可以切换到其他可用的成员链路上,从而提高链路聚合接口的可靠性。
3、负载分担
在一个链路聚合组内,可以实现在各成员活动链路上的负载分担。
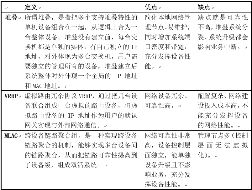
二、MLAG与堆叠、vrrp的优缺点

三、常见故障类型

1) A和C是端口故障;
2) 故障点 B 是以太网链路故障;
3) 故障点 D 是节点故障;
4) 当PoA连接到一个MPLS网络时,故障点E可以划分为以下:
a) 伪线故障——监测伪线(如使用 VCCV-BFD),如果伪线出现故障,则通知与之关联的服务实例,上游失效。
b) 远端 PE IP 路径故障——监测远端 PE的 IP 可达性 (如使用 IP 路由 watch) ,如果路由失效,则通知所有与之关联的服务实例,上游失效。
c) LSP故障——监测到远端 PE的 LSP状态(如,使用自动的 LSP-Ping),如果 LSP失效,则通知所有与之关联的服务,上游失效。
d) PE孤岛——监测 PE所有的连接核心网络的物理接口,当所有的这些接口 Down,则说明 PE对于核心网络来说已经成为了孤岛, 因此必须通知所有与之关联的服务,上游失效。
四、常见的业务场景
1)正常场景

2)IPL断开场景

3)节点1的PO1断开

4)节点1的PO1和节点2的PO2断开

(待续)
本文来自互联网用户投稿,文章观点仅代表作者本人,不代表本站立场,不承担相关法律责任。如若转载,请注明出处。 如若内容造成侵权/违法违规/事实不符,请点击【内容举报】进行投诉反馈!
