拼团、砍价、分销|用户要增长,裂变和转化才是关键
拼团、砍价、分销等模式要想获得用户增长,要有行之有效的增长手段和持续输出的产品价值,才能实现真正的裂变和转化。
一、增长
其实,用户增长是一个非常大的话题,不在是传统互联网意义上一味地追求用户数量上的增长。
用户增长就是不断的提出增长假设,做实验,数据分析验证假设的正确性,以此循环往复,反复迭代。 用户增长是以增长为目标,以结果为导向,让策略能落地。
此外,用户增长是产品运营的第一KPI, 用户增长产属于数据驱动产品,产品要持续增长就需要提升单个用户价值。
用户增长的主线是AARRR模型,该模型是以产品设计和运营为核心,获取用户,迅速转化,提高留存,然后变现和传播,但新用户留存是从产品启动到关键行为的转化。 比如:有效的用户注册、用户活跃度、用户传播、用户变现等都需要考虑。
用户增长不局限于手段,这是个系统性工程,我们要规划好产品近期或远期的增长计划,并让计划以需求的形式落地。通过一些线上线下的活动策划、推进、执行达成用户增长目标,能够及时快速分析用户需求。
用户增长需要特定的投放渠道(红包分享、邀请机制、名人效应、打造爆款、马甲效应、新媒体运营等)+特定营销策略(微分销、砍价、拼团等)+数据分析方法(AARRR模型、漏斗分析、北极星指标、用户忠诚度模型、八角行为分析法)。
用户增长的核心是在评估渠道、优化落地、优化内容、分析迭代、提升留存、流失召回、支付优化、数据打通、系统对接、病毒传播等环节让业务形成闭环,从而打通整个用户增长的业务流程。
二、裂变
裂变侧重于回报、价值、权威、从众、喜好、稀缺六个要素。
裂变是整个用户体系中快速聚集用户和提升用户转化的有效方式,利用裂变快速实现多级传播,通过裂变获取新的用户。
常见的裂变方式有:口碑裂变、拼团裂变、邀请裂变、助力裂变、分享裂变等。
裂变增长之所以这么火爆,是因为用户裂变的本质是以价值为核心。
用户裂变可长期持续下去的是产品的价值,价值才能联系用户。 像微信群裂变、服务号裂变、个人号裂变、小程序裂变都是因为产品或模式给用户带来附加价值,从而源源不断的获取新的用户流量。
三、转化
用户转化是用户运营每个阶段最重要的环节。
提升转化率,并不是简单的几个数据,几个用户模型就能解决的,我们需要定位正确的用户、提升产品的体验与流畅性、优化转化路径、关注复购与增购。在用户转化策略中不断提出假设,迭代试验,检验假设,周而复始。
用户转化侧重于拉新,留存、促活和变现,但提升转化率一定是抓住用户的刚需(痛点)、高频(爽点)、黏性(痒点)三个纬度。
在产品使用过程中,用户需要“诱导式”的培养参与度,满意度,忠诚度,才能对产品形成使用习惯,从而转化一批高净值的用户。
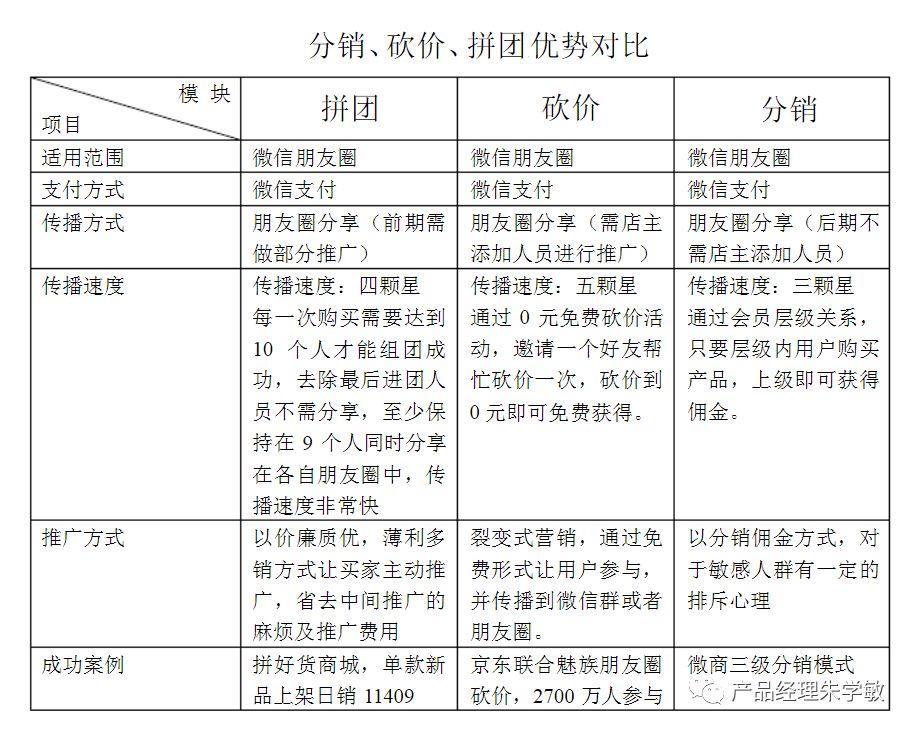
四、拼团
拼团是由商家针对特定商品,在约定时间内,以成团人数为条件,用优惠价格出售商品的营销活动。
拼团可以完成裂变,增加用户量,同时给店铺带来更好的传播效果。像连咖啡、瑞幸咖啡、礼物说、花点时间、快手、抖音、拼好货、萌店、拼多多等很多产品都在拼团模式上做得很好。
常见的的拼团类型有抽奖团、试用团、超级团、秒杀团、海淘团、团免团等。 拼团本质上是一个商品购买流程,只是下单不再是单个用户,而是一群用户。
拼团最典型的就是拼多多,其直接拼团、参与拼单、邀请助力、分享互惠的拼团方式在微信群或朋友圈疯狂刷屏,我们只需邀请多人参与即可开团。
拼团流程分为以下几个步骤:发起拼团 > 微信分享 > 好友参团 > 拼团成功 > 等待发货 > 确认收货 > 订单售后。
拼多多利用这个拼团原理玩转用户裂变,但都是围绕用户场景和业务落地让拼团形成业务闭环。短短两年多的时间迅速崛起,从最初的月均GMV为20亿元,到现在的月均GMV400亿元。
五、砍价
砍价是通过给商品设置砍价规则,在规定的时间内,购买者分享商品链接给好友,好友通过点击链接帮其砍价,最终以一个相当优惠的价格成交。
砍价模式分为两种砍到底价才可购买、无需砍到底价即可购买。每次砍价的金额是随机的,发起砍价只能是有效用户,但好友帮砍可以是游客。
砍价可以让用户裂变,因为砍价是最常见的消费场景,也考虑用户的痛点“让利消费者”、爽点“喜欢占便宜”和痒点“砍价成就感”,且利用微信社交圈实现了病毒式传播。


砍价是典型的用户思维和场景思维。通过运营策略来让利消费者,实现用户的快速裂变,也能转化一批高净值的用户,从而持续获得用户流量,提高用户粘性,用户活跃度,保证用户增长并不断转化为忠实用户。
六、分销
分销是多层级分销模式,它基于朋友圈的传播,利用纽扣式的社会关系链,可以实现用户的最大裂变,最火爆的玩法就是三级分销。 三级分销最核心最吸引人的地方就是无限裂变的圈子理论和分销商可以无限。
三级分销是指品牌商在销售中采取发展下级分销商的模式,形成一个三层分发的销售链,分销商有直接利益关系的就是三级。简单来说就是每个人都能成为一级分销商,只要下级卖出产品,就可拿到推广佣金。
利用三级分销能够促进商品的销售,让产品的火爆、合法、变现、推广更加便捷,利用这种产品宣传的方式,更容易让人们接受。很多商品或渠道代理也在玩这种分销模式,就是生成自己的分销专属二维码到社交圈,别人下单之后就可以获得收益分成。
然而随之而来的全民分销,把人际关系搞得脆弱不堪,很多打着高额返利的分销,本质就是庞氏骗局。
三级分销“拉人头”模式、“交会费”模式和“团队计酬”模式现在遍地都是,很多都是在直销、微商、传销的灰色地带打着擦边球。
七、价值
随着信息量减少,关系链下降,用户群缩减,高净值用户流失。 以分销、拼团、砍价为场景的用户增长,在用户的选择面前,一切公司的战略,模式或者策略都会变得次要。 谁能给用户带来价值,谁就能获取用户的支持,谁就可赢得市场并快速发展。
用户增长就是探索产品核心价值(设计MVP),优化用户转化路径(A/B测试),搭建用户成长体系(优化方案)。 裂变和转化才是用户增长关键,但 要有 行之有效的增长手段和持续输出的产品价值,因为用户想着薅羊毛,平台想着割韭菜。
作者 @PMLink ,
关键字:产品运营
版权声明
本文来自互联网用户投稿,文章观点仅代表作者本人,不代表本站立场。本站仅提供信息存储空间服务,不拥有所有权,不承担相关法律责任。如若转载,请注明出处。如若内容有涉嫌抄袭侵权/违法违规/事实不符,请点击 举报 进行投诉反馈!
