产品经理入门:快速掌握 App 设计基本方法之注册登录
本文对于从业1年以上的移动端产品经理营养接近于0,但是对于0-1岁之间的产品新人,营养价值较高。所以,请适合人群阅读。
在《产品经理入门:快速掌握App设计基本方法之界面》中,我给大家简单的(其实篇幅不小了,但是产品深似海,没有最深只有更深)介绍了一下App基本界面设计方法。但是有了界面就够了吗?
当然不够,因为我们接触到的App,在进入首页之前或者使用某些功能之时,大多数迈不过一步操作,那就是注册/登录。
可能有人会觉得,注册登录不就是做个注册/登录框,再加个密码框的事儿吗?界面简单,步骤简单,功能单一,有必要专门花一个篇幅来讲吗?咱也不争辩什么,等我讲完了,各位看官还这么想,算我输。
一、为什么要注册/登录
具体从什么时候起,就有了注册/登录,我并不清楚,但是从我接触PC端互联网或者软件以来,就与注册/登录结下了不解之缘。
回想一下,你用的第一款需要注册登录的应用或者网站是什么?QQ/微信/人人网/高考报考网站/学习软件?都有可能。
那么为什么需要注册/登录呢?据我所接触的产品,我总结了一下几条原因,不一定完整,欢迎补充:
(1)用户身份识别
这个历史悠久了,比如银行账户其实也是需要注册/登录的,只是注册是由柜员帮助完成的,登录也是在柜台实施的。目的就是为了识别用户身份,张三是张三,不会看成是李四。
(2)用户数据记录
还用银行账户来说事,有了注册/登录后,银行系统就能知道哪笔钱、哪笔资金流动对应的是张三还是李四。
再比如微信,有了注册/登录,就能帮助用户记录用户聊天信息、微信好友等数据。
还有就是记录用户行为数据,用来做用户画像分析,进而进行一些后续操作。
(3)用户账户安全
注册/登录还有保障用户账户安全的使命,比如当你在一分钟内密码输入错误三次,可能就需要你输入短信验证码、图文识别码等信息,甚至是暂时锁死账号。为的就是用户的账户安全,防止被恶意破解。
(4)建立用户关系
建立用户关系,其实就是获取用户信息……
一些偏营销性的应用或者网站,往往会通过注册/登录,获取用户信息,然后根据用户行为数据通过推送一些广告性质的信息;这还算克制的,有的直接就电话上门了。
(5)承担商业用途
其实,注册/登录的根本目的是为了承担商业用途,可以去看看自己所安装的每一款应用,只要是有注册/登录功能的,一定是商业性应用。
以上就是为什么要注册/登录。
二、注册/登录是必须的吗?
知道了为什么要注册/登录,再来回答“注册/登录是必须的吗”这个问题就简单了。
首先,注册/登录还真不是必须的。有些应用不存在第一点中讲到的四点问题或需求,比如手机自带的计算器、闹钟、备忘录,这些轻应用主要是为了丰富手机原始服务,功能单一,并不直接承担一些商业用途,所以不需要注册登录。
但是,目前为止我们从应用市场或者浏览器里面下载安装的绝大多数应用都是需要注册/登录的。
因为我无法准确统计究竟有多少应用需要注册/登录,有多少不需要,仅仅是依据主观感觉,所以如果谁发现我的判断错误,请及时指正,谢谢。
由于,每一款应用的背后都有它的开发实体,一个实体开发一款应用往往出于某些目的,而实体的存在是依赖于经济的支撑;所以实体开发出的应用不论是直接还是间接,都是为了商业用途,那就必须要区分谁是谁,进而就离不开注册/登录。
所以,注册/登录严谨的讲,不是必须的,但客观地讲,这是必须的。
三、注册/登录类型
注册/登录不都是需要先注册,再登录吗?但是这只是宏观上的表现,具体来讲类型可不单一。需要从两个维度来讲:
1. 是否强制注册/登录维度
(1)不需要注册/登录
比如前面讲到的闹钟、备忘录等。
闹钟/计算器
(2)非强制注册/登陆
对安全性要求不高,营销属性不是特别强的应用不需要强制注册登录。
比如今日头条App,可以不需要注册/登录,浏览应用内的资源内容;再比如淘宝、京东,可以不注册/登录浏览应用内的商品信息;还有腾讯视频,也可以不注册/登录观看免费视频。
所以,资讯类、电商类(不会有人将“毒”认为是电商App吧)、视频类等资源型应用,是允许用户以游客身份浏览应用内的资源,只有出发某些操作(留言、收藏、购买、打卡、查看收费资源等)时,才会要求用户注册/登录。
今日头条/京东/腾讯视频
(3)弱强制注册/登录
这叫什么话?弱就是弱,强就是强,怎么又弱又强了?其实这种类型是介于“非强制注册/登录”和“强制注册/登录”之间的(我一时没想好更合适的标题,谁有更好的标题可以告诉我哈。
弱强制注册/登录指的是,进入App时并不需要用户必须登录,但是一般只允许查看各个tab首页,想更进一步查看,就提示注册/登录,这种类型在一些学习类应用中比较常见。
比如跟谁学、有书等一些应用中将个人学习功能放在了一级Tab中,用户想要进一步查看,就需要注册/登录了。
跟谁学/有书
(4)强制注册/登录
就是你要想用我的App,你就必须先注册/登录,否则请离开。
一般是社交类、强营销类App会采用强制注册/登录的方式。社交类自不必说,比如微信、QQ、探探、多闪、Soul、超级课程表等基本都是需要先注册/登录;强营销的App相对较少,毕竟买账的用户很少;但是还是有敢为人之不敢为之事的,比如尚德机构、作业盒子、洋葱数学。
Soul/洋葱数学
以上四类就是从是否强制注册/登录维度进行分类。此外,还可以从注册账号类型进行分类:
2. 注册账号类型
(1)邮箱账号
PC时代多用邮箱账号进行注册/登录,移动互联网时代这种类型已经很少见了,原因我就不说了,感兴趣的同学,欢迎留言区一起讨论。
虽然少见,但还是有的,用邮箱注册的我没见过(请原谅我见识浅陋),但是用邮箱账号登录的还是有的。
比如网易新闻、网易云音乐、网易公开课,都还是支持邮箱登录的;至于原因,我猜测可能是因为这类应用是过去PC端应用或网站延伸到移动端的吧,为了凸显对老用户的重视,所以保留了邮箱登录的传统。
其实,具体到网易的话,可能还因为网易邮箱也是网易公司的一个传统型产品,所以自家的产品还是要捧场的嘛。
(2)用户名账号
有多少同学还记得注册的时候,需要你先输入一个用户名,再输入密码,以后就使用用户名进行登录的呢?
这种注册/登录形式在PC时代和移动互联网初期用的比较多,现在也是很少见了,现在改成了注册成功以后,设置用户名(昵称)。
(3)手机号
现在多见的是以手机号进行注册/登录,这种形式的优点是操作简单、效率高、账号安全性高。不足是用户抵触心理相对较高,毕竟用户担心应用掌握了自己的手机号后,进而带来的各种短信、电话骚扰。
(4)第三方登录
第三方指的是除了应用主体账号以外,获得其他应用授权的登录方式,说的直接点就是微信、QQ、微博这三种常见的地方登录方式;有些应用还允许网易、豆瓣、人人网等第三方登录但是比较少。
第三方登录还是比较受欢迎的,毕竟这种方式操作更简单,不需要输入任何信息,点几下按钮就行了,也不需要记录密码,还不会涉及到个人隐私。但是后来不论是处于账号安全考虑,还是商业化需求所迫,第三方登录后需要用户绑定手机号了。
以上四种类型,就是从账号类型进行分类的注册/登录类型。
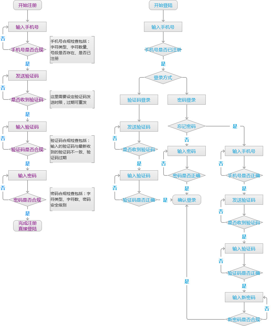
四、注册/登录流程
我们所看到的注册/登录流程很简单,如图:
是不是很简单?
但是,请注意,这个流程是在正常状态下的流程。所谓正常状态,指的是每一步都顺利进行,没有任何差错。而实际上,差错在所难免。
相对完整(事有例外,水平有限,不敢去掉“相对”二字)的流程应该如下(以手机号注册为例):
此处我将注册和登录分开两个流程显示,是为了帮助大家清晰地认识每一个流程中应该注意的问题。
现在的App,已经开始将注册和登录一体化设计了,即不分注册窗口和登录窗口了。因为基本上都支持手机号登录,所以当用户在用手机号进行登录时,App不会提示用户“没有账号,先去注册”了,而是统一一个界面,提示用户“若该手机号未注册,系统将自动注册”,同时用户看到的注册流程和登录流程是一样的。
但是作为产品经理,仍然需要清楚注册流程和登录流程,因为这是注册/登录的内在逻辑。至于第三方登录(不存在注册)的类型,简单说两句,基本都是获取第三方授权,然后绑定手机号,这里只需要验证手机号的合规性即可。
掌门1对1
也许有同学会发现,注册时并没有密码的二次确认,即“重复输入密码”这一步。这是因为随着互联网产品用户体验的不断进步,产品经理们都在绞尽脑汁想办法,设计出良好的体验,以降低用户操作成本和学习成本。所以,将密码的二次确认和第一遍密码输入合二为一,采用显示/隐藏密码字符icon,帮助用户避免密码设置错误。
五、注册/登录错误反馈形式
从“四、注册/登录流程”中大家知道,在注册/登录过程中出现错误就需要有错误反馈。那么目前普遍采用的反馈展示方式是用toast进行反馈,一定要让用户通过反馈的内容清楚的知道错在哪里,怎么解决或者避免。
举个栗子:注册手机号输入的是“10099999999”,实际上该号段是不存在的,那么就要提示用户“该号段不存在”,而不是“账号错误”,这符合产品需求描述中的“具体化”要求。
到这里,关于注册/登录的设计原理就讲完了,现在是否还有同学觉得注册登录没什么可学的吗?
产品经理设计产品一定要形成“闭环思维”,放在“注册/登录”这里也不例外,需要搞清楚:
- 为什么要注册/登录,目的是什么;
- 明确目的后,决定注册/登录是否必要;
- 了解注册/登录的类型,选择适合己方产品的方案;
- 吃透注册/登录流程,确保方案严谨可行;
- 整合错误反馈,保证反馈具体可观易懂。
既然已经写了第二篇,确实也占用了不少时间,可是一想到能够帮助0-1岁产品经理快速入门,少走弯路,我还是充满了动力。
所以,下一篇我计划写一下《产品经理入门:快速掌握App设计基本方法之启动页》。虽然已经有前辈专门写过此类文章,但是我想从0-1岁产品的深度去写,写文章和做产品一样,一定要明确自己的目标用户。
作者 @德纲大帝。
关键字:产品设计
版权声明
本文来自互联网用户投稿,文章观点仅代表作者本人,不代表本站立场。本站仅提供信息存储空间服务,不拥有所有权,不承担相关法律责任。如若转载,请注明出处。如若内容有涉嫌抄袭侵权/违法违规/事实不符,请点击 举报 进行投诉反馈!
