51学习记录 流水灯和数码管动态显示
学习51单片机了,记录一下老师布置的几个作业吧。
这是流水灯的题目
1、从左到右流水灯,从右到左流水灯,熄灭,闪烁5次,重复
2、1个LED流水,2个LED流水。。。8个LED流水,重复
3、先奇数亮,再偶数亮,循环3次;
从左到右流水灯,从右到左流水灯,循环3次;
两边到中间流水灯,中间到两边流水灯,循环3次;
8个LED闪烁3次关闭LED,停机
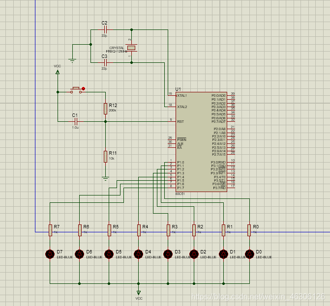
先说硬件用proteus仿真

这里要注意的就是LED要改一下工作电流,默认10mA,改成3mA才会亮。
下面是三个问题的程序的主要部分
1

2
3

第三个问题太多感觉都是重复的,就写这一个好了。
下面是8段数码管的动态显示题目
1、用动态扫描方式,显示12345678
2、用动态扫描方式,显示1000~9999
硬件

1

2

目前就这些了,等下次有作业了再写。
完整的代码 曲奇云盘 https://quqi.com/3914072/42
百度网盘链接:https://pan.baidu.com/s/1fp1fcBZNOLJ9YFAYsF6heA
提取码:zd84
本文来自互联网用户投稿,文章观点仅代表作者本人,不代表本站立场,不承担相关法律责任。如若转载,请注明出处。 如若内容造成侵权/违法违规/事实不符,请点击【内容举报】进行投诉反馈!
