AI发展基因论:弱功利性下阿里AI“第一”炼成记
文 |李永华
来源 | 智能相对论(ID:aixdlun)
一边,是AI之父图灵将登上50英镑纸币;另一边,是不久前Google“技惊四座、震动全球”的打电话AI Duplex被纽约时报扒出人工“伪装”,成功的预订操作主要依靠人工冒充完成。
AI总是让人又喜又惊,有时候还有些“意外”。
一向被认为“商业”属性很浓、在AI上不太出彩的阿里,最近1个月似乎在集中“爆发”,一方面连续获得5个世界大赛冠军,包括在被称为人工智能世界杯的WebVision上,击败全世界150多支参赛队伍;
另一方面又在具体技术上实现突破,例如6月底,其宣布攻克了心血管识别技术,0.5秒识别单根血管,20秒识别完整冠脉树,“速度比起传统手段提升了近百倍”。
自从两年前成立达摩院,阿里AI一直少有声量,远不如其他互联网巨头甚至中小创业者那么博眼球,集中的技术势能表达不得不说让人意外。
事实上,粗略统计,阿里在AI前沿技术研究上已经累计获得了40多项世界第一。
为什么阿里的AI会先“影遁”再走向台前、“一次性”走到领先位置?这与AI发展的“基因”密切相关。
“商业太成功掩盖技术的光芒”与“AI基因论”
两年前,阿里巴巴CTO、花名“行癫”的张建锋曾说,“阿里的商业做得太成功,掩盖了技术的光芒”。
现在,阿里“突然”树立起人工智能技术上的引领者形象,回看这句话有了三层含义:
商业太成功导致大众对阿里AI技术的一面并不足够关注,如同聚光灯背后的黑色区域;
阿里的AI技术本来是“有光芒”的,现在看来“光芒”还不小;
阿里当年并不在乎技术的光芒是否能显现出来,所以即便被掩盖了,也不表现出很着急的样子,而到了现在,这个光芒大到了能“克服”商业聚光灯而被大众看到的程度。
从这些含义也可以看出,阿里AI定位和发展过程如此特殊,都呈现某种“弱功利性”的特征。
“基因论”在分析同一个业务竞争时往往很有价值。以功利取向作为标尺,商业公司发展AI在基因上大体分为三类:强功利性、弱功利性、一般功利性:
1、押宝型:强功利性,AI是企业的全部或者转型升级的依托
2011年,巴菲特120多亿美元投资了IBM,到了2016年底,巴菲特持有的股份大幅下降到8.6%,当时的IBM营收已经连续第20个季度下跌,创下15年来营收新低。
在这种情况下,2015年,IBM成立独立的Watson Health部门,收购多家医疗数据公司盯住AI医疗。显然,对IBM而言,AI是强功利性的,承载了蓝色巨人走出困境的希望。
同样的基因也出现在Google的AI身上。PC和移动端基于搜索构建的信息分发垄断地位受到信息流、短视频和社交网络等新媒体形态的严重挑战,2018年三季度、2019年一季度Google的营收皆不达预期,引发股价剧烈震荡,亚马逊广告业务的快速增长已经在威胁Google的老本行。
与此同时,Google的移动新业务、硬件业务也纷纷折戟沉沙。
这个过程中Google在不断加码AI,Waymo、Duplex等明星应用产品横空出世,押宝AI意图明显。
在“强功利性”下,AI必须能在十分有限的时间里创造支撑企业发展的商业价值。
2、战略型:弱功利性,AI不承担企业太多商业期许,只是企业应对未来的一种储备
与押宝型完全相反,AI不需要很早就与商业价值捆绑,至少企业不指望AI活着。
这些企业之所以要发展AI,都是为了大时代做储备,阿里AI就是如此。
2018财年,阿里巴巴集团收入达3768.44亿元,年度自由现金流总计达到158亿美元,淘宝天猫新增超1亿用户;阿里云已经跻身全球云计算巨头行列,而独立的蚂蚁金服估值更是达到1500亿美元。
阿里真的不需要AI那点东西创造的商业价值来撑场面,它需要做的只是把AI做好,为未来可能的变局做准备,而这种定调,即“弱功利性”。
从“达摩院”的定位也能看出,“一家致力于探索科技未知,以人类愿景为驱动力的研究院”,研究中心、联合实验室、AIR计划加上大量“学术咨询委员会成员”,与其他AI平台的后脑相比,虽然达摩院仍然以场景应用为导向,但在强调技术与应用的双向结合基础之上,却有着浓浓的去功利化之感。
如果类比的话,同样是电商+云的亚马逊,虽然其AI与阿里一样迅猛发展,但在根本上也呈现“弱功利性”,全球第一的市值并不靠AI,也不在短期内指望AI带来多大价值。
3、补充型:一般功利性,AI是企业发展战略的必要补充
AI对企业不可或缺,但也不至于影响到企业生死存亡,最典型当属腾讯。
在产业互联网大旗下,出于合作伙伴的智能需求,腾讯不能缺失AI环节但AI并不起决定作用,它只是腾讯的一项赋能资源。
马化腾多次在公开场合表示腾讯要大力发展AI,但总体而言腾讯AI布局的动作仍然比较迟缓。腾讯AI Lab、优图实验室、WeChat AI实验室,统一的AI后脑也尚未形成。
“腾讯觅影”这样的优质AI项目显示腾讯正积极投入AI建设,但并不狂热。
与腾讯类似的是微软,自印度人萨提亚成为CEO后,微软凭借Azure的出色表现挽回颓势重回巅峰,再次成为全球第三大企业。
云计算无疑是微软的关键重头戏,但AI也是与云无缝搭档、不可或缺的要素。
技术的弱功利性带来“自由”,AI更能够“蓄能”
盘点了AI发展的“基因”,更能够理解“弱功利性”下阿里AI令人意外的突然冒出。
“弱功利性”下阿里AI赢得了更宽松的发展环境,少有商业化压力的AI技术积累更能够形成专注技术本身的“蓄能”过程。
而同时,阿里并不急着让达摩院为阿里做出多大的商业价值贡献(尽管长期肯定需要),就算技术不断进步,也并不急着通过各种信息渠道发声,最终结果就是公众认知里的阿里AI突然爆发。
这种爆发,有三个“蓄能”式的原因:
1、场景应用是“目的”更是“结果”
在AlphaGo出世前,Watson一直是人工智能的代名词。然而,当IBM面临转型压力时,Watson被抽调了医疗一个领域进行集中发展。
可惜的是,太过于强调商业价值,Watson Health在成立后匆忙陷入商业应用。
一方面,Watson Health在技术完备度上不具备多个数据体之间建立连接的能力,例如肿瘤学的模型不理解心脏病,无法在临床环境很好地应用;另一方面,由于模型不够完善,Watson Health只能被喂食“整理好的”数据,应用过程必须有大量人力投入。
最终,Watson Health在2018年宣布裁掉50%-70%的员工,宣告失败。
场景应用一定要是AI技术的“目的”,否则AI就失去了现实价值。但是,实现这个目的显然不能在技术尚未完全成熟时强行上线。从大量“教训”来看,让技术自然发展、最终自然连接应用,“场景应用”成为“结果”更符合AI落地的需求。
至少,我们不会再看到Google捧了自己的Duplex一整年,投入商用最后被扒皮这样的事了。
毫无疑问,在“弱功利性”下,场景应用成为“结果”更具备可行性。
以阿里AI为例,虽然它仍然以“目的”(场景应用)为导向,但是,达摩院的科研似乎更看重技术与应用的双向结合,而不是从场景到技术的单向过程。
虽然都有实践反哺AI的必要过程,但阿里的AI技术不被应用需求所倒逼,可以从容等到技术足够成熟才进行广泛应用,它的逻辑和那些盯着商业化的“肥肉”再想着怎么把技术贴上去的企业并不一样。
与星巴克的合作中,阿里小蜜接管星巴克客服体系,为消费者提供自助开卡、自助激活、自助开发票、自助客服等24小时秒级服务;
在与山东淄博市的合作中,阿里的"AI卫星遥感影像分析"技术,在淄博市5965平方公里土地上进行违章建筑和破坏森林等行为的识别,将传统的几个月的分析时间缩短至几分钟;
阿里的"助理法官"技术已在杭州互联网上岗,可"1秒内断案",未来有望实现"无人法庭”。
这些现实应用,无不是在技术先期充分发展之后,以“结果”的方式实现了“目的”。
例如,在"助理法官"应用前,阿里AI已经在顶级学术会议SIGIR官网发布相关研究成果,可以猜想的是,这一成果落地前,技术与应用已经不断进行双向磨合。
毕竟,弱功利性下,阿里AI有这个时间和条件,而强功利性下的玩家则不一定。
2、领先的算法“引领趋势”而不是“满足现状”
在“弱功利性”下,由于不必迎合市场保证商业利益,算法技术的发展往往更容易“超前”,偏向于以技术引领趋势而不是唯一以当下市场需求为导向。
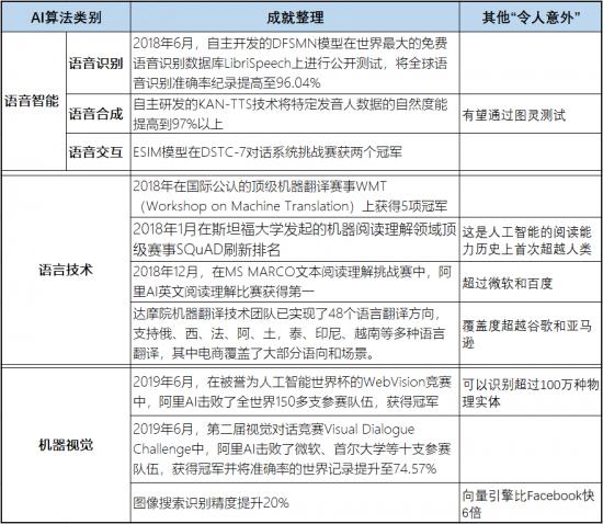
这里以阿里AI为例,整理其“不为人知”的典型语音、视觉、NLP等算法成就:
首先必须承认的是,阿里的AI肯定有满足现实应用需求的成分,例如语音智能对阿里小蜜的生态版图扩张重要性不言而喻,基础技术的突破能够让阿里小蜜的用户体验更好。
但是,接近100%的准确率,通过图灵测试,数倍快于竞争对手……由整理后的材料也可以看出,在弱功利性下,阿里在无所顾忌地“超前”发展,阿里AI在不断超出现实需求进行突破。
脱离“弱功利性”,这样的投入和成果是难以想象的。
3、“不设限”才有AI全面的技术推动
从一开始,达摩院的AI布局就涵盖量子计算、机器学习、基础算法、视觉计算、NLP、人机自然交互、芯片技术等AI技术,涵盖机器智能、智联网、金融科技等多个产业领域。
如果是“强功利性”基因,能够发展的往往是那些最能转化成商业价值的技术,技术的“实际布局”中,商业化导向明显。
这并没有什么错,只是,AI时代要全面发展,恐怕还得多一些能够全方面都有投入、不计较短期利益的平台。
达摩院说自己要做“基础科学、颠覆性技术和应用技术的研究”,其实就是在“弱功利性”下没有太多商业向布局上的顾忌。
反过来,这种全面布局最终对阿里AI也有现实价值。
时至今日,阿里AI已经建成涵盖语音智能、语言技术、机器视觉、决策智能等方向的完善的机器智能算法,其语音AI、图像AI、NLP、决策AI的每日调用量高达百亿次,服务全球近15亿人,阿里小蜜2018年全年对话轮次高达14亿次,服务近5亿人。
“弱功利性”启示录:“温室才能开出更美的花朵”
普华永道调查显示,阿里巴巴研发投入连续三年居上市公司之首;
阿里的机器智能团队拥有10位IEEE Fellow、20多位知名大学教授,达摩院超过一半的科学家拥有名校博士学历;
阿里母体提供了堪称史上最复杂的业务场景和用户场景,多个国民级应用让阿里的AI进入“更多的用户-更多的场景-更强的AI-更多的用户”的“自增强回路”;
资金、人才、数据、实践、时间……充分的给养、低压力的成长、不急于表现的心态,什么都给你,还可以耐心等待你,某种程度上,阿里AI是在一个“温室”的环境中发展。
现在,这个温室里开出了让人意想不到的花朵,一出来就各种“第一”,超越各AI巨头。
而这,都与AI的弱功利性基因密切相关——它形成了“温室”,让阿里AI在这个“温室”里培植和生长。
当我们总是谈论AI不智能,甚至还戏谑“人工智障”的时候,其实不妨反过来想想,眼前所见到的这个AI是否被“功利”绑架,急着上线、急着变现、急着向股市或者其他利益相关方证明自己?
与“人”相反,直面“残酷现实”的AI反而无法得到充分发展,“弱功利性”下的温室更适合AI。
而从阿里AI突然爆发的势头看,最终,弱功利性反而将带来更强的现实价值,超越那些一开始就强功利化的平台。
【完】
智能相对论(微信id:aixdlun):AI新媒体,今日头条青云计划获奖者TOP10,文章长期“霸占”钛媒体热门文章排行榜TOP10,著有《人工智能 十万个为什么》,重点关注领域:AI+医疗、机器人、智能驾驶、AI+硬件、物联网、AI+金融、AI+安全、AR/VR、开发者以及背后的芯片、算法、人机交互等。
本文来自互联网用户投稿,文章观点仅代表作者本人,不代表本站立场,不承担相关法律责任。如若转载,请注明出处。 如若内容造成侵权/违法违规/事实不符,请点击【内容举报】进行投诉反馈!
