synchronized 中4种锁状态
4种锁状态:无锁,偏向锁,轻量级锁,重量级锁:

偏向锁:当一个线程访问加了同步锁的代码块时,会在对象头中存储当前线程ID,后续当这个线程再次进入/推出这段代码块的时候,不需要再次加锁和释放锁。而是直接比较对象头中是否存储了指向当前线程的偏向锁。如果相等表示偏向锁是偏向于当前线程的,就不需要再次尝试获得锁。
偏向锁的获取:
1、获取偏向锁对象的Markword,判断当前锁对象是否为可偏向状态,当basiced_lock=1&threadId = null
2、如果是可偏向状态,可以通过CAS操作,把当前线程的ID写入到Markword中:
CAS操作成功,表示已经获得锁对象的偏向锁,接着就可以执行同步代码块,
CAS操作失败,表示其他的线程已经获得了偏向锁,并且锁对象存在竞争,需要撤销偏向锁的线程,并把当前线程持有的偏向锁升级为轻量级锁才能执行(锁升级需要等到全局安全点--没有线程在执行字节码)
3、已经是偏向锁的,需要查看Markword中的ThreadID是否等于当前线程的ThreadID,相等,直接执行同步代码块;不相等,说明锁已经偏向了其他的线程,存在锁竞争,需要撤销偏向锁,并把当前,升级成轻量级锁。
偏向锁的撤销
偏向锁的撤销并不是将锁对象降级为无锁状态,而是在获取偏向锁的时候,CAS失败就存在锁竞争,需要将锁升级为轻量级锁的状态;如果原先获得偏向锁的线程已经执行完同步代码块,退出了临界区,此时会把对象头设置成无锁状态,并且争抢锁的线程可以基于CAS重新偏向当前的线程;如果原来的偏向锁线程还未执行完同步代码块,在临界区内,需要将偏向锁升级为轻量级锁之后继续执行同步代码块。

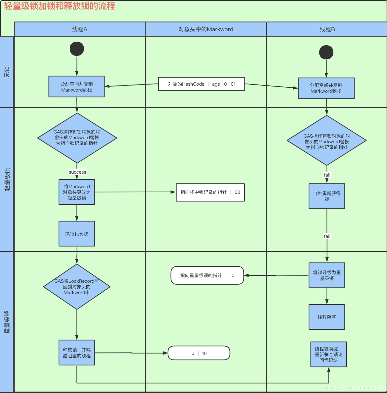
轻量级锁的加锁与解锁
锁升级为轻量级锁之后,对象中的Markword也会进行相应的变化。首先线程在自己的栈桢中创建记录LockRecord;再将锁对象的对象头中的Markword复制到线程刚刚创建的锁记录LockRecord中;然后将锁记录中的Owner指针指向锁对象。最后CAS操作将锁对象的对象头的Markword替换为指向锁记录的指针。

轻量级锁的解锁
轻量级锁的锁释放逻辑其实就是获得锁的逆向逻辑,通过CAS操作将线程栈桢中的LockRecord替换回到锁对象的Markword中,如果成功表示没有竞争。如果失败表示当前锁存在竞争,就会将轻量级锁升级为重量级锁。

锁升级为重量级锁之后,获取到对象锁的线程执行同步代码块,没有获取到对象锁的线程只能被挂起阻塞,被唤醒,等待获取到锁的线程释放锁之后,重新获取锁。
每一个java对象都会与一个监视器monitor关联,我们可以将它理解为一把锁,当一个线程想要执行一段被synchronized修饰的同步方法或者代码块的时候,该线程必须先获取对象锁对应的monitor。monitorenter表示去获取一个对象监视器,monitorexit表示释放monitor监视器,使得其他被阻塞的线程有机会去获得这个监视器。
monitor依赖操作系统的MutexLock(互斥锁)来实现,线程被阻塞之后便进入到了内核调度状态,这个操作会导致系统在用户态和内核台之间来回的切换,严重影响锁的性能。

本文来自互联网用户投稿,文章观点仅代表作者本人,不代表本站立场,不承担相关法律责任。如若转载,请注明出处。 如若内容造成侵权/违法违规/事实不符,请点击【内容举报】进行投诉反馈!
