嵌入式~PCB专辑17
只发PCB电路相关17 随时更新~~ whaosoft aiot http://143ai.com
一、PCB布局中使用的6种ESD保护方法
#1#、什么是ESD?
ESD代表静电放电。许多材料可以导电并积累电荷。ESD 是由于摩擦带电(材料之间的摩擦)或静电感应而发生的。每当发生这种情况时,物体都会在其表面形成固定电荷(静电)。当这个物体放置得太靠近另一个带电物体或材料时,电压差会导致电流在它们之间流动,直到恢复电荷平衡。
因此,可以将静电放电定义为两种带电材料或物体之间由接触、短路或电介质击穿引起的瞬时电流流动。
对于消费类产品,ESD 和空气中的介质击穿通常发生在两点之间的电场大于 40 kV/cm 时。气压、温度和湿度等因素会影响电场强度。例如,某些环境中的高湿度会导致空气更具导电性,这会耗散一些电荷并增加 ESD 所需的电压。
#2#、ESD如何影响PCB?
静电在生活中比较常见,但是静电荷的电压可以达到几千伏,可以对元件造成很大的危害。
当这个电压差足够大时,就会有电流的传导路径,从而产生巨大的电流脉冲。随着电流脉冲的发展,高热量会在 PCB 本身的元件和导体内消散。在极端场强和产生的电流下,PCB 可能会损坏,组件可能会被毁坏。
这种散热基本上是 IR 压降,其中 PCB 中元件的自然直流电阻会产生压降并达到高温。ESD 可能发生在 PCB 上的一些常见位置,因此 PCB 中的 ESD 保护应重点放在某些特定区域。如下例如:
1、集成电路中的ESD
ESD 脉冲会导致电流流过集成电路上的管芯,产生会损坏组件的高热。下面显示了集成电路封装的示例和半导体芯片上的走线。
集成电路封装(左)和管芯(右)上的极端 ESD 损坏
尤其是现在很多芯片都是使用光刻特性制造的,不能承受高压降,虽然说可能只是高于工作电压的DC值,也会对芯片造成影响。
2、连接器中的ESD
连接器本身不是ESD源,但是在上面积聚的静电荷都可能导致ESD。有人插入芯片,拔出电缆或者按下按钮都会给设备带来静电风险。由于浮动导体上静电荷传递,浮动引脚可能会产生ESD。最后当连接器插入插座时,可能会产生ESD,从而产生火花。
连接器上的金属护罩和浮动引脚是某些消费和工业产品中发生 ESD 事件的常见位置。
连接器上的金属护罩和浮动引脚是某些消费和工业产品中发生 ESD 事件的常见位置
处理浮动引脚的简单解决方案是将它们接地。屏蔽连接器还应具有连接到机箱的接地屏蔽层,并最终连接到大地。应该是直接连接到底盘的低阻抗连接,不通过电容提供此连接,也不通过 PCB 将 ESD 电流路由到地。
PCB 设计的几乎每个元素(走线、布线、层、电子元件放置和间距)都会影响电路板上的 PCB ESD 保护。因此必须在设计早期就考虑到ESD保护电路。
#3#、ESD保护电路设计
1、TVS 二极管和二极管电路
TVS 二极管保护电路是非工业低电压设置中最常见的电路之一。与嵌入在电源管理 IC 或微控制器中的其他 ESD 保护元件相比,TVS 浪涌二极管保护器可以提供更高的电压抑制,如下例所示。
下图为ESD 保护电路示例,该电路由差分 I/O 上的并联 TVS 二极管组成。
ESD 保护电路示例
1)典型的电压钳位二极管电路
典型的电压钳位二极管电路如下所示。该电压钳位电路主要是限制缓冲器输入端的电压累积。
在正常情况下,二极管 D1 和 D2 是反向偏置的,只要输入端的电压大于电源轨电压,二极管 D1 就会正向偏置并导通。类似地,当输入电压低于地时,二极管 D2 正向偏置并从地向输入导通。
下图为单端缓冲器 I/O 上的 ESD 保护电路中使用的齐纳二极管。
单端缓冲器 I/O 上的 ESD 保护电路中使用的齐纳二极管。
上述电路可以使用一些具有高反向偏置击穿电压的简单二极管(例如齐纳二极管),或者并联或背靠背配置组合的TVS二极管。用于确定使用哪种类型二极管的主要因素是击穿电压和正向电流。
TVS 二极管分为两种类型,两种类型的 TVS 二极管都在正常工作条件下充当开路,并且在发生 ESD 浪涌时充当接地短路。
2)单向瞬态抑制二极管
用于 ESD 保护的单向 TVS 浪涌二极管如下所示。TVS 二极管不一定是简单的齐纳二极管,也可以是专门作为 TVS 二极管销售的组件,如下图所示。
下图为受保护组件电源轨上的单向 TVS 抑制二极管。
受保护组件电源轨上的单向 TVS 抑制二极管
在 ESD的正周期期间,该二极管变为反向偏置并以雪崩模式运行,导致 ESD 电流从输入端流向地。在负周期期间,此 TVS 二极管变为正向偏置并传导 ESD 电流。
单向 TVS 二极管保护电路免受 ESD 影响的方式:通过阻止或允许 ESD 电流流动,具体取决于其极性。
3)双向瞬态抑制二极管
下图显示了双向 TVS 浪涌二极管保护 ESD 敏感元件的典型用法。这里只是一个简单的布置,如果需要额外的电流限制,可以添加一个额外的电阻。
下图为受保护组件电源轨上的双向 TVS 抑制二极管。
受保护组件电源轨上的双向 TVS 抑制二极管。
在瞬态 ESD 的正周期期间,两个二极管中的一个正向偏置,另一个反向偏置,这意味着一个二极管由于其正向偏置而导通,而另一个二极管则以雪崩模式工作。通过这种方式,两个二极管都形成了一条从 ESD 源通向地的路径。在负 ESD 循环期间,二极管交换它们的模式,再次创建通路并且电路保持受保护。whaosoft aiot http://143ai.com
2、使用 TISP4350 过压保护器代替 TVS 二极管
这种电路专为电信线路上的过压而设计。与 TVS 二极管阵列相比,TISP4 针对 ESD 事件和其他来源的过压事件提供了某种程度的通用保护。
使用 TISP4350 过压保护器代替 TVS 二极管
保护装置的选择取决于许多因素。不同的型号和类型针对不同的电压范围、工作电压、事件持续时间、响应时间等而设计。
3、其他 ESD 抑制器组件
除以上介绍的外,还有其他几种 ESD 抑制器组件,例如多层变阻、气体放电管和基于聚合物的抑制器。ESD 抑制组件用于将 ESD 电压降低到特定限值以下,从而保护电路或组件组。
抑制器组件或电路并联到易受攻击的线路,将低 ESD 电压保持在一定限度内,并将主要的 ESD 电流分流到地。一般来说都可以datasheet上找到相关的电路示例。
4、具体案例:气体放电管 + TVS 二极管
处理高电压的一种策略是使用与 TVS 二极管和电感并联的气体放电管。电感和 TVS 二极管就像一个低通 RL 电路,提供额外的滤波并减慢 ESD 脉冲的上升时间。
下面这个电路基本上是一个具有大时间常数的低通滤波器,因此该电路将允许标称直流电压通过,同时为通过放电管的 ESD 电流提供高阻抗。输入端的保险丝提供了针对大 ESD 电压的额外保护。
下图为采用TVS二极管和气体放电管的ESD保护电路设计。
采用TVS二极管和气体放电管的ESD保护电路设计
#4#、PCB布局中的ESD保护
1、优化 TVS 周围的阻抗
所有 PCB 元件和走线都有寄生电感。在典型的保护方案中,有四个:ESD 源 和 TVS 阵列之间的电感(L1 和 L2)、TVS 和地之间的电感(L3)以及 TVS 和受保护集成电路之间的电感.。
只有当 L4 大于 L1-3 时,ESD 电流才能被强制接地。
优化 TVS 周围的阻抗
下图显示了一个项目的PCB布局。从下图中可以看出来,PCB的这一部分有一个USB端口,为了保护 FT231X UART (U1),我们在它和端口之间的路径上放置了一个 USBLC6-4SC6 ESD 抑制器 (U2)。
PCB ESD保护布局
这里有2点需要注意:
-
抑制器 (U2) 放置在靠近 ESD 源(USB 端口)的位置,电感 L4 变得比 L1 大得多,这迫使 ESD 电流流向 TVS。
-
抑制器直接放置在从 ESD 源到受保护 IC 的路径上,从而完全移除 L2。
2、限制静电放电的 EMI
ESD 产生强电压脉冲,可对附近的其他信号线产生电磁干扰 (EMI)。辐射的主要来源位于 ESD 源和用作天线的抑制器之间。
如果可能,在设计上应该使抑制器区域远离其他电路和未受保护的走线,否则它们会将 ESD 信号传送到其他 IC。即使不考虑每条线路的电感,受保护线路和相邻的未受保护线路也可以充当电容,从而允许电压浪涌在两条线路之间传递。下图说明了 ESD 脉冲如何耦合到未受保护的线路:
ESD 耦合到附近的走线,因为这两条走线就像一个电容
限制 EMI 的另一种方法是使用直线和短路径,因为拐角会辐射 EMI。在这种情况下,使用直线是不可能的。相反,我们使用了 45° 弯曲。
PCB ESD保护电路布局
3、正确使用VIA
在多层 PCB 中,过孔可以用作带有寄生电感,减少不必要走线。下图中,ESD源和受保护IC在同一层,而TVS在另一层,在这里,VIA 作为 L2 工作,导致 ESD 电流在 TVS 和 IC 之间分流,因此必须要避免这种布局。
在这种情况下,尽管 TVS 在其路径上,但一部分 ESD 电流将流向受保护的 IC。
PCB 最差布局
理想情况下,ESD 源和 TVS 应该放在同一层,如下图所示。这样,ESD 电流先流过 TVS 保护引脚,然后再通过 VIA 流向受保护电路。在这种情况下,TVS 直接位于从 ESD 源到受保护电路的路径上。
用于ESD保护的最佳PCB布局
在这个特殊的 PCB 设计中,ESD 源(USB 连接器)在两个不同的层上有两条走线。但是将ESD源和TVS放同一个水平面是不可能的,因此采用了一个可以接受的布局。
这里也可能会遇到一种相反的情况:TVS 和受保护的 IC 位于同一层,但 ESD 源(来自 USB 的两条走线)位于不同的层。虽然如此,但这样设计VIA也是正确的,因为TVS 保护引脚会在 ESD 电流流向 IC 之前接收它。
用于ESD保护的VIA布局
如果无法实现理想的布局,可接受的折中方案是按以下方式将 ESD 电流强制流向 TVS:虽然这种布线对于 ESD 保护来说并不完美,但如果没有其他选择,也可以采用这个方式。
使用VIAS妥协路由
4、放置ESD 抑制器
选择与电路电气特性兼容的 ESD 抑制器后,下一个需要考虑的是放在哪里。放置时应使 IC 在发生 ESD 时接收到尽可能低的电压浪涌。
对于中频信号和典型的 ESD 脉冲,PCB 走线就像电感一样,意味着它们的阻抗随频率 (ωL) 增加。带有 TVS 二极管的电路现在如下所示:
线路电感对 ESD 的影响
从上图中我们可以清楚的看到,当L2>>L1时,二极管会快速触发。这也意味着大部分电流将被引导离开受保护线路,L2 还将耗散留在受保护线路上的任何 ESD。
这意味着我们需要将 TVS 二极管放置在尽可能靠近可能发生 ESD 的位置。ESD 抑制器连接到线路或地的电感应该最小。ESD脉冲的能量随着走线长度的增加而降低,因此ESD抑制器与被保护IC之间的走线长度应尽可能长。
5、ESD 源和抑制器之间正确添加过孔
如果 ESD 源和抑制器之间有过孔,过孔也会导致耦合到未受保护的线路。理想情况下,ESD 源和抑制器之间不应有任何过孔,因为它会增加线路的长度,从而导致线路上的电感增加。这有两个不利影响:
-
会增加被保护线路中的ESD脉冲能量
-
会通过 EMI 增加未受保护的线路产生的信号
如果工程师没有其他办法,必须要添加过孔,那么就必须要确保保护线和抑制器在PCB的同一个侧,且源极在过孔后连接保护线(下图中的案例一)。
最差的是源线和保护西安在同一侧,而ESD抑制器在另一侧,必须要避免这种情况(下图中的案例二)。在这种情况下,最好使用另一个过孔在ESD抑制器之后连接受保护线路,而不是直接将ESD源直接连接到受保护线路(下图中案例3)。
挣钱去添加过孔以减少 ESD 对受保护线路的影响
6、适当的接地布线
在上面的内容中已经有说明,我们需要降低源极和TVS二极管之间的走线电感,将电压脉冲远离我们需要保护的IC,在那里我们是假定ESD抑制器具有良好的接地。但实际上,ESD源TVS二极管之间或者TVS二极管和地之间可能存在一些电感,如下图所示:
抑制器上的寄生电感可以将更多的 ESD 电压引导回 IC
我们可以通过将 TVS 放置在尽可能靠近信号源的位置来降低 L3。为了减少 L4,我们使用过孔将 TVS 接地引脚直接连接到接地层。如果无法直接连接,则在通往地平面的走线上并联使用多个过孔。
这样的话应该让每个过孔和焊盘尺寸上的钻孔直径更大,以增加表面积(以对抗集肤效应)。TVS 抑制器上的接地过孔应填充非导电材料,以保持较大的表面积。
二、反激开关电源电路分析
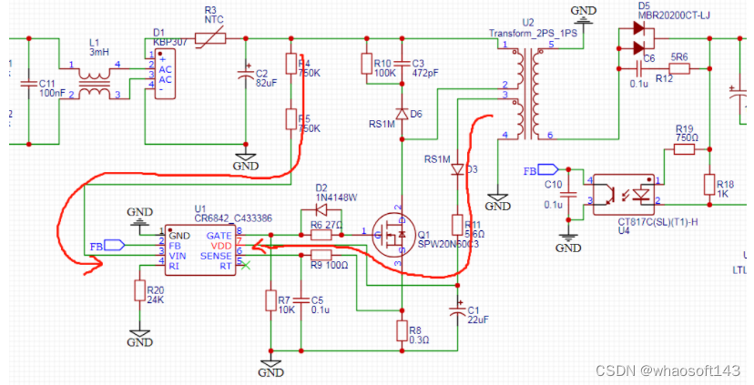
最近在某宝买了一个AC-DC 开关电源,向他要一个原理图,想着哪里坏了可以自己修一修,结果说没有。这我怎么能忍??于是自己就结合网上资料和板子的丝印画出了他的原理图。

原理图如下:
开关电源基础知识
开关电源是利用现代电子电力技术,控制开关管开通和关断的时间比率。维持稳定输出电压的一种电源。开关电源一般由脉冲宽度调制(PWM) 控制 IC 和MOSFET构成。
开关电源的类型
线性稳压器
所谓线性稳压器,也就是我们所说的LDO,一般有这两个特点:
-
传输元件工作再线性区,它没有开关的跳变。
-
仅限于降压转换。
开关稳压器
-
传输器件开关(场效应管),在每个周期完全接通和完全切断的状态。
-
里面至少包括一个电能储能的元件,如电感或电容。
-
多种拓扑(降压,升压,降压-升压)。
我们知道,所有的能量都不会凭空消失,损耗的能量最终都会以热的形式传递出去,这样,电路中就需要增加更大的散热片。结果电源的体积就会变大,并且整机的效率也很低。
如果在开关模式的开关电源,不仅可以提高效率,还可以降低热管理。
什么是开关稳压器?

开关稳压器,实现稳压,就需要控制系统(负反馈),从自动控制理论中我们知道,当电压上升时,通过负反馈把他降低,当电压下降时,就把它升上去。这样就形成了一个控制的环路,如PWM(脉宽控制),PFM(频率控制)等。
脉宽调制方式(PWM)
周期性的改变开关的导通与关断时间的简单方法

占空比:开通的时间 Ton 与开关周期 T 的比值,Ton(开通时间) + Toff(关断时间) = T(开关周期)。占空比 D = Ton / T 。
但是,我们不能采用一个脉冲输出,需要一种实现能量流动平稳化的方法。通过很多的脉冲,高频的切换,将再开关接通期间存储能量,而在开关切断时提供能量的方法,从而实现平稳。
电子行业中,两种储能元件

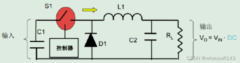
实例,简化的降压开关电源
如图,是一个简化的降压开关电源,为了方便电路分析,先不加入反馈控制部分。
状态1:当 S1 闭合时,输入的能量从C1 ,通过S1 --> 电感器L1 --> 电容器C2 --> 负载RL供电,此时,电感器L1同时也在 储存能量,可以得到 加载L1上的电压为 :Vin - V0 = L*di/dton。
状态2:当 S2 关断时,由于电感储存能量,( 电感阻碍电流的变化,与电流的方向一致,变化时,将电感理解为一个电压源,该电压源输出的电流与原来的一致。)因此,从电感器L1储存的能量 --> 电容器C2 --> 负载RL --> 二极管D1。此时可得式子:L*di/dtoff = V0。
最后我们得出 V0/Vin = D
各个器件的作用:
1、电容C1 : 用于使输入电压平稳。
2、电容C2:负责输出电压平稳。
3、钳位二极管:在开关开路时,为电感器提供一条电流通路。
4、电感器 L1:用于存储即将传送置负载的能量。
反激式变换器
反激式变换器是由 Buck-Boost 变换器推演而来,将电感变换一个隔离变压器,就可以得到下图的反激式变换器。

反激的重要波形

当开关管开通,电感的电流上升,可以看出,它的电流图形和 BUCK-BOOSK的图形是非常相似的,它的区别就是一个原副边的匝数比,这里也可以看做变压器就是一个电感的作用。
单端反激式开关电源
单端反激式开关电源如图所示,电路中所谓的单端是指高频变化器的磁芯仅工作在磁滞回线的一侧。所谓的反激,是指开关管导通时,高频变压器T初级绕组的感应电压为上正下负,整流二极管D1处于截止状态,再初级绕组中存储能量。当开关管截止时,变压器T初级绕组中存储的能量,通过次级绕组激VD1整流和电容C滤波后向负载输出。

单端反激式开关电源是一种成本最低的电源电路,输出功率为20-100W,可以同时输出不同的电压,且有较好的电压调整率。唯一的缺点是输出的纹波电压较大,外特性差,适用于相对固定的负载。
单端反激式开关电源使用的开关管VT1承受的最大反向电压是电路工作电压值的两倍,工作频率在20-200kHz之间。
原理框图

原理解析
EMI电路(瞬态滤波电路)
市电接入PC开关电源后,首先进入的就是瞬态滤波电路。
所谓的 EMI 就是电磁干扰,通常采用共模滤波器,其中包括共模电容,不平衡变压器或者共模电感。共模电容将两个输入线的共摸电流旁路到大地,共摸电感呈现一个平衡阻抗,也就是说,电源线和地线中阻抗相等,这个阻抗对共模噪声呈现阻抗特性。
共模滤波器的作用是消除开关电源特有的"开关干扰",以保证设备自身和电网中的其他设备免除干扰。

原理图:

F1 : 保险管,电流过大时,保护电路。
R1 R2 : 放电电阻,给这部分滤波放电,使用多个电阻是为了分散承受放电的功率。
C11 : X电容,对差模干扰起滤波作用,也就是输入的两端。
L1 : 共模电感,衰减共模电流。
整流滤波电路
交流电,经过整流桥整流后,经过C2滤波后得到较为纯净的直流电压。若C2容量变小,输出的交流纹波将增大。
电容充放电图:

NTC 热敏电阻:在电路的输入端串联一个负温度系数的热敏电阻增加线路的阻抗,这样可以有效的抑制开机时产生的浪涌电压形成的浪涌电流。
当电路进入稳态工作时,由于线路中持续工作电流引发 NTC 发热,使得电阻器的电阻值变得很小,对线路造成的影响可以完全忽略。
芯片启动电路
CR6842具有2中启动方式:
(1) 传统启动方式:使用VDD作启动引脚时,芯片支持整流前启动与整流滤波后启动,启动电路如下:
(2) 具有OCP补偿功能的启动方式:使用3脚VIN作为启动引脚时芯片具有OCP补偿功能,但仅支持从整流滤波后启动的方式,如下所示:

原理解析:
OCP补偿功能的启动,
左侧,当系统的输入电压发送变化时,通过启动电阻流经Vin端的电流也会发生变化,芯片通过检测该端口变化值来自动实现补偿,使系统达到恒定功率输出的目的。
右侧,当电源上电开机时,通过启动电阻R11给 VDD端的电容C1 充电,直到VDD端口电压达到芯片的启动电压 Vth(ON) (典型值 16.5V)时,芯片才被激活并且驱动整个电源系统正常工作。
开关ON通路与电流检测(限流保护)
开关电源ON的通路,其中R8为工作电流检测电阻。
R9 与 C5 构成R-C网络,避免由于Sense 端的电流反馈信号前沿噪声干扰持续时间超过芯片内置的前沿消隐(LEB)时间导致系统性能异常。
推荐R-C网络的取值:R<680Ω ,C < 1000pF。
开关OFF通路
能量不可能凭空消失,因此需要一个回路来释放电感存储的能量,开关OFF时,通过二极管D6 电阻R10 释放能量,此处的电容与电阻并联,为了避免开关管的高频信号影响直流分量信号,起滤波作用。
加速关断驱动
MOS管一般都是慢开快关。在关断瞬间驱动电路能提供一个尽可能低阻抗的通路供MOSFET栅源极间电容电压快速泄放,保证开关管能快速关断。
为使栅源极间电容电压的快速泄放,常在驱动电阻上并联一个电阻和一个二极管,如上图所示,其中D1常用的是快恢复二极管。这使关断时间减小,同时减小关断时的损耗。Rg2是防止关断的时电流过大,把电源IC给烧掉。
开关管工作频率
CR6842 允许设计者依据系统的使用环境自行调制系统的工作频率,CR6842的典型工作频率为65KHZ,其应用电路如下:
如上,我们设置的工作频率为 fpwm = 1742 / 24 = 72.58KHZ。
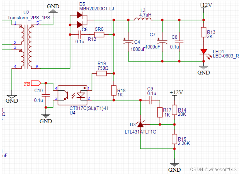
同步整流滤波电路
D5 为整流二极管,保证单向导通。
C6 与 R12 串联组成吸收回路与二极管并联,其作用是抑制方向峰值电压(削弱尖峰)对二极管的造成耐压不足引起损坏。
也就是我们所说的缓冲电路:
L3 为续流电感,避免负载电流的突变,起到平滑电流作用。
电容 C4 C7 C8 为输出滤波。
光耦和TL431联合用在开关电源中的电压反馈电路
TL431 工作原理如下:
上图中的431不是用于稳压,而是用作一个电压门限开关,它与R14,R15一起检测+12V电压的变化,当+12V电压升高时,431的K极和A极短接,然后将光耦发光二极管的阴极接地,光耦导通,电源芯片(TMG0165)的第一管脚(FB)被拉低,芯片便调整输出占空比,使+12V电压降低。当+12V降低时,光耦不导通,电源芯片 FB 端为高电平,调整输出占空比,使+12V升高。
TL431 原理框图:
TL431 用作稳压电路时,典型电路如下:
当输入电压变化时,431会将变化的电压通过电流的作用转化到输入端的电阻上,其过程为:当输入端电压升高时,431的 K 极与 A 极之间的三极管 CE极电流增大,即 Ik电流变大(而 R1 和 R2 上的电流不变)输入端的电阻压降升高,从而保证 VKa 不变。当输入端电压降低时,431 的 K极和 A极 之间的三极管 CE极电流减少,即 Ik电流减少(而 R1 和 R2 上的电流不变),输入端的电阻压降减少,从而保证 VKa 不变。
三、如何判断电感饱和
电感是DC / DC电源中的重要组成部分。选择电感需要考虑很多因素,例如电感值、DCR、尺寸和饱和电流。电感的饱和特性常会被人们误解而带来麻烦。本文将探讨电感如何达到饱和、饱和如何影响电路,以及检测电感饱和的方法。
电感饱和的原因
先直观的认识下什么是电感饱和,如图1:
图1
-
我们知道当图1线圈中通过电流时,线圈会产生磁场;
-
磁芯在磁场的作用下会被磁化,其内部磁畴会慢慢旋转;
-
当磁芯被完全磁化时,磁畴方向全部和磁场一致,即使再增加外磁场,磁芯也没有可以旋转的磁畴了,此时的电感就进入了饱和状态。
从另一个角度来看,如图2所示的磁化曲线,磁通密度B与磁场强度H之间满足图2中右侧公式:
-
当磁通密度达到Bm时,磁通密度不再随磁场强度的增大而大幅度增大,此时电感达到饱和。
由电感与磁导率µ的关系式可知:
-
当电感饱和后,µ会大幅度减小,最终导致电感量大幅降低,失去抑制电流的能力。
图2
判断电感饱和的诀窍
在实际应用中有没有判断电感饱和的诀窍呢?
可以总结为两大类:理论计算和实验测试。
-
理论计算可从最大磁通密度和最大电感电流入手;
-
实验测试主要关注电感电流波形和一些其他初步判断方法。

下面就一一介绍这些方法。
计算磁通密度
此方法适用于利用磁芯来设计电感的场景。磁芯参数包括磁路长度le,有效面积Ae等。磁芯的型号还决定了相应的磁材牌号,磁材对磁芯损耗,饱和磁通密度等做了相应规定。
有了这些材料,我们就能根据实际设计情况来计算最大磁通密度,公式如下:
实际中可简化计算,用ui来代替ur;最后与磁材饱和磁通密度相比较,就能判断设计的电感是否有饱和的风险。
计算最大电感电流
此方法适用于直接利用成品电感来设计电路。
不同的电路拓扑对电感电流计算有不同的公式。
以Buck芯片MP2145为例,可以按照如下公式计算,将计算结果与电感规格值相比较就能判断电感是否会饱和。
通过电感电流波形判断
此方法也是工程实际中最常见和最实用的的方法。
还是以MP2145为例,使用MPSmart仿真工具进行仿真,从仿真波形可以知道,当电感没有饱和时,电感电流是一个斜率一定的三角波,当电感饱和时电感电流波形会有一个明显畸变,这是由于饱和后感量降低造成的。
我们在工程实际中就可以基于此观察电感电流波形是否存在畸变,来判断电感是否饱和。
下面是在MP2145 Demo板上实测波形,可以看到饱和后有明显的畸变,与仿真结果一致。
测量电感是否异常升温,听是否有异常啸叫
在工程实际中还有很多情况,我们可能不能准确知道磁芯型号,也很难知道电感饱和电流大小,有时候也不能方便的测试电感电流;这时候我们还可以通过测量电感是否有异常温升,或者听是否有异常啸叫等手段来初步判断是否发生了饱和。
四、为什么晶振又烧坏了
首先要清楚的一件事情是:晶振分为无源晶振与有源晶振两大类。
基于这两类晶振的内部结构与工作原理的差异,晶振被烧坏的情况也要分为两大类:
针对无源晶振被烧坏的情况有以下两点:
1、手焊操作不当
假如利用高温或长时间对导脚部位进行加热,会导致晶振内部晶片镀银层破坏,电阻超差等问题,引发晶振不起振。
2、激励功率过大
根据应用领域的不同,选择合适激励功率的晶振,切不可只为了改变晶振的输出频率,任意改变电路输入给晶振的激励功率的大小。因为电路提供的激励功率过大可能会导致石英晶片振幅变大,因此过多的热量产生导致石英晶片振动区域的温度升高。石英晶片本身则产生梯度性温度攀升,直接破坏频率稳定度。由于晶片机械性变形程度可能会超出弹性极限,造成晶格不可恢复性的位移,造成晶振输出频率永久性频偏。更严重的情况下,石英晶片振碎,导致晶振彻底不起振(停振),也就是我们所说的“烧坏”。造成等效电阻变大(注:一般晶振电阻值为10~100Ω),影响晶振起振,严重情况下造成晶振停振。激励功率过大,还可能导致导致固着晶片与基座的导电胶受损,比如断裂,后果是造成晶振内部电路断路、晶振停振。
在无源晶振的电路应用中,加在晶振两端的电压很低,因此无源晶振被烧坏的情况极少。而该类事故却更多发生在有源晶振的不当应用上,因此需要引起特别关注。
针对有源晶振被烧坏的情况也分为以下两点:
1、电压输入接错方向
石英晶体振荡器通常用法:一脚悬空,二脚接地,三脚接输出,四脚接电压。
电压正确接法:必须把电压输入接到晶振的电压输入脚(VCC)。若错接到接地脚,晶振就会被电流 “烧坏”。
2、输入电压参数选错
一般输入电压:1.8V、2.8V、 3.3V、5V。如果把5V供给额定电压为1.8V的有源晶振,就会带来晶振被烧坏的高风险。
如下图所示:
有源晶振2.048MHz被烧坏案例
有源晶振2.048MHz在焊接前,各项电气参数正常。在焊接后,发生停振现象。
针对该晶振开盖检验,发现晶片电极面、IC无异常,金线表现为明显的熔断结球现象,从而造成电路断路。


分析为该颗有源晶振通电后受到超出自身负荷的电压及电流导致金线熔断,电路出现断路现象,造成晶振停振。后续经核实,证明确实如此。
针对有源晶振的特别提醒:有源晶振只有被输入了超负荷高压电源才会被击穿。切勿输入电压接错或接反。
本文来自互联网用户投稿,文章观点仅代表作者本人,不代表本站立场,不承担相关法律责任。如若转载,请注明出处。 如若内容造成侵权/违法违规/事实不符,请点击【内容举报】进行投诉反馈!
