数字经济 | 数字专利数据库升级!根据《数字经济核心产业分类与国际专利分类参照关系表(2023)》构建

更多详情请点击查看原文数字经济 | 数字专利数据库升级!根据《数字经济核心产业分类与国际专利分类参照关系表(2023)》构建
目录
一、背景
二、数据说明
三、字段详情
四、样例数据
五、数据获取
六、引用规范及其他
一、背景
前几天有客户私信我们,数字专利为什么不采用《数字经济核心产业分类与国际专利分类参照关系表(2023)》[1]来构建。

其实,在相关文件发布当天,我们就已经在着手准备这个项目啦~
新版的数字专利数据库以国家知识产权局发布的《数字经济核心产业分类与国际专利分类参照关系表(2023)》[1]为建库依据,隶属于“数字创新”子库下的“数字专利(微观)”模块。
详细的清洗过程与数据分析我们将在之后的推文里为大家呈现。
二、数据说明
表名_中文:数字专利信息表(新版)
字段数量(个):49
数据量(万条):5610
区间范围 :1978年至2022年(申请日期)
复合主键:申请号、申请(专利权)组员、数字经济核心产业大、中、小类
TIPS:
主键(PRIMARY KEY)的完整称呼是“主键约束”。
MySQL主键约束是一个列或者列的组合,其值能唯一地标识表中的每一行。
这样的一列或多列称为表的主键,通过它可以强制表的实体完整性。主键约束即在表中定义一个主键来唯一确定表中每一行数据的标识符。
主键可以是表中的某一列或者多列的组合,其中由多列组合的主键称为复合主键。
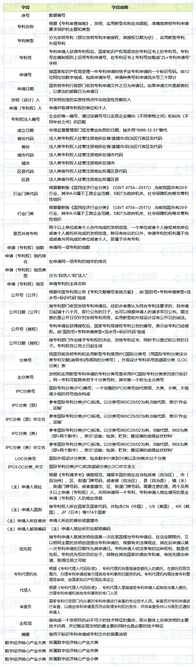
三、字段详情

四、样例数据

因篇幅有限,推文只展示部分字段。
更多内容请点击查看:企研·社科大数据平台
五、数据获取
💡 该数据库仅限云桌面使用,如需采购请点击链接企研·社科大数据平台
六、引用规范及其他
使用本数据库研究发表的学术论文或研究报告,需在成果中标明“本论文(报告)使用数据全部(部分)来自企研·数字经济产业专题数据库”。
相关推荐:
关于数字经济产业专题数据库更多详情请查看👇
翘首以盼!企研·数字经济专题数据库(2023版)正式发布,欢迎咨询、采购!
数字经济 | 数字产业准入信息数据库今起开放下载!
数字经济 | 数字专利数据库更新上线!浙江省仅排第五...
参考资料
[1]《数字经济核心产业分类与国际专利分类参照关系表(2023)》: https://www.cnipa.gov.cn/art/2023/3/23/art_75_183099.html
往期推荐
文献速递 | 《中国工业经济》:数字化转型、产业链供应链韧性与企业生产率
数字经济 | 上市公司数字创新微观数据来喽!
数字经济 | 上市公司数字创新统计数据上新啦!广东、北京、浙江位居前三!
佳文推荐 |《经济学动态》:数字化能为创新“赋能”吗?——数字化转型对民营企业创新的影响
数据库匹配报告:【工企-工商】【专利-工企】【专利-工商】【海关-工企】【海关-工商】
本文来自互联网用户投稿,文章观点仅代表作者本人,不代表本站立场,不承担相关法律责任。如若转载,请注明出处。 如若内容造成侵权/违法违规/事实不符,请点击【内容举报】进行投诉反馈!
