【万字长文】 Vue全家桶从入门到实战,超详细笔记整理 ( 一 ) (建议收藏)
笔记根据B站编程不良人视频整理,视频链接:【编程不良人】VUE全家桶入门到实战,学VUE看这个就够了,已完结!基于企业最流行Vue实战技术, 需要md格式笔记的可以私信我。
目录
- 1、Vue 引言
- 2、Vue入门
- 2.1、下载Vuejs
- 2.2、Vue第一个入门应用
- 3、v-text和v-html
- 3.1、v-text
- 3.2、v-html
- 3.3、v-text和v-html对比
- 4、vue中事件绑定(v-on)
- 4.1、绑定事件基本语法
- 4.2、Vue中事件的简化语法
- 4.3、Vue事件函数两种写法
- 4.4、Vue事件参数传递
- 5、v-show v-if v-bind
- 5.1、v-show、v-if使用
- 5.2、v-show、v-if小案例
- 5.3、v-bind
- 5.4、v-bind 简化写法
- 5.5、v-bind案例
- 6、v-for的使用
- 7、v-model 双向绑定
- 7.1、v-model
- 7.2、两个案例
- 8、计算属性
- 9、事件修饰符
- 9.1 stop事件修饰符
- 9.2 prevent 事件修饰符
- 9.3 self 事件修饰符
- 9.4 once 事件修饰符
- 10、按键修饰符
- 10.1 enter 回车键
- 10.2 tab 键
- 11、Axios 基本使用
- 11.1、引言
- 11.2、Axios 第一个程序
- 11.2.1、GET方式的请求
- 11.2.2 POST方式请求
- 11.2.3 axios并发请求
- 11.2.4 拦截器
- 12、Vue 生命周期
1、Vue 引言
![[外链图片转存失败,源站可能有防盗链机制,建议将图片保存下来直接上传(img-w5ZKiCvv-1627348740556)(Vue实战笔记(一).assets/image-20210129104929487.png)]](https://img-blog.csdnimg.cn/1e2b34f9f6124da580a44190ab45545e.png?x-oss-process=image/watermark,type_ZmFuZ3poZW5naGVpdGk,shadow_10,text_aHR0cHM6Ly9ibG9nLmNzZG4ubmV0L3dlaXhpbl80NTYyOTI4NQ==,size_16,color_FFFFFF,t_70)
渐进式JavaScript 框架 --摘自官网
# 渐进式1. 易用 html css javascript2. 高效 开发前端页面 非常高效 3. 灵活 开发灵活 多样性# 总结Vue 是一个javascript 框架 js 简化页面js操作bootstrap 是一个css框架 封装css# 后端服务端开发人员: 页面标签 dom jquery js document.getElementById("xxx")Vue 渐进式javascript框架: 让我们通过操作很少的DOM,甚至不需要操作页面中任何DOM元素,就很容易的完成数据和视图绑定 ====> 双向绑定 MVVM 注意:日后在使用vue过程中页面不要再引入Jquery框架html css--->javascript(document.getElementById()...) ---->jquery($("#xx")) ---> angularjs --->vue(前后端分离架构核心)vue 前端系统 <-----JSON-----> 后台系统springcloud# Vue 作者尤雨溪 国内的
2、Vue入门
2.1、下载Vuejs
//开发版本:<!-- 开发环境版本,包含了有帮助的命令行警告 --><script src="https://cdn.jsdelivr.net/npm/vue/dist/vue.js"></script>//生产版本:<!-- 生产环境版本,优化了尺寸和速度 --><script src="https://cdn.jsdelivr.net/npm/vue"></script>
2.2、Vue第一个入门应用
1、vue第一个入门应用
DOCTYPE html>
<html lang="en">
<head><meta charset="UTF-8"><title>vue系列课程title>
head>
<body><div id="app">{{msg}}<h2>{{msg}}h2><span><h2>{{msg}}h2><span><span>{{msg}}span>span>span><h3>用户名:{{username}}h3>div>
body>
html>
<script src="js/vue.js">script>
<script>var app= new Vue({el:"#app", //element:元素 作用:用来指定vue实例作用范围 日后在el指定的作用范围内可以直接使用{{属性名}}获取data中的属性data:{ //data:数据 作用:用来给vue实例对象绑定一系列数据msg: "Vue欢迎您!",username: "小陈!!",}});
script>
2、vue实例中定义对象,数组等相关数据
DOCTYPE html>
<html lang="en">
<head><meta charset="UTF-8"><title>vue系列课程title>
head>
<body><div id="app"><h2>{{msg}}h2><h2>{{age}}h2><h2>姓名:{{user.name}} 描述:{{user.des}}h2><h2>{{schools[0]}}-{{schools[1]}}-{{schools[2]}}-{{schools[3]}}h2><h2>姓名:{{users[0].name}} 年龄:{{users[0].age}} 生日:{{users[0].bir}}h2><h2>姓名:{{users[1].name}} 年龄:{{users[1].age}} 生日:{{users[1].bir}}h2><h2>姓名:{{users[2].name}} 年龄:{{users[2].age}} 生日:{{users[2].bir}}h2>div>
body>
html>
<script src="js/vue.js">script>
<script>var app = new Vue({el:"#app", //指定vue作用范围data:{ //用来给vue实例绑定一系列数据msg:"百知欢迎您!!!",age:"23",user:{name:"小陈",des:"他在百知,百知等你!!"}, //定义对象schools:["河南校区","北京校区","天津校区","山西校区"], //定义一个数组users:[{name:"小王",age:23,bir:"2012-12-01"},{name:"小李",age:24,bir:"2013-12-01"},{name:"小赵",age:25,bir:"2014-12-01"},]}});
script>
3、使用{{属性名}}获取data数据时,使用表达式 运算符等相关操作
DOCTYPE html>
<html lang="en">
<head><meta charset="UTF-8"><title>vue系列课程title>
head>
<body><div id="app"><h2>{{msg}}h2>{属性名}}:使用这种方式获取数据时,可以进行相关的运算(算数,逻辑),调用获取值类型相关js方法--><h2>{{msg + '您好'}}h2><h2>{{msg == 'hello vue'}}h2><h2>{{msg.toUpperCase()}}h2><h2>{{age + 1}}h2><h2>{{age == 23}}h2>div>
body>
html>
<script src="js/vue.js">script>
<script>var app = new Vue({el:"#app", //指定vue作用范围data:{ //用来给vue实例绑定一系列数据msg:"hello vue",age:23,}});
script>
4、使用vue时el属性指定
DOCTYPE html>
<html lang="en">
<head><meta charset="UTF-8"><title>vue系列课程title>
head>
<body ><div id="app" class="aa"><h2>{{msg}}h2>div>
body>
html>
<script src="js/vue.js">script>
<script>var app = new Vue({el:"#app", //指定vue作用范围// 书写格式:使用css选择器 id选择器 html选择器 类选择器 推荐使用id选择器 id选择器具有唯一性// 注意事项:不要将el指向body或html标签 Do not mount Vue to or - mount to normal elements instead.data:{ //用来给vue实例绑定一系列数据msg:"hello vue",}});
script>
5、总结
# 总结:1.vue实例(对象)中el属性: 代表Vue的作用范围 日后在Vue的作用范围内都可以使用Vue的语法2.vue实例(对象)中data属性: 用来给Vue实例绑定一些相关数据, 绑定的数据可以通过{{变量名}}在Vue作用范围内取出3.在使用{{}}进行获取data中数据时,可以在{{}}中书写表达式,运算符,调用相关方法,以及逻辑运算等4.el属性中可以书写任意的CSS选择器[jquery选择器],但是在使用Vue开发是推荐使用 id选择器 注意: el属性值不能指定body或html标签
3、v-text和v-html
3.1、v-text
v-text:用来获取data中数据将数据以文本的形式渲染到指定标签内部 类似于javascript 中 innerText
<div id="app" class="aa"><span >{{ message }}span><span v-text="message">span>div><script src="https://cdn.jsdelivr.net/npm/vue/dist/vue.js">script><script>const app = new Vue({el:"#app",data:{message:"百知欢迎您"}})script>
# 总结1.{{}}(插值表达式)和v-text获取数据的区别在于 a.使用v-text取值会将标签中原有的数据覆盖 使用插值表达式的形式不会覆盖标签原有的数据b.使用v-text可以避免在网络环境较差的情况下出现插值闪烁
3.2、v-html
v-html:用来获取data中数据将数据中含有的html标签先解析在渲染到指定标签的内部 类似于javascript中 innerHTML
<div id="app" class="aa"><span>{{message}}span><br><span v-text="message">span><br><span v-html="message">xxxxxxspan>div><script src="https://cdn.jsdelivr.net/npm/vue/dist/vue.js">script><script>const app = new Vue({el:"#app",data:{message:"百知欢迎您"}})script> } }) script>
3.3、v-text和v-html对比
代码:
DOCTYPE html>
<html lang="en">
<head><meta charset="UTF-8"><title>vue系列课程title>
head>
<body ><div id="app" class="aa"><h2>{{msg}} 您好h2><h2><span v-text="msg">span> 您好h2>{}} 取值区别:1.使用{{}}取值不会将标签原始数据覆盖 使用v-text获取数据会将标签中原始内容覆盖2.v-text获取数据时不会出现插值闪烁 {{属性名}} ===> 插值表达式:容易出现插值闪烁 插值闪烁:当网络不好条件情况下使用{{}}方式获取数据--><h2 v-html="msg">h2><h1 >{{content}}h1><h1 v-text="content">h1><h1 v-html="content">h1>div>
body>
html>
<script src="js/vue.js">script>
<script>var app = new Vue({el:"#app", //指定vue作用范围data:{ //用来给vue实例绑定一系列数据msg:"hello vue",content : "欢迎来到百度",}});
script>
运行结果:
![[外链图片转存失败,源站可能有防盗链机制,建议将图片保存下来直接上传(img-LdfpoTfT-1627348740558)(Vue实战笔记(一).assets/image-20210709215316787.png)]](https://img-blog.csdnimg.cn/cee0274b0358430cae1c1047545c095d.png?x-oss-process=image/watermark,type_ZmFuZ3poZW5naGVpdGk,shadow_10,text_aHR0cHM6Ly9ibG9nLmNzZG4ubmV0L3dlaXhpbl80NTYyOTI4NQ==,size_16,color_FFFFFF,t_70)
4、vue中事件绑定(v-on)
4.1、绑定事件基本语法
1、vue事件绑定(一)
DOCTYPE html>
<html lang="en">
<head><meta charset="UTF-8"><title>vue系列课程title>
head>
<body ><div id="app" ><h2>{{msg}}h2><h2 v-text="msg">h2><h2 v-html="msg">h2><input type="button" value="点我" v-on:click="aaa" v-on:mouseover="bbb" v-on:mouseout="ccc">div>
body>
html>
<script src="js/vue.js">script>
<script>var app = new Vue({el:"#app", //指定vue实例作用范围data:{ //用来给vue实例绑定一系列数据msg:"hello vue",},methods:{ //用来给当前vue实例对象,声明一系列函数aaa: function () {alert("aaa");},bbb: function () {console.log("mouse over");},ccc: function () {console.log("mouse out");}}});
script>
2、vue事件绑定(二)
给一个按钮绑定点击+1事件。
DOCTYPE html>
<html lang="en">
<head><meta charset="UTF-8"><title>vue系列课程title>
head>
<body ><div id="app" ><h1>{{msg}}h1><h1>{{age}}h1><input type="button" value="点我给年龄+1" v-on:click="incrmentAge"><input type="button" value="点我给年龄-1" v-on:click="decrmentAge">div>
body>
html>
<script src="js/vue.js">script>
<script>var app = new Vue({el:"#app", //指定vue实例作用范围data:{ //用来给vue实例绑定一系列数据msg:"hello vue",age:23,},methods:{ //用来给当前vue实例对象,声明一系列函数incrmentAge:function () {//this对象代表当前vue实例对象console.log(this);console.log(this.age)if(this.age >= 120) return;this.age ++; //vue实例中data数据age发生变化},decrmentAge:function () { //定义函数if(this.age < 2) return ;this.age --;}}});
script>
3、总结
事件源: 发生事件dom元素 事件: 发生特定的动作 click.... 监听器 发生特定动作之后的事件处理程序 通常是js中函数
-
在
vue中绑定事件是通过v-on指令来完成的v-on:事件名 如v-on:click -
在
v-on:事件名的赋值语句中是当前事件触发调用的函数名 -
在
vue中事件的函数统一定义在Vue实例的methods属性中 -
在
vue定义的事件中this指的就是当前的Vue实例,日后可以在事件中通过使用this获取Vue实例中相关数据 调用methods中相关方法
4.2、Vue中事件的简化语法
DOCTYPE html>
<html lang="en">
<head><meta charset="UTF-8"><title>vue系列课程title>
head>
<body ><div id="app" ><h1>{{msg}}h1><h1>{{age}}h1><input type="button" value="点我改变年龄" @click="changeAge">div>
body>
html>
<script src="js/vue.js">script>
<script>var app = new Vue({el:"#app", //指定vue实例作用范围data:{ //用来给vue实例绑定一系列数据msg:"hello vue",age:23,},methods:{changeAge:function () { this.age ++ ;}}});
script>
# 总结:1.日后在vue中绑定事件时可以通过@符号形式 简化 v-on 的事件绑定
4.3、Vue事件函数两种写法
<script>var app = new Vue({el:"#app", //指定vue实例作用范围data:{ //用来给vue实例绑定一系列数据msg:"hello vue",age:23,},methods:{/*changeAge:function () { //定义事件 简化写法this.age ++ ;}*/changeAge(){ //es6语法 ecmascript 6版本this.age ++ ;}}});
script>
# 总结:1.在Vue中事件定义存在两种写法 一种是 函数名:function(){} 一种是 函数名(){} 推荐
4.4、Vue事件参数传递
我们还可以给vue事件中传递参数。
DOCTYPE html>
<html lang="en">
<head><meta charset="UTF-8"><title>vue系列课程title>
head>
<body ><div id="app" ><h1>{{msg}}h1><h1>{{age}}h1><input type="button" value="点我改变年龄的值" @click="changeAge(10,'xiaohei')"> div>
body>
html>
<script src="js/vue.js">script>
<script>var app = new Vue({el:"#app", //指定vue实例作用范围data:{ //用来给vue实例绑定一系列数据msg:"hello vue",age:23,},methods:{changeAge(number,name){ //定义事件console.log(number);console.log(name);this.age += number ;}}});
script>
# 总结:1.在使用事件时,可以直接在事件调用处给事件进行参数传递,在事件定义处通过定义对应变量接收传递的参数
5、v-show v-if v-bind
5.1、v-show、v-if使用
v-show: 用来控制页面中某个标签元素是否展示
v-if: 用来控制页面元素是否展示
DOCTYPE html>
<html lang="en">
<head><meta charset="UTF-8"><title>vue系列课程title>
head>
<body ><div id="app" ><h2>{{msg}}h2><h1 v-show="isShow">{{content}}h1><h1 v-if="isShow">{{content}}h1>div>
body>
html>
<script src="js/vue.js">script>
<script>var app = new Vue({el:"#app", //指定vue实例作用范围data:{ //用来给vue实例绑定一系列数据msg:"hello vue",content: "vue学习",isShow:true},methods:{ //用来给vue实例定义事件处理函数}});
script>
总结:
- 在使用v-show时可以直接书写boolean值控制元素展示,也可以通过变量控制标签展示和隐藏。
- 在v-show中可以通过boolean表达式控制标签的展示和隐藏。
- v-if、v-show : 作用:都是用来控制页面中标签是否展示和隐藏 使用:标签:
v-if="true|false",v-show="true|false" - 区别:
- v-show: 底层在控制页面标签是否展示时底层使用的是css 中 display 属性来标签展示和隐藏 。推荐使用:v-show 在数据量比较大和控制显示状态切换频繁时。
- v-if : 底层在控制页面标签是否展示时底层是直接操作dom元素,通过对dom元素删除和添加来控制标签的展示和隐藏。
5.2、v-show、v-if小案例
1、v-show、v-if显示隐藏案例(一)
DOCTYPE html>
<html lang="en">
<head><meta charset="UTF-8"><title>vue系列课程title>
head>
<body ><div id="app" ><h2 v-show="isShow">{{msg}}h2><input type="button" value="显示" @click="show"><input type="button" value="隐藏" @click="hidden"><input type="button" value="切换显示状态" @click="changeState"><input type="button" value="切换显示状态,另一种写法" @click="isShow=!isShow">div>
body>
html>
<script src="js/vue.js">script>
<script>var app = new Vue({el:"#app", //指定vue实例作用范围data:{ //用来给vue实例绑定一系列数据msg:"hello vue",isShow:true},methods:{ //用来给vue实例定义事件处理函数show(){ //用来显示this.isShow = true;},hidden(){//用来隐藏this.isShow = false;},changeState(){ //切换显示状态this.isShow = !this.isShow;},}});
script>
2、v-show、v-if显示隐藏案例(二)
DOCTYPE html>
<html lang="en">
<head><meta charset="UTF-8"><title>vue系列课程title>
head>
<body ><div id="app" ><h2>{{msg}}h2><img width="200" v-show="isShow" @mouseover="hide" style="border: 5px red solid" src="https://img0.baidu.com/it/u=384452397,1089369801&fm=26&fmt=auto&gp=0.jpg" alt="这是图片">div>
body>
html>
<script src="js/vue.js">script>
<script>var app = new Vue({el:"#app", //指定vue实例作用范围data:{ //用来给vue实例绑定一系列数据msg:"hello vue",isShow:true},methods:{ //用来给vue实例定义事件处理函数hide(){this.isShow = false;}}});
script>
5.3、v-bind
v-bind: 用来绑定标签的属性从而通过vue动态修改标签的属性
DOCTYPE html>
<html lang="en">
<head><meta charset="UTF-8"><title>vue系列课程title>
head>
<body ><div id="app" ><h2>{{msg}}h2><img v-bind:width="width" v-bind:src="imgSrc" v-bind:alt="tip">div>
body>
html>
<script src="js/vue.js">script>
<script>var app = new Vue({el:"#app", //指定vue实例作用范围data:{ //用来给vue实例绑定一系列数据msg:"hello vue",imgSrc:"https://img0.baidu.com/it/u=384452397,1089369801&fm=26&fmt=auto&gp=0.jpg",width:200,tip:"这是图片"},methods:{ //用来给vue实例定义事件处理函数}});
script>
5.4、v-bind 简化写法
vue为了方便我们日后绑定标签的属性提供了对属性绑定的简化写法如
v-bind:属性名简化之后:属性名
<img :width="width" :src="imgSrc" :alt="tip">
扩展v-bind使用
DOCTYPE html>
<html lang="en">
<head><meta charset="UTF-8"><title>vue系列课程title><style>.aa{border: 5px red solid;}.bb{border: 5px darkorange solid;}style>
head>
<body ><div id="app" ><h2>{{msg}}h2><img :width="width" :src="imgSrc" :alt="tip" :class="isClass?'aa':'bb'">div>
body>
html>
<script src="js/vue.js">script>
<script>var app = new Vue({el:"#app", //指定vue实例作用范围data:{ //用来给vue实例绑定一系列数据msg:"hello vue",imgSrc:"https://img0.baidu.com/it/u=384452397,1089369801&fm=26&fmt=auto&gp=0.jpg",width:200,tip:"这是图片",isClass:true, //ture 显示red false 显示orange},methods:{ //用来给vue实例定义事件处理函数}});
script>
5.5、v-bind案例
实现鼠标移入和移出对图片和边框的切换。
DOCTYPE html>
<html lang="en">
<head><meta charset="UTF-8"><title>vue系列课程title><style>.aa{border: 5px red solid;}.bb{border: 5px darkorange solid;}style>
head>
<body ><div id="app" ><h2>{{msg}}h2><img width="200" @mou="change" :src="src" :class="cls" @mouseover="change" @mouseout="recover">div>
body>
html>
<script src="js/vue.js">script>
<script>var app = new Vue({el:"#app", //指定vue实例作用范围data:{ //用来给vue实例绑定一系列数据msg:"hello vue",src:"https://img2.baidu.com/it/u=1077360284,2857506492&fm=26&fmt=auto&gp=0.jpg",cls:"aa"},methods:{ //用来给vue实例定义事件处理函数change(){this.src = "https://img1.baidu.com/it/u=3229045480,3780302107&fm=26&fmt=auto&gp=0.jpg";this.cls = "bb";},recover(){this.src = "https://img2.baidu.com/it/u=1077360284,2857506492&fm=26&fmt=auto&gp=0.jpg";this.cls = "aa";}}});
script>
6、v-for的使用
v-for: 作用就是用来对对象进行遍历的(数组也是对象的一种)
DOCTYPE html>
<html lang="en">
<head><meta charset="UTF-8"><title>vue系列课程title>
head>
<body ><div id="app" ><h2>{{msg}}h2><h1>遍历对象h1><h2 v-for="(value,key,index) in user">index: {{index}} key:{{key}} value:{{value}}h2><h1>遍历数组h1><h2 v-for="(school,index) in schools">index:{{index}} schools:{{school}}h2><h1>遍历数组中含有对象h1><h2 v-for="(user,index) in users" :key = "user.id">index: {{index}} name:{{user.name}} age:{{user.age}} bir:{{user.bir}}h2>div>
body>
html>
<script src="js/vue.js">script>
<script>var app = new Vue({el:"#app", //指定vue实例作用范围data:{ //用来给vue实例绑定一系列数据msg:"hello vue",user:{name:"小王",age:23,bir:"2012-02-06"},schools:["北京","重庆","天津"],users:[{id:"1",name:"小王",age:23,bir:"2012-02-06"},{id:"2",name:"小李",age:34,bir:"2016-02-06"},{id:"3",name:"小赵",age:12,bir:"2014-02-06"},]},methods:{ //用来给vue实例定义事件处理函数}});
script>
# 总结1.在使用v-for的时候一定要注意加入:key 用来给vue内部提供重用和排序的唯一key
7、v-model 双向绑定
7.1、v-model
v-model: 作用用来绑定标签元素的值与vue实例对象中data数据保持一致,从而实现双向的数据绑定机制
代码:
DOCTYPE html>
<html lang="en">
<head><meta charset="UTF-8"><title>vue系列课程title>
head>
<body ><div id="app" ><h2>{{msg}}h2><input type="text" v-model="msg"><input type="button" value="改变data数据" @click="change">div>
body>
html>
<script src="js/vue.js">script>
<script>var app = new Vue({el:"#app", //指定vue实例作用范围data:{ //用来给vue实例绑定一系列数据msg:"hello vue",},methods:{ //用来给vue实例定义事件处理函数change(){this.msg = "vue学习"}}});
script>
总结:
# 总结1.使用v-model指令可以实现数据的双向绑定 2.所谓双向绑定 表单中数据变化导致vue实例data数据变化 vue实例中data数据的变化导致表单中数据变化 称之为双向绑定# MVVM架构 双向绑定机制Model: 数据 Vue实例中绑定数据VM: ViewModel 监听器View: 页面 页面展示的数据
学完v-model以后,我们一起来做两个小案例。
7.2、两个案例
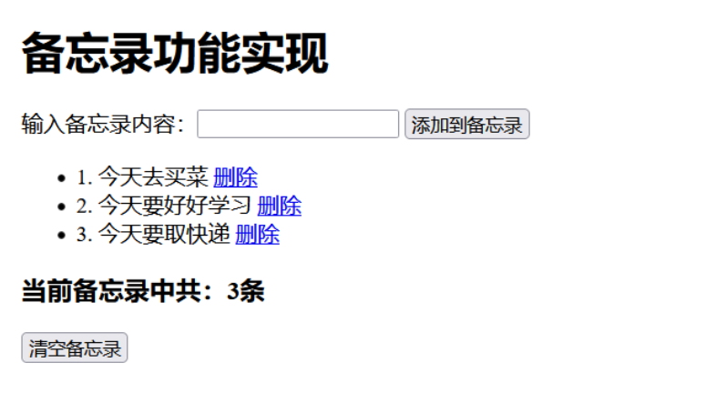
备忘录案例实现
需求:

代码:
DOCTYPE html>
<html lang="en">
<head><meta charset="UTF-8"><title>vue系列课程title>
head>
<body><div id="app"><h1>{{msg}}h1>输入备忘录内容:<input type="text" v-model="content"> <input type="button" value="添加到备忘录" @click="saveItem"> <br><ul v-show="items.length > 0"><li v-for="(item,index) in items">{{index+1}}. {{item}} <a href="javascript:;" @click="delItem(index)">删除a>li>ul><h5 v-show="items.length == 0">当前备忘录中还没有任何内容~~,请添加!h5><h3>当前备忘录中共:{{items.length}}条h3><input type="button" value="清空备忘录" @click="delAllItems">div>
body>
html>
<script src="js/vue.js">script>
<script>var app = new Vue({el:"#app", //代表vue实例作用范围data:{ //在vue实例中定义一系列数据msg:"备忘录功能实现",items:["今天去买菜","今天要好好学习","今天要取快递"],content:""},methods:{ //在vue实例中定义相关函数saveItem(){ //添加备忘录方法console.log(this.content);if(!this.content) {alert("请输入备忘录内容!!!")return;}this.items.push(this.content); //将新增的内容添加到数组中this.content="";},delItem(index){ //根据下标删除指定元素console.log(index);this.items.splice(index,1); //根据下标删除元素 //参数1:删除起始下标 参数2:删除元素个数},delAllItems(){ //清空备忘录this.items = [];}}});
script>
效果:

购物车案例实现
需求:

代码:
DOCTYPE html>
<html lang="en">
<head><meta charset="UTF-8"><title>vue系列课程title>
head>
<body><div id="app"><h1>{{msg}}h1><table border="1"><tr><th>idth><th>名称th><th>价格th><th>数量th><th>小计th>tr><tr v-for="(item,index) in items" :key="item.id"><td>{{item.id}}td><td>{{item.name}}td><td>{{item.price}}td><td><input type="button" value="-" @click="decrCount(index)">{{item.count}}<input type="button" value="+" @click="incrCount(index)">td><td>{{(item.price * item.count).toFixed(2)}}td>tr>table><h3>总价格:{{getTotalPrice()}}h3>div>
body>
html>
<script src="js/vue.js">script>
<script>var app = new Vue({el:"#app", //代表vue实例作用范围data:{ //在vue实例中定义一系列数据msg:"购物车功能实现",items:[{id:1,name:"苹果iphone12",count:1,price:28.28},{id:2,name:"华为mate40 pro",count:1,price:30.28},]},methods:{ //在vue实例中定义相关函数incrCount(index){ //数量增加的方法console.log(this.items[index].count);this.items[index].count++;},decrCount(index){ //数量减少的方法console.log(this.items[index].count);if( this.items[index].count >= 1){this.items[index].count--;}else{alert("不能在少了!");return ;}},getTotalPrice(){ var totalPrice = 0;for(var i = 0; i < this.items.length; i++){totalPrice += this.items[i].count * this.items[i].price;}return totalPrice.toFixed(2);}}});
script>
效果:

8、计算属性
计算属性:computed: vue官方提供一个计算属性
代码:
DOCTYPE html>
<html lang="en">
<head><meta charset="UTF-8"><title>vue系列课程title>
head>
<body><div id="app"><h1>{{msg}}h1>{ 属性名}} 属性名即方法名称--><table border="1"><tr><th>idth><th>名称th><th>价格th><th>数量th><th>小计th>tr><tr v-for="(item,index) in items" :key="item.id"><td>{{item.id}}td><td>{{item.name}}td><td>{{item.price}}td><td><input type="button" value="-" @click="decrCount(index)">{{item.count}}<input type="button" value="+" @click="incrCount(index)">td><td>{{(item.price * item.count).toFixed(2)}}td>tr>table><h3>总价格:{{totalPrice}}h3>div>
body>
html>
<script src="js/vue.js">script>
<script>var app = new Vue({el:"#app", //代表vue实例作用范围data:{ //在vue实例中定义一系列数据msg:"购物车功能实现之methods方法实现总价格",items:[{id:1,name:"苹果iphone12",count:1,price:28.28},{id:2,name:"华为mate40 pro",count:1,price:30.28},]},methods:{ //在vue实例中定义相关函数incrCount(index){ //数量增加的方法console.log(this.items[index].count);this.items[index].count++;},decrCount(index){ //数量减少的方法console.log(this.items[index].count);if( this.items[index].count >= 1){this.items[index].count--;}else{alert("不能在少了!");return ;}},},computed:{ //用来书写计算相关方法 计算属性totalPrice(){ //计算方法 好处:只进行一次计算,多次使用时直接使用第一次计算之后缓存结果var totalPrice = 0;for(var i = 0; i < this.items.length; i++){totalPrice += this.items[i].count * this.items[i].price;}return totalPrice.toFixed(2);}}});
script>
总结:
- 作用:在完成某种业务时,往往页面结果需要经过多次计算才能获取,computed属性就是用来完成页面结果多次计算
- 好处:在完成计算同时也会将本次计算结果进行缓存,如果数据没有发生变化,在页面中多次使用,计算方法仅执行一次
- 使用:{{ 属性名}} 属性名即方法名称
9、事件修饰符
修饰符: 用来和事件连用,用来决定事件触发条件或者是阻止事件的触发机制
# 1.常用的事件修饰符.stop 停止.prevent 阻止.self 独自.once 一次
9.1 stop事件修饰符
用来阻止事件冒泡
<h2>stop事件修饰符h2>
<div style="width: 200px;height: 200px;background: red" @click="parent"><div style="width: 100px;height: 100px;background: green" @click.stop="child">div>div>
9.2 prevent 事件修饰符
用来阻止标签的默认行为
<h2>prevent事件修饰符h2>
<a href="http://www.baidu.com" @click.prevent="search">百度一下a>
<a href="javascript:void(0);" @click.prevent="search">百度一下a>
<a href="javascript:;" @click.prevent="search">百度一下a>
9.3 self 事件修饰符
用来针对于当前标签的事件触发 ===========> 只触发自己标签的上特定动作的事件 只关心自己标签上触发的事件 不监听事件冒泡
<h2>slef事件修饰符h2>
<div style="width: 200px;height: 200px;background: aqua" @click.self="parent"><div style="width: 100px;height: 100px;background: green" @click="child">div><div style="width: 100px;height: 100px;background: brown" @click="child">div>div>
9.4 once 事件修饰符
once 一次作用: 就是让指定事件只触发一次
DOCTYPE html>
<html lang="en">
<head><meta charset="UTF-8"><title>vue系列课程title>
head>
<body><div id="app"><h1>{{msg}}h1><h2>stop事件修饰符h2><div style="width: 200px;height: 200px;background: red" @click="parent"><div style="width: 100px;height: 100px;background: green" @click.stop.once="child">div>div><h2>prevent事件修饰符h2><a href="http://www.baidu.com" @click.prevent="search">百度一下a><a href="javascript:void(0);" @click.prevent="search">百度一下a><a href="javascript:;" @click.prevent="search">百度一下a><h2>slef事件修饰符h2><div style="width: 200px;height: 200px;background: aqua" @click.self="parent"><div style="width: 100px;height: 100px;background: green" @click="child">div><div style="width: 100px;height: 100px;background: brown" @click="child">div>div><h2>once事件修饰符h2><input type="button" value="点我" @click.once="clickMe">div>
body>
html>
<script src="js/vue.js">script>
<script>var app = new Vue({el:"#app", //代表vue实例作用范围data:{ //在vue实例中定义一系列数据msg:"事件修饰符",},methods:{ //在vue实例中定义相关函数parent(){alert("parent div event");},child(){alert("child div event");},search(){alert("a click event");},clickMe(){alert("click me!!!")}},computed:{ //用来书写计算相关方法 计算属性}});
script>
10、按键修饰符
作用: 用来与键盘中按键事件绑定在一起,用来修饰特定的按键事件的修饰符
# 按键修饰符.enter.tab.delete (捕获“删除”和“退格”键).esc.space.up.down.left.right
10.1 enter 回车键
用来在触发回车按键之后触发的事件
DOCTYPE html>
<html lang="en">
<head><meta charset="UTF-8"><title>vue系列课程title>
head>
<body><div id="app"><h1>{{msg}}h1><input type="text" v-model="msg" @keyup.enter="test">div>
body>
html>
<script src="js/vue.js">script>
<script>var app = new Vue({el:"#app", //代表vue实例作用范围data:{ //在vue实例中定义一系列数据msg:"按键修饰符",},methods:{ //在vue实例中定义相关函数test(){console.log("test");}},computed:{ //用来书写计算相关方法 计算属性}});
script>
10.2 tab 键
用来捕获到tab键执行到当前标签是才会触发
<input type="text" @keyup.tab="test">
11、Axios 基本使用
11.1、引言
Axios是一个异步请求技术,核心作用就是用来在页面中发送异步请求,并获取对应数据在页面中渲染 页面局部更新技术 Ajax
11.2、Axios 第一个程序
中文网站:https://www.kancloud.cn/yunye/axios/234845
安装: https://unpkg.com/axios/dist/axios.min.js
11.2.1、GET方式的请求
后端代码:
package com.xiao.controller;import com.xiao.entity.User;
import org.springframework.web.bind.annotation.*;import javax.websocket.server.PathParam;
import java.util.Date;@RestController //代表接口中返回的都是json格式数据
@CrossOrigin //运行所有的请求 所有域访问 解决:跨域问题
public class AdminController {//user接口//rest接口 url/11/@GetMapping("user/{id}")public User FindUserById(@PathVariable("id") Integer id){System.out.println("id: "+id);System.out.println("user...");return new User(id,"小李",23,new Date());}//queryString接口 url?id=11@GetMapping("user")public User user(@RequestParam("id") Integer id){System.out.println("id: "+id);System.out.println("user...");return new User(id,"小陈",23,new Date());}//测试接口@GetMapping("demo")public String demo(){System.out.println("demo...");return "demo ok";}
}
前端代码:
DOCTYPE html>
<html lang="en">
<head><meta charset="UTF-8"><title>vue系列课程title>
head>
<body><div id = "app"><h1>axios的GET方式请求h1>div>
body>
html>
<script src="js/axios.min.js">script>
<script>//发送axios 的GET方式请求/*axios.get("http://localhost:8989/user?id=11").then(function (res){console.log(res.data);console.log(res.data.id);console.log(res.data.name);console.log(res.data.age);console.log(res.data.bir);});*///es6中简化写法function(){}简化写法java中lambada表达式 ()=>axios.get("http://localhost:8989/user/11").then((res)=>{console.log(res.data);console.log(res.data.id);console.log(res.data.name);console.log(res.data.age);console.log(res.data.bir);});/*axios.get("http://localhost:8989/demo").then(function (resonse){ //then 正确请求返回处理结果console.log(resonse.data);}).catch(function (error){ //请求地址值出错的处理结果console.log(error)}); //发送异步请求方式*/
script>
11.2.2 POST方式请求
后端代码:
//定义post接口
@PostMapping("user")
public Map<String,Object> save(@RequestBody User user){ //@RequestBody 将json格式数据转换成java对象System.out.println("user:" + user);HashMap<String,Object> result = new HashMap<>();result.put("success",true);result.put("msg","添加成功~~");return result;
}
前端代码:
DOCTYPE html>
<html lang="en">
<head><meta charset="UTF-8"><title>vue系列课程title>
head>
<body><div id = "app"><h1>axios的POST方式请求h1>div>
body>
html>
<script src="js/axios.min.js">script>
<script>//发送post方式请求//参数1: url地址 参数2: 请求数据axios.post("http://localhost:8989/user",{name:"小李",age:23,bir:"2012-02-05"}).then((res)=>{console.log(res.data);});script>
11.2.3 axios并发请求
并发请求: 将多个请求在同一时刻发送到后端服务接口,最后在集中处理每个请求的响应结果

//axios并发请求
//定义demo请求
function demo(){return axios.get("http://localhost:8989/demo");
}
//定义user请求
function user(){return axios.get("http://localhost:8989/user?id=11");
}
axios.all([demo(), user()]).then(axios.spread((demoRes,useRes)=>{ //并发请求console.log(demoRes);console.log(useRes);
}));
11.2.4 拦截器

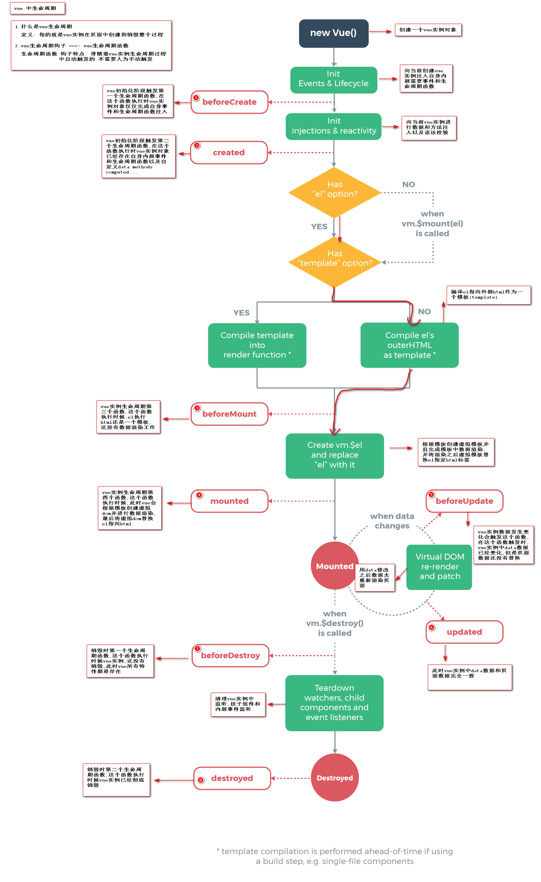
12、Vue 生命周期
Vue 实例生命周期 ===> java 对象生命周期(初始化阶段 运行阶段 销毁阶段)
生命周期钩子====>生命周期函数Vue实例从创建到销毁过程中自动触发一系列函数 ====> Vue生命周期函数(钩子)
Vue生命周期总结
#
- 1.初始化阶段beforeCreate(){ //1.生命周期中第一个函数,该函数在执行时Vue实例仅仅完成了自身事件的绑定和生命周期函数的初始化工作,Vue实例中还没有 Data el methods相关属性console.log("beforeCreate: "+this.msg);},created(){ //2.生命周期中第二个函数,该函数在执行时Vue实例已经初始化了data属性和methods中相关方法console.log("created: "+this.msg);},beforeMount(){//3.生命周期中第三个函数,该函数在执行时Vue将El中指定作用范围作为模板编译console.log("beforeMount: "+document.getElementById("sp").innerText);},mounted(){//4.生命周期中第四个函数,该函数在执行过程中,已经将数据渲染到界面中并且已经更新页面console.log("Mounted: "+document.getElementById("sp").innerText);}- 2.运行阶段beforeUpdate(){//5.生命周期中第五个函数,该函数是data中数据发生变化时执行 这个事件执行时仅仅是Vue实例中data数据变化页面显示的依然是原始数据console.log("beforeUpdate:"+this.msg);console.log("beforeUpdate:"+document.getElementById("sp").innerText);},updated(){ //6.生命周期中第六个函数,该函数执行时data中数据发生变化,页面中数据也发生了变化 页面中数据已经和data中数据一致console.log("updated:"+this.msg);console.log("updated:"+document.getElementById("sp").innerText);},- 3.销毁阶段beforeDestory(){//7.生命周期第七个函数,该函数执行时,Vue中所有数据 methods componet 都没销毁},destoryed(){ //8.生命周期的第八个函数,该函数执行时,Vue实例彻底销毁}
代码:
DOCTYPE html>
<html lang="en">
<head><meta charset="UTF-8"><title>vue系列课程title>
head>
<body><div id = "app"><h1 id="sp">{{msg}}h1><input type="button" value="修改数据" @click="changeData">div>
body>
html>
<script src="js/vue.js">script>
<script>var app = new Vue({el: "#app",data:{msg:"vue 生命周期",},methods:{changeData(){this.msg="vue 生命周期讲解";}},computed:{},beforeCreate(){ //1.生命周期中第一个函数,该函数在执行时Vue实例仅仅完成了自身事件的绑定和生命周期函数的初始化工作,Vue实例中还没有 Data el methods相关属性console.log("beforeCreate: "+this.msg);},created(){ //2.生命周期中第二个函数,该函数在执行时Vue实例已经初始化了data属性和methods中相关方法console.log("created: "+this.msg);},beforeMount(){//3.生命周期中第三个函数,该函数在执行时Vue将El中指定作用范围作为模板编译console.log("beforeMount: "+document.getElementById("sp").innerText);},mounted(){ //4.生命周期中第四个函数,该函数在执行过程中,已经将数据渲染到界面中并且已经更新页面console.log("Mounted: "+document.getElementById("sp").innerText);},beforeUpdate(){//5.生命周期中第五个函数,该函数是data中数据发生变化时执行 这个事件执行时仅仅是Vue实例中data数据变化页面显示的依然是原始数据console.log("beforeUpdate:"+this.msg);console.log("beforeUpdate:"+document.getElementById("sp").innerText);},updated(){ //6.生命周期中第六个函数,该函数执行时data中数据发生变化,页面中数据也发生了变化 页面中数据已经和data中数据一致console.log("updated:"+this.msg);console.log("updated:"+document.getElementById("sp").innerText);},beforeDestory(){//7.生命周期第七个函数,该函数执行时,Vue中所有数据 methods componet 都没销毁},destoryed(){ //8.生命周期的第八个函数,该函数执行时,Vue实例彻底销毁}});
script>

本文来自互联网用户投稿,文章观点仅代表作者本人,不代表本站立场,不承担相关法律责任。如若转载,请注明出处。 如若内容造成侵权/违法违规/事实不符,请点击【内容举报】进行投诉反馈!

