常见的FMEA分析法
免费试用FMEA软件-SunFMEA
分析方法
FMEA 的分析方法常见的有边界分析法和参数分析法,边界分析法可以类比头脑风暴,而参数分析法可以类比检查表。优先推荐采用参数分析法开展 FMEA 分析。
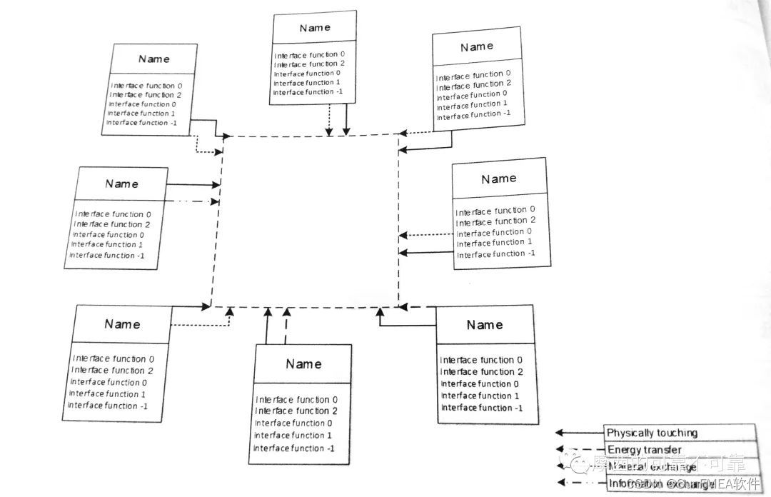
边界图顾名思义是一种确定边界的图形,它是以带箭头的线条和方块来展示系统要素之间物理和逻辑的关系,故也称之为方块图,它是用方块来表示系统要素(内部和外部),用带箭头的线条表示系统要素接口和相互作用关系,边界线则用于确定不同设计团队的职责范围。
设计团队在获取设计输入时即可开始边界图分析,从顾客层面开始向下分解,直至设计团队认为足够清晰为止,边界图是一个动态的文件,随着详细设计的展开,团队应根据需要更新边界图。这里需要强调的是:正常流程中边界图不是FMEA分析过程中建立的,它是FMEA的输入。

图一边界分析
参数分析法对于系统或者子系统 FMEA参数分析只是一个可选项。复杂系统且如果存在很多系统交互、工作条件和设计参数时采用参数分析帮助最大,FMEA团队会从可视化的项目中获益。参数分析很费时间,但是从中可以为理解和控制系统提供巨大的价值。如果FMEA团队认为可视化的输入、响应、噪音和控制因子的价值足够大,那么参数分析也适用于零部件。

图二参数分析
风险评估
DFMEA和PFMEA的风险评估方式有RPN和AP,RPN是之前被广泛采用的方法,随着 FMEA 第五版的发布引入 AP 来替代RPN,其思路与安全评估基本一致,只是从两个维度提高到了三个维度。由于RPN 限值定义无法体现安全性的要求,实际使用中的效果不佳,所以在 FMEA 第五版中升级为 AP 等级。
产品故障模式的风险顺序数RPN由故障模式的发生度(Occurrence)、严重度(Severity)和探测度(Detection)的乘积计算得出,即:
RPN=OxSxD
通过RPN可对各故障模式进行相对的危害性进行评定。那些故障发生可能性高、故障严重程度高,又难以检出的故障模式,其 RPN 值较高,从而危害性较大。而那些故障发生可能性低、故障严重程度低,较容易检出的故障模式,其RPN值较低,从而其危害性也较小。对于危害性高的故障模式,应从降低故障发生可能性和故障严重程度及提高该故障检出可能性三个方面提出改进措施。当所提出的各种改进措施在系统设计或保障方案中落实后,应重新对各故障模式进行评定,并计算新的RPN 值,按改进后的RPN 值对故障模式进行排序,直到RPN值降到一个可接受的水平。
FMEA第五版抛弃了之前的RPN风险计算方式,采用AP的矩阵来定义风险等级并重新命名为失效改善优先级,RPN只是单纯的数字很多时候无法进行风险等级的区隔,AP则解决了安全风险评估的思路,只是在原来的2个维度的基础上采用3个维度来对AP的等级进行定义,大大改善了风险评估等级的实用性。风险等级一共分为高、中和低三个等级,和严重度、发生度与探测度的对应关系如下。

图三FMEA第五版AP等级矩阵表
本文来自互联网用户投稿,文章观点仅代表作者本人,不代表本站立场,不承担相关法律责任。如若转载,请注明出处。 如若内容造成侵权/违法违规/事实不符,请点击【内容举报】进行投诉反馈!
