01 | zabbix架构
一、信息了解
SNMP协议简单了解:
https://www.jianshu.com/p/6a9e83aa41c0
IPMI协议简单了解:
https://blog.51cto.com/pesen/1283836
SNMP 获取网络设备的数据
IPMI 可以ping服务器,可以控制温度和风扇
二、zabbix架构

有哪些监控方式,获取数据的方式:

zabbix proxy 降低了并发量




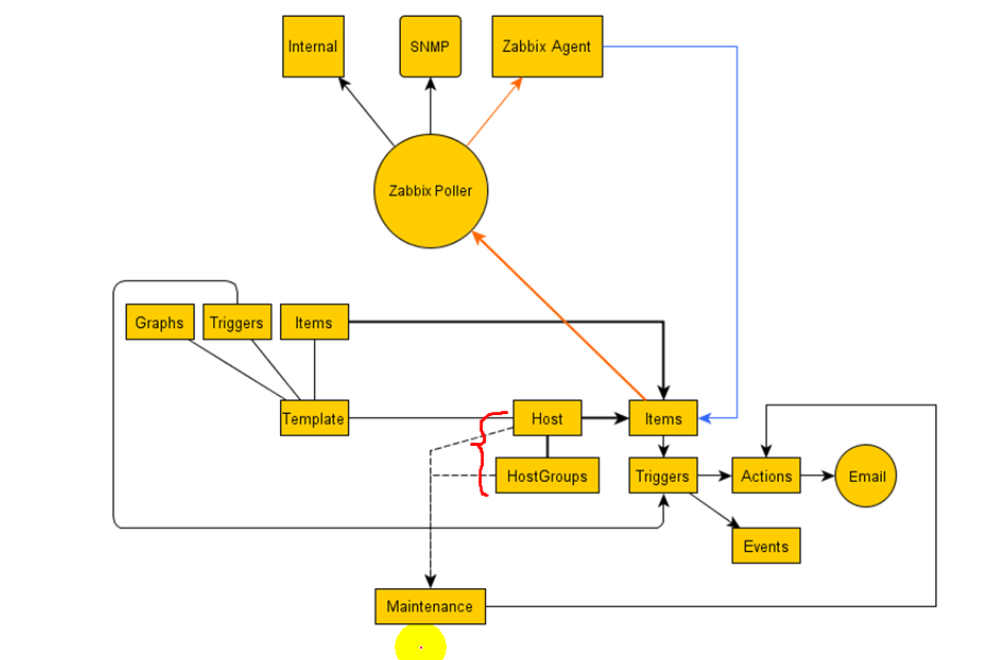
如上图:
zabbix 可以从客户端拉取数据,也可以接收客户端推送过来的数据。
zabbix_agentd ---- zabbix server/zabbix_get
zabbix_sender ---- zabbix server
2.1、zabbix 常用术语
-
主机(host):要监控的网络设备,可由IP、DNS名称指定
-
主机组(host group):可以包含主机和模板,通常在给用户、用户组指派权限的时候使用。一个模板里包含很多监控项。
-
监控项(item):一个监控指标的相关的数据,数据来源于被监控的对象。没有item就没有数据。
-
触发器(trigger):一个表达式,评估监控对象的item内接收到的数据是否在合理范围内,即阈值。接收到数据大于阈值时,触发器状态从“ok” 转变为“problem” ,当数据量变正常时,状态再回到ok。
-
事件(event):发生的事件,如触发器的状态改变,新的agent或者重新上线的agent的自动注册等
-
动作(action):指对于特定事件事先定义的处理方法,通常包含操作(如发送通知)和条件(何时执行操作)
-
报警升级(escalation):发送报警或者执行远程命令的自定义方案,如5分钟发一次警报,发5次。
-
媒介(media): 发送通知的手段或通道,如Email、sms等
-
通知(notification):报警信息
-
远程命令(remote command):预定义的命令,可在被监控主机处于某特定条件下自动执行
-
模板(template):用于快速定义被监控主机的预设条目集合,通常包含了item、trigger、graph、screen、application以及low-level discovery rule ;模板可以直接链接直单个主机
-
应用(application):一组item的集合
-
web场景(web scennario):用于检测web站点可用性的一个或多个HTTP请求。
-
前端(frontend):zabbix的web接口
zabbix 宏 :变量
2.2、zabbix逻辑架构

本文来自互联网用户投稿,文章观点仅代表作者本人,不代表本站立场,不承担相关法律责任。如若转载,请注明出处。 如若内容造成侵权/违法违规/事实不符,请点击【内容举报】进行投诉反馈!
