深入理解Apollo(一)整体架构设计
深入理解Apollo(一)整体架构设计
参考来源:https://github.com/ctripcorp/apollo
一、总体设计
1.1 基础模型
1.3 各模块概要介绍
1.4 E-R Diagram
二、服务端设计
2.1 配置发布后的实时推送设计
三、客户端设计
3.1 和Spring集成的原理
四、可用性考虑
五、监控相关
一、总体设计
1.1 基础模型
如下即是Apollo的基础模型:
用户在配置中心对配置进行修改并发布
配置中心通知Apollo客户端有配置更新
Apollo客户端从配置中心拉取最新的配置、更新本地配置并通知到应用

1.2 架构模块
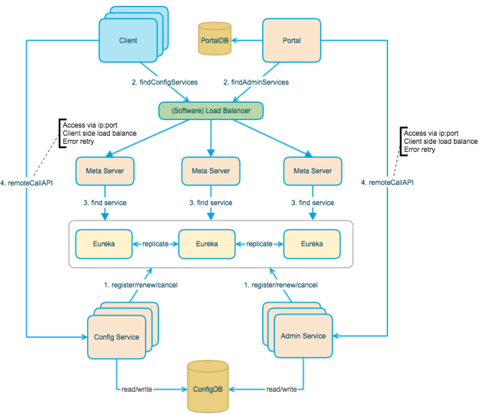
下图是Apollo架构模块的概览,详细说明可以参考Apollo配置中心架构剖析。

上图简要描述了Apollo的总体设计,我们可以从下往上看:
- Config Service提供配置的读取、推送等功能,服务对象是Apollo客户端
- Admin Service提供配置的修改、发布等功能,服务对象是Apollo Portal(管理界面)
- Config Service和Admin Service都是多实例、无状态部署,所以需要将自己注册到Eureka中并保持心跳
- 在Eureka之上我们架了一层Meta Server用于封装Eureka的服务发现接口
- Client通过域名访问Meta Server获取Config Service服务列表(IP+Port),而后直接通过IP+Port访问服务,同时在Client侧会做load balance、错误重试
- Portal通过域名访问Meta Server获取Admin Service服务列表(IP+Port),而后直接通过IP+Port访问服务,同时在Portal侧会做load balance、错误重试
- 为了简化部署,我们实际上会把Config Service、Eureka和Meta Server三个逻辑角色部署在同一个JVM进程中
1.2.1 Why Eureka
为什么我们采用Eureka作为服务注册中心,而不是使用传统的zk、etcd呢?我大致总结了一下,有以下几方面的原因:
- 它提供了完整的Service Registry和Service Discovery实现
首先是提供了完整的实现,并且也经受住了Netflix自己的生产环境考验,相对使用起来会比较省心。
和Spring Cloud无缝集成 - 的项目本身就使用了Spring Cloud和Spring Boot,同时Spring Cloud还有一套非常完善的开源代码来整合Eureka,所以使用起来非常方便。
- 另外,Eureka还支持在我们应用自身的容器中启动,也就是说我们的应用启动完之后,既充当了Eureka的角色,同时也是服务的提供者。这样就极大的提高了服务的可用性。
- 这一点是我们选择Eureka而不是zk、etcd等的主要原因,为了提高配置中心的可用性和降低部署复杂度,我们需要尽可能地减少外部依赖。
Open Source - 最后一点是开源,由于代码是开源的,所以非常便于我们了解它的实现原理和排查问题。
1.3 各模块概要介绍
1.3.1 Config Service
- 提供配置获取接口
- 提供配置更新推送接口(基于Http long polling)
- 服务端使用Spring DeferredResult实现异步化,从而大大增加长连接数量
- 目前使用的tomcat embed默认配置是最多10000个连接(可以调整),使用了4C8G的虚拟机实测- 可以支撑10000个连接,所以满足需求(一个应用实例只会发起一个长连接)。接口服务对象为Apollo客户端
1.3.2 Admin Service
- 提供配置管理接口
- 提供配置修改、发布等接口
- 接口服务对象为Portal
1.3.3 Meta Server
- Portal通过域名访问Meta Server获取Admin Service服务列表(IP+Port)
- Client通过域名访问Meta Server获取Config Service服务列表(IP+Port)
- Meta Server从Eureka获取Config Service和Admin Service的服务信息,相当于是一个Eureka Client
增设一个Meta Server的角色主要是为了封装服务发现的细节,对Portal和Client而言,永远通过一个 - Http接口获取Admin Service和Config Service的服务信息,而不需要关心背后实际的服务注册和发现组件
- Meta Server只是一个逻辑角色,在部署时和Config Service是在一个JVM进程中的,所以IP、端口和Config Service一致
1.3.4 Eureka
- 基于Eureka和Spring Cloud Netflix提供服务注册和发现
- Config Service和Admin Service会向Eureka注册服务,并保持心跳
- 为了简单起见,目前Eureka在部署时和Config Service是在一个JVM进程中的(通过Spring Cloud Netflix)
1.3.5 Portal
- 提供Web界面供用户管理配置
- 通过Meta Server获取Admin Service服务列表(IP+Port),通过IP+Port访问服务
- 在Portal侧做load balance、错误重试
1.3.6 Client
- Apollo提供的客户端程序,为应用提供配置获取、实时更新等功能
- 通过Meta Server获取Config Service服务列表(IP+Port),通过IP+Port访问服务
- 在Client侧做load balance、错误重试
1.4 E-R Diagram
1.4.1 主体E-R Diagram

- App
App信息
AppNamespace
App下Namespace的元信息 - Cluster
集群信息 - Namespace
集群下的namespace - Item
Namespace的配置,每个Item是一个key, value组合 - Release
Namespace发布的配置,每个发布包含发布时该Namespace的所有配置 - Commit
Namespace下的配置更改记录 - Audit
审计信息,记录用户在何时使用何种方式操作了哪个实体。
1.4.2 权限相关E-R Diagram

- User
Apollo portal用户 - UserRole
用户和角色的关系 - Role
角色 - RolePermission
角色和权限的关系 - Permission
- 权限
对应到具体的实体资源和操作,如修改NamespaceA的配置,发布NamespaceB的配置等。 - Consumer
第三方应用 - ConsumerToken
发给第三方应用的token - ConsumerRole
第三方应用和角色的关系 - ConsumerAudit
第三方应用访问审计
二、服务端设计
2.1 配置发布后的实时推送设计
在配置中心中,一个重要的功能就是配置发布后实时推送到客户端。下面我们简要看一下这块是怎么设计实现的。

上图简要描述了配置发布的大致过程:
- 用户在Portal操作配置发布
- Portal调用Admin Service的接口操作发布
- Admin Service发布配置后,发送ReleaseMessage给各个Config Service
- Config Service收到ReleaseMessage后,通知对应的客户端
2.1.1 发送ReleaseMessage的实现方式
-
Admin Service在配置发布后,需要通知所有的Config Service有配置发布,从而Config Service可以通知对应的客户端来拉取最新的配置。
-
从概念上来看,这是一个典型的消息使用场景,Admin Service作为producer发出消息,各个Config Service作为consumer消费消息。通过一个消息组件(Message Queue)就能很好的实现Admin Service和Config Service的解耦。
-
在实现上,考虑到Apollo的实际使用场景,以及为了尽可能减少外部依赖,我们没有采用外部的消息中间件,而是通过数据库实现了一个简单的消息队列。
实现方式如下:
- Admin Service在配置发布后会往ReleaseMessage表插入一条消息记录,消息内容就是配置发布的AppId+Cluster+Namespace,参见DatabaseMessageSender
- Config Service有一个线程会每秒扫描一次ReleaseMessage表,看看是否有新的消息记录,参见ReleaseMessageScanner
- Config Service如果发现有新的消息记录,那么就会通知到所有的消息监听器(ReleaseMessageListener),如NotificationControllerV2,消息监听器的注册过程参见ConfigServiceAutoConfiguration
- NotificationControllerV2得到配置发布的AppId+Cluster+Namespace后,会通知对应的客户端
示意图如下:

2.1.2 Config Service通知客户端的实现方式
上一节中简要描述了NotificationControllerV2是如何得知有配置发布的,那NotificationControllerV2在得知有配置发布后是如何通知到客户端的呢?
实现方式如下:
- 客户端会发起一个Http请求到Config Service的notifications/v2接口,也就是NotificationControllerV2,参见RemoteConfigLongPollService
NotificationControllerV2不会立即返回结果,而是通过Spring DeferredResult把请求挂起 - 如果在60秒内没有该客户端关心的配置发布,那么会返回Http状态码304给客户端
- 如果有该客户端关心的配置发布,NotificationControllerV2会调用DeferredResult的setResult方法,传入有配置变化的namespace信息,同时该请求会立即返回。客户端从返回的结果中获取到配置变化的namespace后,会立即请求Config Service获取该namespace的最新配置。
三、客户端设计

上图简要描述了Apollo客户端的实现原理:
- 客户端和服务端保持了一个长连接,从而能第一时间获得配置更新的推送。(通过Http Long Polling实现)
- 客户端还会定时从Apollo配置中心服务端拉取应用的最新配置。
- 这是一个fallback机制,为了防止推送机制失效导致配置不更新
- 客户端定时拉取会上报本地版本,所以一般情况下,对于定时拉取的操作,服务端都会返回304 - Not Modified
- 定时频率默认为每5分钟拉取一次,客户端也可以通过在运行时指定System Property: apollo.refreshInterval来覆盖,单位为分钟。
- 客户端从Apollo配置中心服务端获取到应用的最新配置后,会保存在内存中
- 客户端会把从服务端获取到的配置在本地文件系统缓存一份
- 在遇到服务不可用,或网络不通的时候,依然能从本地恢复配置
- 应用程序可以从Apollo客户端获取最新的配置、订阅配置更新通知
3.1 和Spring集成的原理
-
Apollo除了支持API方式获取配置,也支持和Spring/Spring Boot集成,集成原理简述如下。
-
Spring从3.1版本开始增加了ConfigurableEnvironment和PropertySource:
ConfigurableEnvironment
- Spring的ApplicationContext会包含一个Environment(实现ConfigurableEnvironment接口)
ConfigurableEnvironment自身包含了很多个PropertySource
PropertySource
属性源
可以理解为很多个Key - Value的属性配置
在运行时的结构形如:

需要注意的是,PropertySource之间是有优先级顺序的,如果有一个Key在多个property source中都存在,那么在前面的property source优先。
所以对上图的例子:
- env.getProperty(“key1”) -> value1
- env.getProperty(“key2”) -> value2
- env.getProperty(“key3”) -> value4
在理解了上述原理后,Apollo和Spring/Spring Boot集成的手段就呼之欲出了:在应用启动阶段,Apollo从远端获取配置,然后组装成PropertySource并插入到第一个即可,如下图所示:

相关代码可以参考PropertySourcesProcessor
四、可用性考虑

五、监控相关
Apollo客户端和服务端目前支持CAT自动打点,所以如果自己公司内部部署了CAT的话,只要引入cat-client后Apollo就会自动启用CAT打点。
如果不使用CAT的话,也不用担心,只要不引入cat-client,Apollo是不会启用CAT打点的。
相关文章推荐
深入理解Apollo(一)整体架构设计
https://blog.csdn.net/shang_xs/article/details/88966455
深入理解Apollo(二)客户端架构设计
https://blog.csdn.net/shang_xs/article/details/89011263
深入理解Apollo(三)Hello World设计
https://blog.csdn.net/shang_xs/article/details/89011796
深入理解Apollo(四)Namespace设计
https://blog.csdn.net/shang_xs/article/details/89011440
本文来自互联网用户投稿,文章观点仅代表作者本人,不代表本站立场,不承担相关法律责任。如若转载,请注明出处。 如若内容造成侵权/违法违规/事实不符,请点击【内容举报】进行投诉反馈!
