Altium Designer绘制stm32最小系统电路原理图、PCB图
使用Altium Designer软件绘制一个stm32最小系统的电路原理图、PCB图
- 一、Altium Designer安装
- 二、创建stm32最小系统元件库
- 1.准备部分
- 2.创建stm32最小系统元件库
- 3.芯片PCB的封装
- 4.芯片SCH的封装
- 5.自定义元器件PCB的封装
- 6.自定义元器件SCH的封装
- 三、绘制一个stm32最小系统的电路原理图
- 总结
Altium Designer 软件主要功能 : 原理图设计 ;印刷电路板设计 ;FPGA的开发; 嵌入式开发; 3D PCB设计 ;封装库设计
一、Altium Designer安装
安装Altium Designer
关键几步截图:
取消勾选【Run Altium Designer】

第一次点进程序:

选择licenses文件夹里的任意一个文件,打开。设置图标:

勾选【use localized resources】,点击OK.

点击OK,重启程序即可。
二、创建stm32最小系统元件库
1.准备部分
查找STM32最小系统原理图样式
进入后,选择查看产品,点击上方选择栏,点击选择3×3的图标;

选择”Microcontrollers & Microprocessors”:

再次点击选择"STM32-bits Arm cortex MCUs";
之后在左侧菜单栏选择"STM32 F1series";
之后在左侧菜单栏选择"STM32 F1series";
选择"STM32F103C8";
选择下载“STM32F103C8"的数据表"Download datasheet";
之后进入查看文档,查找所需要的STM32最小系统原理图:

2.创建stm32最小系统元件库
绘制教程
新建一个元件库工程
(1)新建工程:进入AD,新建工程->PCB创建自己的工程,生成.PrjPcb文件
(2)创建自己的原理库图。
选择文件>新的->库->原理图库,会默认生成一个Component_1的元件。
(3)新建一个元件库工程。
(4)新建PCB元件库和SCH元件库。
添加完成后页面自动弹出一个页面,可以点击页面底部的窗口进行选择“project”。
添加完成,保存工程。

3.芯片PCB的封装
芯片封装使用系统自带的封装。
打开“PCB Library"窗口–>选择工具–>页面自动弹出,点击”Next"–>选择FQFP,再点击“Next"–>对照数据分析表,填写封装参数–>填写完成,直接点击“next”,一直到最后一步点击“finish"


根据查到的数据,照着填写封装参数
4.芯片SCH的封装
切换到工程页面–>打开“最小系统元件库.SchLib”–>选择”place“,放置一个矩形,这就是要封装的芯片–>选择”place“,放置置芯片引脚
切换到工程页面:


引脚放置时需注意,点击引脚,空格键翻转,摆放到合适位置后左键点击固定位置–>按Add_Footpoint添加画好PCB封装

右键工程选择第一项检查错误(如果SCH中的引脚标识在PCB中没有相应的引脚就会报错),并生成库文件
5.自定义元器件PCB的封装
在PCB库编辑页面右键,新建空白元件–>双击,编辑它的名称–>放置走线–>双击线条,修改当前层为TOP Overlay(丝印层)–>放置圆弧–>双击圆弧,修改当前层为TOP Overlay(丝印层)–>放置填充–>双击填充物,修改当前层为TOP Overlay(丝印层)–.>放置焊盘

双击,编辑它的名称


点击放置走线


放置后双击线条,修改当前层为TOP Overlay(丝印层)


6.自定义元器件SCH的封装
打开SCH Library,选择左边窗口下方添加–>放置线条–>最后同上述一样add footpoint然后生成库文件
SCH library中双击元件修改名称,J是晶振

放置线条

其他有关封装的具体细节在 AD18绘制STM32最小系统原理图


三、绘制一个stm32最小系统的电路原理图
创建相应的工程

具体步骤如下:
再新建工程,右键[Schematic]建立原理图绘制界面
–>放置元器件,右方点击Libraries,再点击installed,即可把自己创建的库加进来
–>这时可以看到自己创建的库
–>双击放置一个芯片
–>放置线将各个引脚延长
–>点击放置网络标号,双击写上对应的网络名称
–>连接在VBAT1端口
–>查看添加网络端口时必须确认有4个点才能算是连上
–>添加VCC,电压为3.3V–>添加GND,接地端子
–>完成芯片
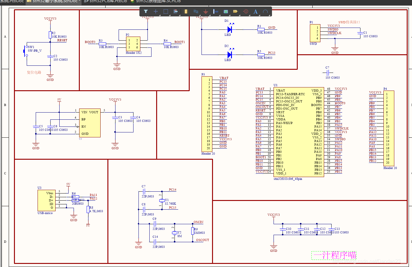
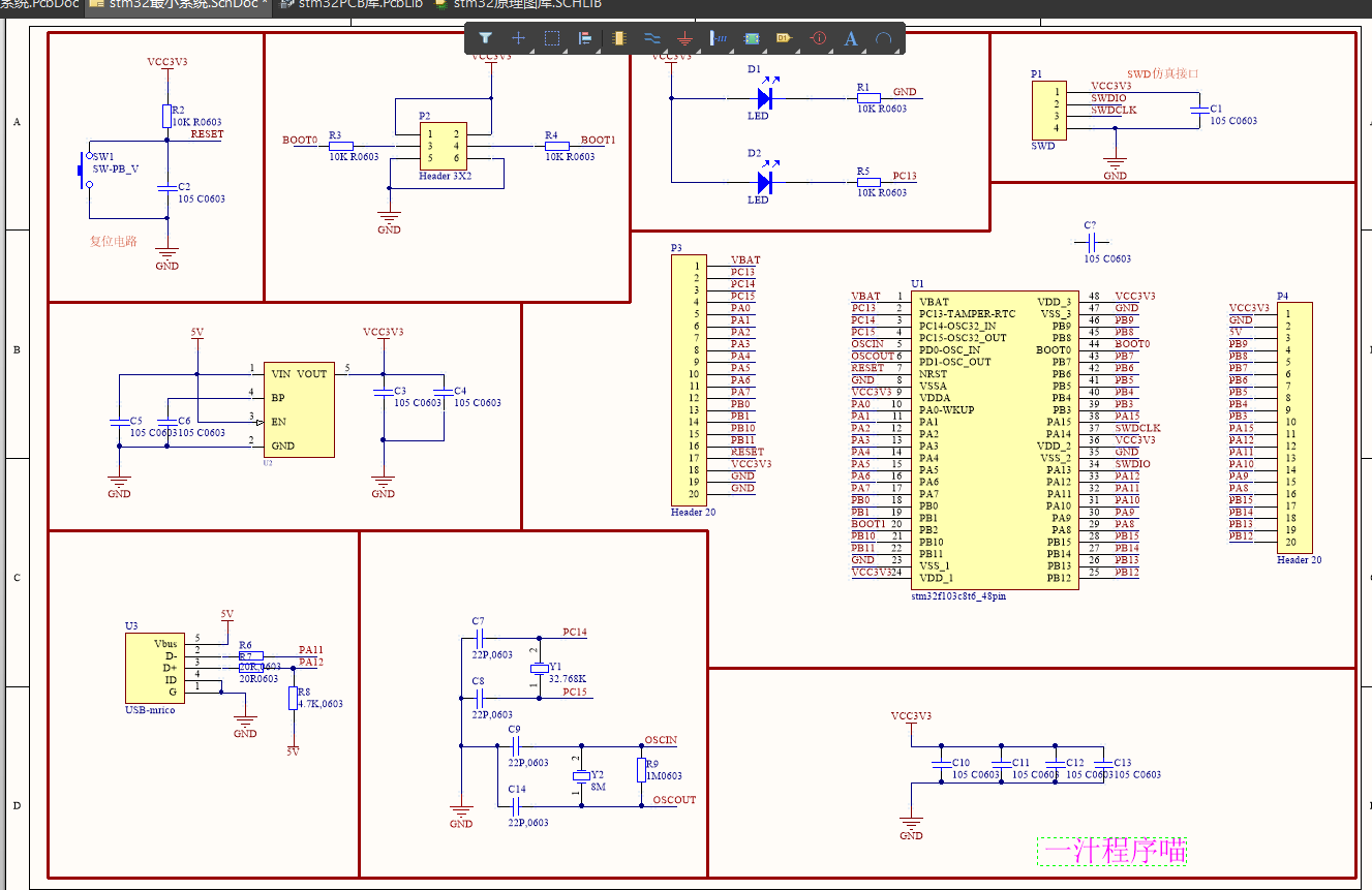
最终放置元器件原理图如下:

工具->标注->动态标注原理图。

视频教程中的原理图如下:
另外,它对应的PCB图部分补充在这个链接
总结
参考博客:
Altium Designer绘制STM32最小系统原理图
本文来自互联网用户投稿,文章观点仅代表作者本人,不代表本站立场,不承担相关法律责任。如若转载,请注明出处。 如若内容造成侵权/违法违规/事实不符,请点击【内容举报】进行投诉反馈!


