Matlab中Simlink仿真(电力电子、潮流仿真、故障仿真、过电流保护)
目录
1、概述
(1)内容展示:
(2)电力电子
(3)潮流仿真:
(4)电力系统三相短路故障仿真
(5)电力系统过电流保护仿真
2、Simulink&Matlab实现
1、概述
Simlink其实没有想象中那么难,那么高大上,但是如果想要研究透彻,另当别论。他的基础其实就是编程语言,求解器是基于数学算法的,他的本质就是图形化的编程。
本文主要内容有电力电子、电力系统稳态与暂态、继电保护过电流保护。
(1)内容展示:

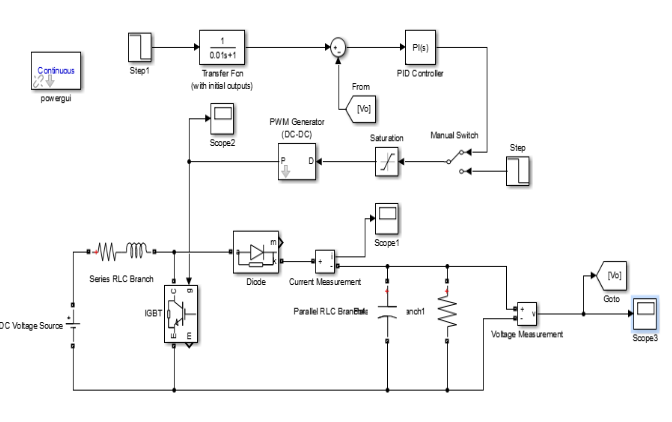
(2)电力电子

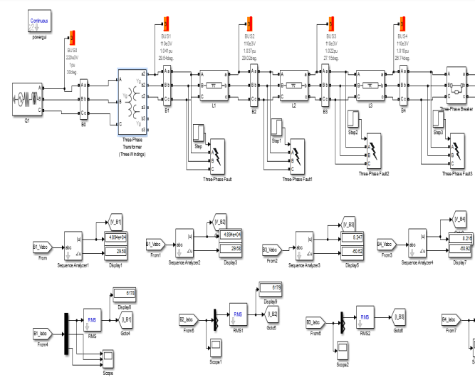
(3)潮流仿真:

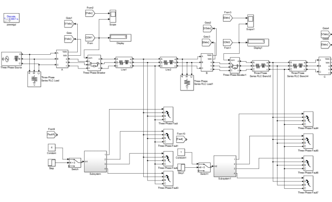
(4)电力系统三相短路故障仿真

(5)电力系统过电流保护仿真

2、Simulink&Matlab实现
本文来自互联网用户投稿,文章观点仅代表作者本人,不代表本站立场,不承担相关法律责任。如若转载,请注明出处。 如若内容造成侵权/违法违规/事实不符,请点击【内容举报】进行投诉反馈!
