数据分析师如何建立数据分析里最常用的思维定式
“ 一套通用、认可的指标字典,将极大提升公司数据层面的效率,降低沟通成本。”
指标字典、指标体系,都是数据分析师很重要的一方面的工作。今天主要分享一下指标字典相关的内容。

—
什么是指标字典
我想,下面的场景,很多人应该并不陌生。
“老刘,咱们本月的成交额才100万啊,得继续努力啊!”
“what?这个月明明成交了150万啊,怎么会才100万?你的数据错了吧?”
“不可能啊,我是自己从数据库取得,100万!”
“我也是对过数啊,150万没错啊!”
到底谁错了?
其实俩人谁都没错,一个统计的是下单金额150万,一个统计的是支付金额100万。因此,是数据分析师或者数据PM错了,错在没有推行一套标准指标字典。
什么是指标字典?
简单地说,其实就是把公司常用的一些指标,通过有组织、有秩序的进行整理,形成公司内各个业务部门均统一认同的标准化体系。就像字典一样,对哪个指标有疑问,就去指标字典中查一查,对齐口径。
指标字典和指标体系有很多异同点。相同点,都是指标相关方面的内容。最大的差异点,就是指标字典可以理解为是一维的、打平的,是通过指标(或者维度)为索引进行检索内容;但指标体系是有业务组织的、成体系的,是有逻辑关系的。

指标字典的价值
指标字典的价值主要有以下几点。
(1)降低沟通成本,提升沟通效率
这个其实通过上面的案例就能体会到。如果公司内部的口径维持一致,说到“成交额”,就是指“下单金额”或者“支付金额”,就不会存在上面的争论了。
另外,也能确保公司战略的准确执行落地,大家按照一套标准、一套口径来,那么将减少很多不必要的麻烦。避免出现老板提的目标,最后落地的结果却换了一套计算方式。
(2)打破信息隔阂,减少公司重复性建设
其实很多指标的开发是需要成本的。比如“跳出率”、“页面停留时长”等等,背后的开发逻辑都比较复杂,计算成本也不低。其实很多指标反映的是很类似的业务内容,如果针对同一个业务内容,开发多个指标,有时候意义其实不大。
更别说有时候A部门开发了这个指标,由于信息隔阂,B部门又重新开发了一遍。但由于细节逻辑的差别,导致看似是同一个指标,但就是数据上有一点点差异。这种情况更让人抓狂。最好就是一个输出口径,不过这涉及了一套标准数仓的过程,后面再讲。
(3)是公司数据化建设的基础、数据平台搭建的基础
像搭建数仓、数据资产管理平台、BI分析平台,甚至是数据中台,都需要用到指标和维度,那就都需要指标字典作为基础。指标字典作为公司最标准、最规范的口径文档,将是这些平台中指标部分的关键性参考。
03
—
指标字典都包括哪些部分
一套标准的指标字典,其实包括两部分:指标部分和维度部分。这两部分独立开来是字典;叠加起来,能生成覆盖业务日常用的各种指标。
(1)指标部分
先上个例子。以下是百度统计里指标字典的指标(部分):
这里是对外呈现的,因此只简单的包括了两部分:指标名称和指标定义。但作为一个完善的指标字典,除此之外还要有以下的部分。
指标类型:比如基础指标(最最原始的单纯指标,不可以再细分了,比如订单数、订单金额)、复合指标(在基础指标的基础上通过各种运算生成,比如下单率=下单订单数/加购数)。
限定条件:描述指标的限定条件,比如限定用户都是新用户
限定维度:描述用户在查询该指标时,必须限定的维度,例如时间。
(2)维度部分
维度,是分析的角度、拆分方向。
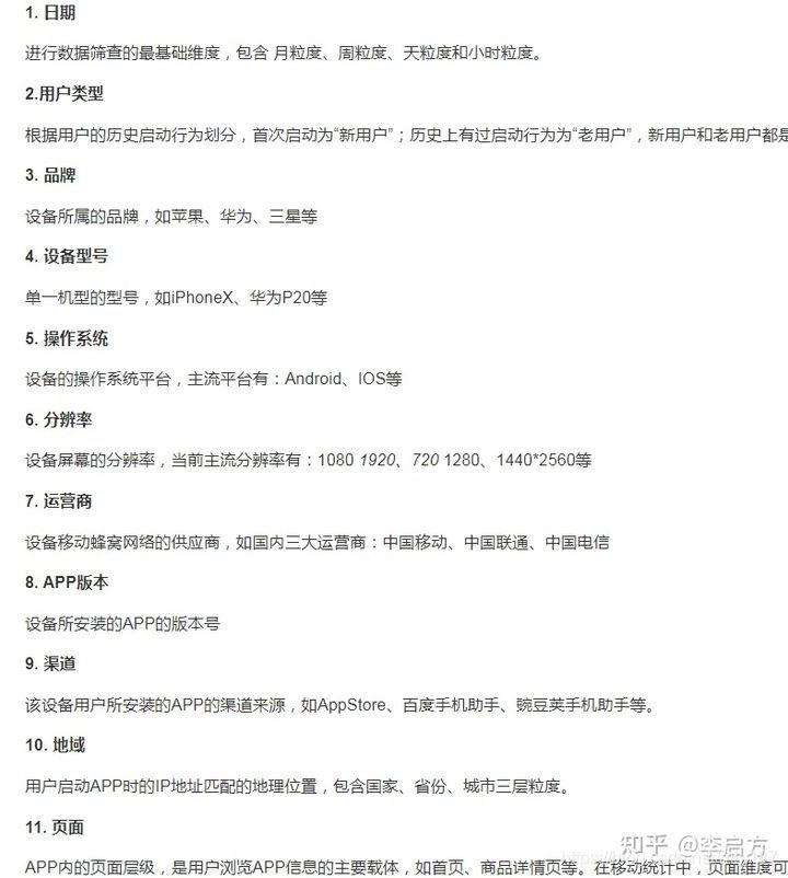
为了便于理解,同样先上例子。还是百度统计。
这些维度,其实也是互联网常用的一些维度。
当指标叠加上维度,就能生成各种符合业务场景的指标了。例如,最常用的就是时间维度了,“近7天成交金额”,“近7天”就是时间维度,“成交金额”就是指标。也可以同时多个维度叠加指标。例如“iPhone近30天下单订单数”。怎么拆分,很清楚吧?
当然,不是所有的维度+指标都有价值,如何生成有价值的维度+指标,是后面指标体系要分享的。
04
—
如何搭建行之有效的指标字典
上面讲了这么多指标字典的价值,以及指标字典的内容。看似不麻烦啊,只要把指标和维度一梳理,写份文档不就得了?事实上,没有这么容易。
难点在于落地。如果编了一份字典,束之高阁,和没有也没区别。
那如何推进行之有效的指标字典呢?
(1)要贴合业务的应用场景,从业务出发,不能闭门造车
符合业务的应用才是最根本的出发点。比如公司整体关心的都是围绕成交来的,那指标字典的重点也应该是交易相关;业务关心的是服务体验,那指标体系的重点就是服务体验。
(2)要和各个业务部门进行充分沟通,争取达成公司内共识
很多时候,难以推进统一指标字典的原因,在于不同业务都想用对自己有利的计算指标。这就需要平衡。也需要一些自上而下的推动。说服业务按照你的规范来计算业绩、做统计分析,是个难点。
(3)后续维护好指标字典,推进指标字典的应用
维护也很难。因为不断有新的指标、新的需求产生,要在原有的基础上做好更新维护。同时,也要做好培训,让公司整体都用一套标准说话。
文章转载至 大数据网 :http://www.bt187.com/650.html
本文来自互联网用户投稿,文章观点仅代表作者本人,不代表本站立场,不承担相关法律责任。如若转载,请注明出处。 如若内容造成侵权/违法违规/事实不符,请点击【内容举报】进行投诉反馈!
