基于单片机的PT100热电偶测温1602仿真设计(#0005)
功能描述
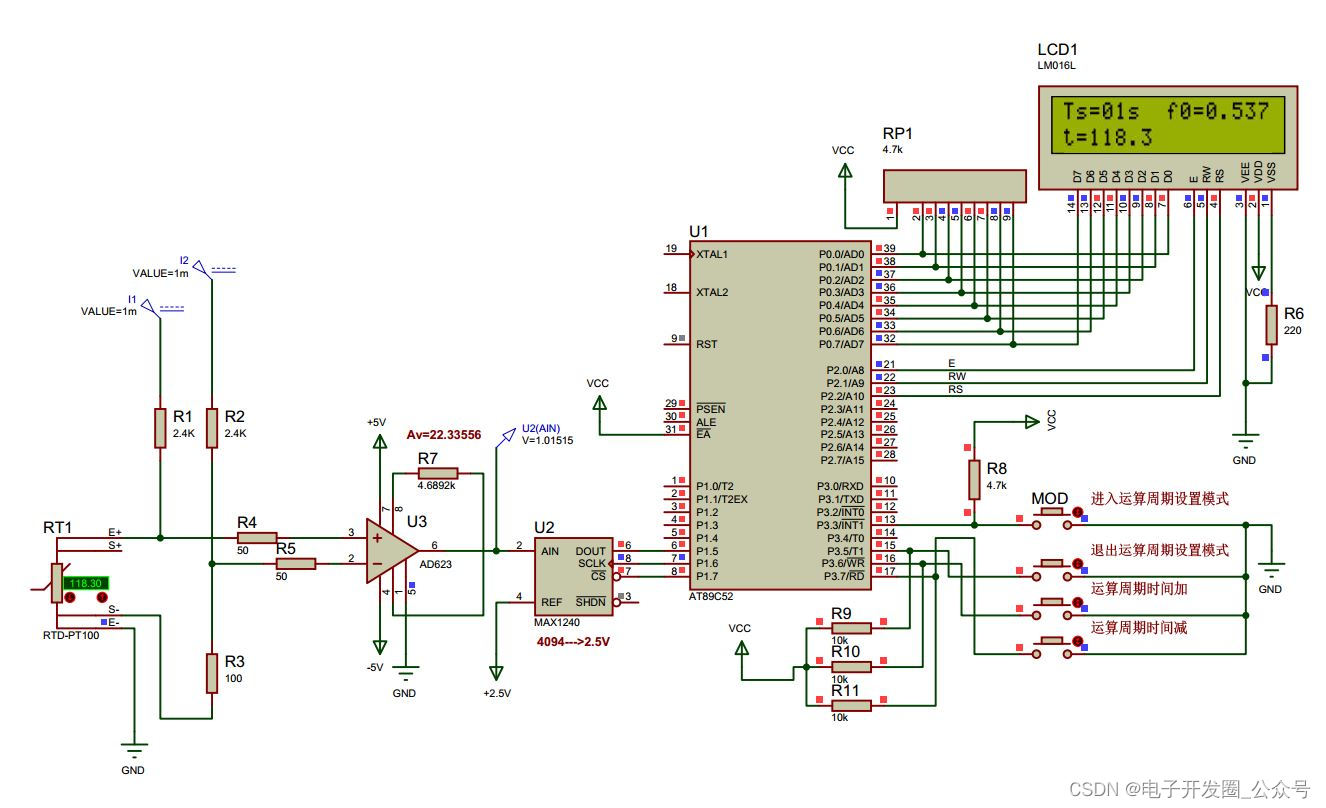
采用51/52单片机作为主控单元芯片;
采用PT100热电偶检测温度;
采用AD623作为信号放大电路;
采用MAX1240芯片对温度信号进行ADC模数转换;
采用LCD1602作为显示模块;
仿真设计
采用Proteus作为仿真设计工具。Proteus是一款著名的EDA工具(仿真软件),从原理图布图、代码调试到单片机与外围电路协同仿真,一键切换到PCB设计,真正实现了从概念到产品的完整设计。

单片机管脚说明:
P0端口(P0.0-P0.7):P0口为一个8位漏极开路双向I/O口,每个引脚可吸收8TTL门电流。当P1口的管脚第一次写1时,被定义为高阻输入。P0能够用于外部程序数据存储器,它可以被定义为数据/地址的第八位。在FIASH编程时,P0 口作为原码输入口,当FIASH进行校验时,P0输出原码,此时P0外部必须被拉高。
P1端口(P1.0-P1.7):P1口是一个内部提供上拉电阻的8位双向I/O口,P1口缓冲器能接收输出4TTL门电流。P1口管脚写入1后,被内部上拉为高电平,可用作输入,P1口被外部下拉为低电平时,将输出电流,这是由于内部上拉的缘故。在FLASH编程和校验时,P1口作为第八位地址接收。
P2端口(P2.0-P2.7):P2口为一个内部上拉电阻的8位双向I/O口,P2口缓冲器可接收,输出4个TTL门电流,当P2口被写“1”时,其管脚被内部上拉电阻拉高,且作为输入。并因此作为输入时,P2口的管脚被外部拉低,将输出电流。这是由于内部上拉的缘故。P2口,用于外部程序存储器或16位地址外部数据存储器进行存取时,P2口输出地址的高八位。在给出地址“1”时,它利用内部上拉优势,当对外部八位地址数据存储器进行读写时,P2口输出其特殊功能寄存器的内容。P2口在FLASH编程和校验时接收高八位地址信号和控制信号。
P3端口(P3.0-P3.7):P3口管脚是一个带有内部上拉电阻的8位的双向I/O端口,可接收输出4个TTL门电流。当P3口写入“1”后,它们被内部上拉为高电平,并用作输入。作为输入端时,由于外部下拉为低电平,P3口将输出电流(ILL)。P3口同时为闪烁编程和编程校验接收一些控制信号。
主程序设计
void main(void)
{ LCD_Init();ClearDisp(ROW1);Disp_Initize();CS=1;SDA=1;SCL=0;TMOD=0x11;TF0=0; //开始程序前先延时65ms,等待max1240上电,以保证AD采样准确TH0=0;TL0=0;TR0=1;while(!TF0);TF0=0;TR0=0;TH0=0x3C; //12M晶振时延时50msTL0=0xB0;ET0=1;TR0=1;EX1=1;IT1=1;EA=1;while(1)switch(RunState){ case NOACT:break;case FC: //F0计算及显示fz=pow(10,(tmp-121.0000)/10);DecToASC(fz,DispBuf,1);DispBuf[1]='.';DecToASC((fz-(unsigned int)fz)*1000,DispBuf+2,3);DispBuf[5]='\0';Display(0x80+11,DispBuf);RunState=NOACT;break; case Start_AD: //开始AD采样AD_Reslut=AD_MAX1240();RunState=Cal_Temperature;break;case Cal_Temperature: //将AD值转化为温度并进行线性化{ Pt=AD_Reslut*Kpt;Pt+=100; //温度值tmp=Pt/100;tmp=1-tmp;tmp=2.31e-6L*tmp;tmp+=1.527480889e-5L;tmp=sqrt(tmp);tmp+=-3.9083e-3L;tmp/=-1.155e-6L;//AD采样值线性化修正tmp1=tmp;tmp=(tmp+tmp1)/2;//取平均温度tmp=((float)((unsigned int)(tmp*10)))/10 ;DecToASC(tmp,DispBuf,3);DispBuf[3]='.';DecToASC((tmp-(unsigned int)tmp)*10,DispBuf+4,1);DispBuf[5]='\0';Display(0xC0+2,DispBuf); //显示函数}RunState=NOACT;break;}
}
源文件获取
关注公众号【电子开发圈】,首页回复 “测温” 获取;

本文来自互联网用户投稿,文章观点仅代表作者本人,不代表本站立场,不承担相关法律责任。如若转载,请注明出处。 如若内容造成侵权/违法违规/事实不符,请点击【内容举报】进行投诉反馈!
