C++多线程初探(1)
最近发现线程这个东西很好玩而且有用,因此找了本书《零基础学习Visual C++》看了下。
简单地说,线程是比进程还要小的单位。一个进程可以执行多个线程,也就是说线程可以并发同时互不干扰的运行。
1.进程就是应用程序的运行实例,它是独立的,每个进程都有自己私有的虚拟地址空间。每个进程都有一个主线程,但可以建立另外的线程。线程运行在进程空间内。
2.一般来讲(不使用特殊技术),进进程A进程出程是无法突破进程边界存取其他进程内的存储空间;而线程由于处于进程空间内,所以同一进程所产生的线程共享同一内存空间
3.同一进程中的两段代码不能够同时执行,除非引入线程。
4.线程是属于进程的,当进程退出
时,该进程所产生的线程都会被强制退出并清除。
5.线程占用的资源要少于进程所占用的资源,进程和线程都可以有优先级。
一、Win32API对多线程编程的支持

1.线程的创建

2.线程的暂停与终止

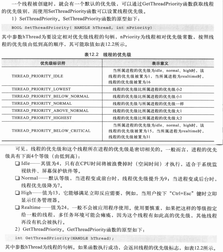
3.线程的优先级

本文来自互联网用户投稿,文章观点仅代表作者本人,不代表本站立场,不承担相关法律责任。如若转载,请注明出处。 如若内容造成侵权/违法违规/事实不符,请点击【内容举报】进行投诉反馈!
