实验三 滤波电路设计实验
一、实验目的
1. 掌握有源滤波器电路设计基本方法。
2. 掌握电路仿真软件的基本使用方法。
二、实验内容及结果
1. 实验内容
参考查表法或辅助软件法,利用集成运放设计二阶音频滤波器,实现音频信号的消噪。假设输入信号幅度在0.1Vpp以内,要求通带增益为0dB,3dB截至频率分别为20Hz~20kHz,通道增益要求平坦,电路负载为1kΩ。根据上述要求设计出该电路,并对该电路的幅频特性进行仿真。
实验具体要求如下:
(1)设计电路,说明设计原理,电阻、电容选择为系列值,要求截至频率误差在10%以内。
(2)确定电路中运放的型号,简单说明运放选型的原则。
(3)绘制原理图,PCB板图。
(4)对所设计电路进行幅频特性仿真。给出通道增益、截至频率、过渡带衰减的仿真值。
2. 实验结果
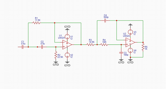
(1)在下方列出所设计电路的原理图(确定电路中所有器件的型号和参数)

图1 所设计电路的原理图
电路相关元件参数通过查阅二阶高通/低通VCVS式电路的元件值表获得。
第一部分,高通滤波器截止频率20Hz:取C1=C2=0.5uF,代入公式K0=10,则R1=11.25K,取11.5K,R2=22.51K,取22.5K,另外RF=0,Rf开路。
第二部分,低通滤波器截止频率20KHz:取C4=500pF,C3=0.33C4=165pF,K0=10,则R3=14.22K,取14.5K;R4=53.99K,取54K,同时RF=0,Rf开路。
LM324接12V和-12V。
负载R5=1K。
(2)在下方列出所设计电路的PCB板图

图2 所设计电路的PCB板图
本文来自互联网用户投稿,文章观点仅代表作者本人,不代表本站立场,不承担相关法律责任。如若转载,请注明出处。 如若内容造成侵权/违法违规/事实不符,请点击【内容举报】进行投诉反馈!
