FET的栅-阴放大连接
什么是栅-阴放大连接?有什么样的作用优势?今天笔者这篇文章为大家揭开FET的栅-阴连接的神秘面纱。
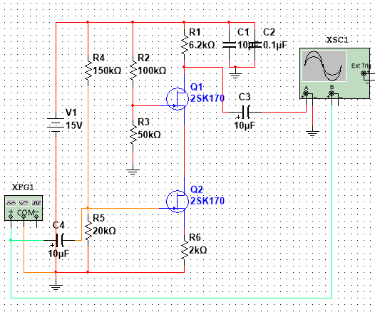
栅-阴放大连接是源极接地放大电路与栅极接地放大电路纵向配置形式的电路。我们都知道,FET的三种基本电路分别有分别的优势和劣势,如果我想同时获得两种接法的优势,该怎么连接?一般人第一时间想到的是达林顿连接方式,但是事实证明达灵顿连接只是将两个管子合并成一个管子,却并没有综合两个管子的共同优势且两个管子的接法是相同的。为此,这里就有一种新的接法叫做栅-阴连接。具体的连接图如下:

这里可以看到,栅阴放大电路实际上是由两部分的电路共同组成的:1.共源极放大电路;2.共栅极放大电路。
Q1组成的是共栅极放大电路,共栅极放大电路的优势为频率特性好,其米勒效应由于栅极接地而消失,使输入电容大大减小,提高了栅极接地电路的高频特性,但是它的缺点也很明显,就是输入阻抗较低,导致其较难应用于其他电路之中。 Q2组成的是共源极放大电路,共源极放大电路的优势是有较大的电流和电压增益,但是伴随着电压增益的增大的是米勒效应的增大和输入电容的增大,在共源极放大电路中,输入电容为Cgs+(Av-1)Cgd,因此其高频特性较差,一般用作放大电路的中间级。
为了同时获得两种电路的优点,即互相学习,互补前进,处于一个共生的关系下,就出现了栅-阴连接。仔细分析,Q1的栅极由于固定分压,导致其源极电压固定,基本无交流电压或交流成分极少,而Q1的源极又恰好是Q2的漏极,因此就让Q2成了一个放大倍数接近于0的共源极放大器,真正的放大则是通过共栅极放大电路完成的。那么,因为放大是有共栅极放大电路完成的,这样就恰好解决了刚刚的米勒效应的问题。同样的,由于输入级是共源极放大电路,其输入阻抗相对于单纯的共栅极放大电路提高了很多,也就恰好解决了输入阻抗低的问题,可谓这两者的结合十分完美。
其放大倍数推导公式可以简要视为Av=R1/R6,推导如下:
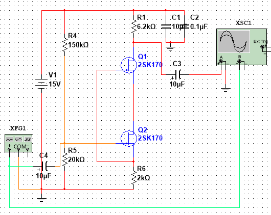
当然,影响FET的Ciss除了米勒效应之外,同样还有Vds,根据一般经验,Vds越大,Ciss会越小,而Ciss就是影响频率特性的关键之所在了。分析上述的电路会发现,Q2的漏源电压即Vds是随着输入信号的大小变化的,这样的话就会影响到输入端看到的器件的输入电容Ciss和gm等等,会发生微妙的变化,从而影响整个电路的工作点。为了解决这种问题,便出现了栅-阴放大连接自举电路,这样的连接可由读者自行分析,大体同上,但解决了的Q2的Vds浮动的问题。

本文来自互联网用户投稿,文章观点仅代表作者本人,不代表本站立场,不承担相关法律责任。如若转载,请注明出处。 如若内容造成侵权/违法违规/事实不符,请点击【内容举报】进行投诉反馈!
