Vue3-生命周期
Vue3-生命周期
- vue2与vue3生命周期对比
- 在setup组合式api中使用生命周期
- 同时在配置项和setup中使用生命周期的调用顺序
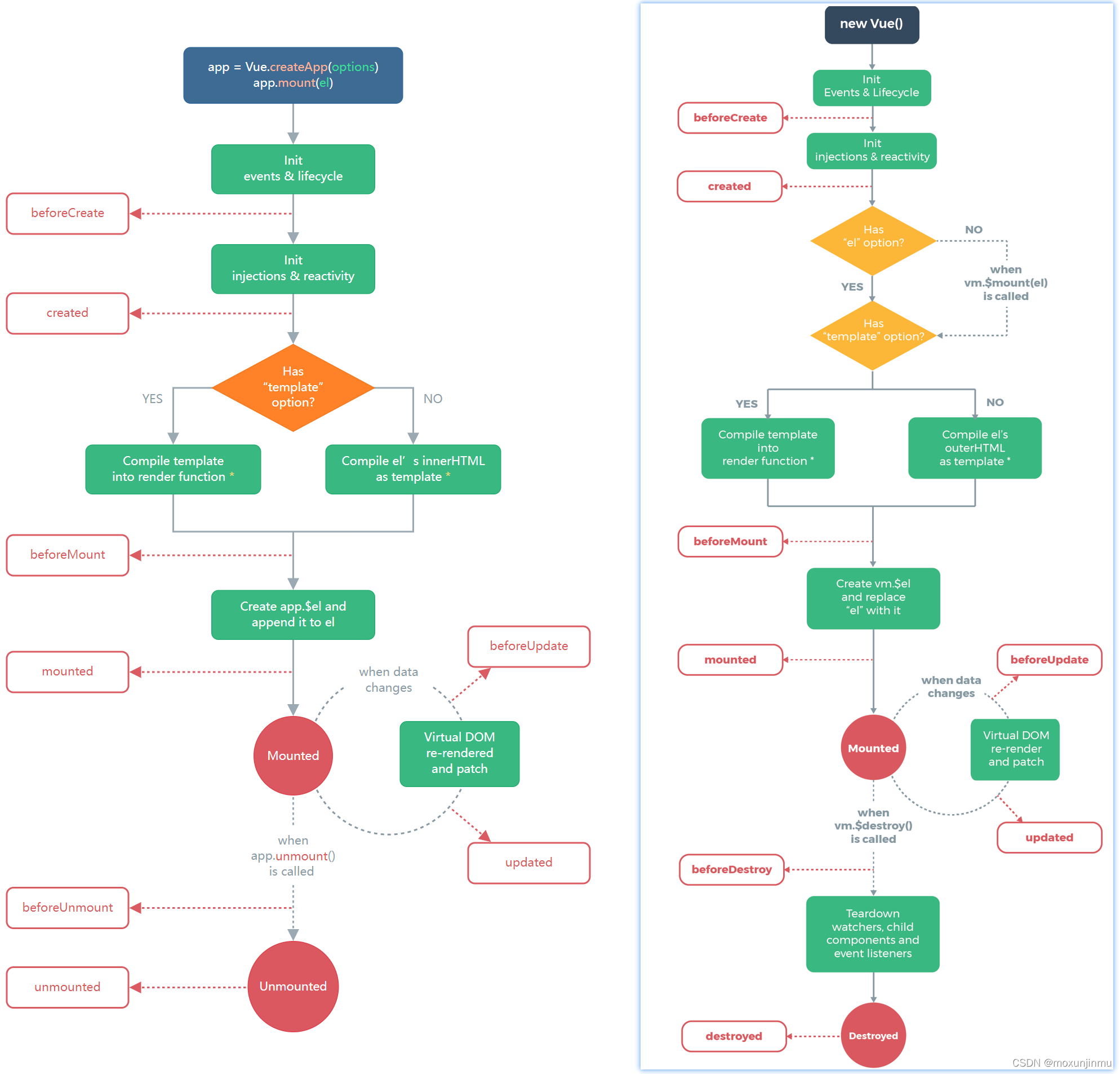
vue2与vue3生命周期对比
左边是vue3右边是vue2,对比两图我们发现
- vue创建方式由new Vue(), 更改为 Vue.createApp(oprions).mount(el)。在vue3中先将配置项传入,一切准备就绪后再开始创建实例。
- 生命周期 beforeDestroy改为 beforeUnmount
- 生命周期 destroyed改为 unmounted

还有一个小细节,vue3生命周期的图片从png改成了svg格式,存储占用从48kb下降到了8kb
在setup组合式api中使用生命周期
- 在setup中没有beforeCreate和 created生命周期
- 所有生命周期前需要加on
<template>
<div></div>
</template><script>
import { ref, onBeforeMount, onMounted, onBeforeUpdate, onUpdated, onBeforeUnmount, onUnmounted
} from "vue";export default {name: "Demo",setup() {console.log("setup");// 通过组合式api方式使用生命周期onBeforeMount(() => {console.log("---onBeforeMount---");})onMounted(() => {console.log("---onMounted---");})onBeforeUpdate(() => {console.log("---onBeforeUpdate---");})onUpdated(() => {console.log("---onUpdated---");})onBeforeUnmount(() => {console.log("---onBeforeUnmount---");})onUnmounted(() => {console.log("---onUnmounted---");})return {sum};}
};
</script>
同时在配置项和setup中使用生命周期的调用顺序
可以看到
首先调用setup内容
通过配置项使用生命周期在setup内使用生命周期之前调用
尽量不要同时在配置项和setup函数内使用生命周期,以免造成混乱。
本文来自互联网用户投稿,文章观点仅代表作者本人,不代表本站立场,不承担相关法律责任。如若转载,请注明出处。 如若内容造成侵权/违法违规/事实不符,请点击【内容举报】进行投诉反馈!


