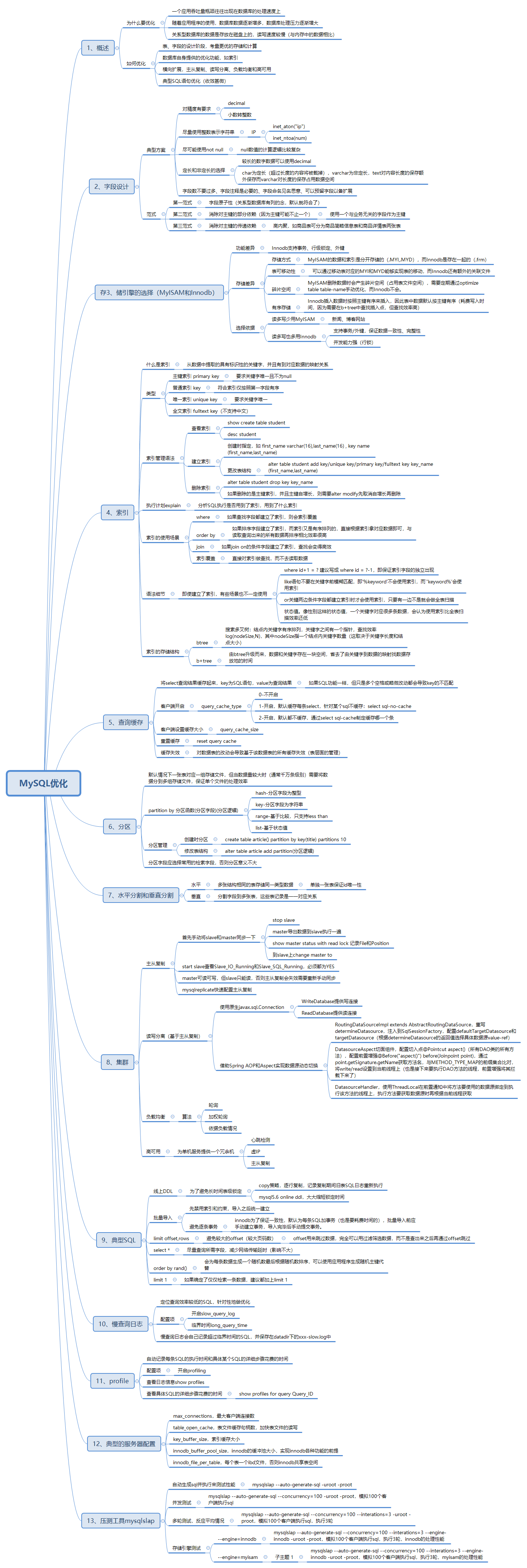
超级全面的Mysql优化
推荐阅读(点击即可跳转阅读)
-
SpringBoot内容聚合
-
面试题内容聚合
-
设计模式内容聚合
-
Mybatis内容聚合
-
多线程内容聚合
本文概要
概述
为什么要优化
- 系统的吞吐量瓶颈往往出现在数据库的访问速度上
- 随着应用程序的运行,数据库的中的数据会越来越多,处理时间会相应变慢
- 数据是存放在磁盘上的,读写速度无法和内存相比
如何优化
- 设计数据库时:数据库表、字段的设计,存储引擎
- 利用好MySQL自身提供的功能,如索引等
- 横向扩展:MySQL集群、负载均衡、读写分离
- SQL语句的优化(收效甚微)
字段设计
字段类型的选择,设计规范,范式,常见设计案例
原则:尽量使用整型表示字符串
存储IP
INET_ATON(str),address to number
INET_NTOA(number),number to address
MySQL内部的枚举类型(单选)和集合(多选)类型
但是因为维护成本较高因此不常使用,使用关联表的方式来替代enum
原则:定长和非定长数据类型的选择
decimal不会损失精度,存储空间会随数据的增大而增大。double占用固定空间,较大数的存储会损失精度。非定长的还有varchar、text
金额
对数据的精度要求较高,小数的运算和存储存在精度问题(不能将所有小数转换成二进制)
定点数decimal
price decimal(8,2)有2位小数的定点数,定点数支持很大的数(甚至是超过int,bigint存储范围的数)
小单位大数额避免出现小数
元->分
字符串存储
定长char,非定长varchar、text(上限65535,其中varchar还会消耗1-3字节记录长度,而text使用额外空间记录长度)
原则:尽可能选择小的数据类型和指定短的长度
原则:尽可能使用 not null
非null字段的处理要比null字段的处理高效些!且不需要判断是否为null。
null在MySQL中,不好处理,存储需要额外空间,运算也需要特殊的运算符。如select null = null和select null <> null(<>为不等号)有着同样的结果,只能通过is null和is not null来判断字段是否为null。
如何存储?MySQL中每条记录都需要额外的存储空间,表示每个字段是否为null。因此通常使用特殊的数据进行占位,比如int not null default 0、string not null default ‘’
原则:字段注释要完整,见名知意
原则:单表字段不宜过多
二三十个就极限了
原则:可以预留字段
在使用以上原则之前首先要满足业务需求
关联表的设计
外键
foreign key只能实现一对一或一对多的映射
一对多
使用外键
多对多
单独新建一张表将多对多拆分成两个一对多
一对一
如商品的基本信息(item)和商品的详细信息(item_intro),通常使用相同的主键或者增加一个外键字段(item_id)
范式 Normal Format
数据表的设计规范,一套越来越严格的规范体系(如果需要满足N范式,首先要满足N-1范式)。N
第一范式1NF:字段原子性
字段原子性,字段不可再分割。
关系型数据库,默认满足第一范式
注意比较容易出错的一点,在一对多的设计中使用逗号分隔多个外键,这种方法虽然存储方便,但不利于维护和索引(比如查找带标签java的文章)
第二范式:消除对主键的部分依赖
即在表中加上一个与业务逻辑无关的字段作为主键
主键:可以唯一标识记录的字段或者字段集合。
| course_name | course_class | weekday(周几) | course_teacher |
|---|---|---|---|
| MySQL | 教育大楼1525 | 周一 | 张三 |
| Java | 教育大楼1521 | 周三 | 李四 |
| MySQL | 教育大楼1521 | 周五 | 张三 |
依赖:A字段可以确定B字段,则B字段依赖A字段。比如知道了下一节课是数学课,就能确定任课老师是谁。于是周几和下一节课和就能构成复合主键,能够确定去哪个教室上课,任课老师是谁等。但我们常常增加一个id作为主键,而消除对主键的部分依赖。
对主键的部分依赖:某个字段依赖复合主键中的一部分。
解决方案:新增一个独立字段作为主键。
第三范式:消除对主键的传递依赖
传递依赖:B字段依赖于A,C字段又依赖于B。比如上例中,任课老师是谁取决于是什么课,是什么课又取决于主键id。因此需要将此表拆分为两张表日程表和课程表(独立数据独立建表):
| id | weekday | course_class | course_id |
|---|---|---|---|
| 1001 | 周一 | 教育大楼1521 | 3546 |
| course_id | course_name | course_teacher |
|---|---|---|
| 3546 | Java | 张三 |
这样就减少了数据的冗余(即使周一至周日每天都有Java课,也只是course_id:3546出现了7次)
存储引擎选择
早期问题:如何选择MyISAM和Innodb?
现在不存在这个问题了,Innodb不断完善,从各个方面赶超MyISAM,也是MySQL默认使用的。
存储引擎Storage engine:MySQL中的数据、索引以及其他对象是如何存储的,是一套文件系统的实现。
功能差异
show engines
| Engine | Support | Comment |
|---|---|---|
| InnoDB | DEFAULT | Supports transactions, row-level locking, and foreign keys |
| MyISAM | YES | MyISAM storage engine |
存储差异
| MyISAM | Innodb | |
|---|---|---|
| 文件格式 | 数据和索引是分别存储的,数据.MYD,索引.MYI | 数据和索引是集中存储的,.ibd |
| 文件能否移动 | 能,一张表就对应.frm、MYD、MYI3个文件 | 否,因为关联的还有data下的其它文件 |
| 记录存储顺序 | 按记录插入顺序保存 | 按主键大小有序插入 |
空间碎片(删除记录并flush table 表名之后,表文件大小不变) | 产生。定时整理:使用命令optimize table 表名实现 | 不产生 |
| 事务 | 不支持 | 支持 |
| 外键 | 不支持 | 支持 |
| 锁支持(锁是避免资源争用的一个机制,MySQL锁对用户几乎是透明的) | 表级锁定 | 行级锁定、表级锁定,锁定力度小并发能力高 |
锁扩展
表级锁(
table-level lock):lock tables,, ... read/write unlock tables。其中, ... read是共享锁,一旦锁定任何客户端都不可读;write是独占/写锁,只有加锁的客户端可读可写,其他客户端既不可读也不可写。锁定的是一张表或几张表。行级锁(
row-level lock):锁定的是一行或几行记录。共享锁:select * from,对查询的记录增加共享锁;where <条件> LOCK IN SHARE MODE; select * from,对查询的记录增加排他锁。这里值得注意的是:where <条件> FOR UPDATE; innodb的行锁,其实是一个子范围锁,依据条件锁定部分范围,而不是就映射到具体的行上,因此还有一个学名:间隙锁。比如select * from stu where id < 20 LOCK IN SHARE MODE会锁定id在20左右以下的范围,你可能无法插入id为18或22的一条新纪录。
选择依据
如果没有特别的需求,使用默认的Innodb即可。
MyISAM:以读写插入为主的应用程序,比如博客系统、新闻门户网站。
Innodb:更新(删除)操作频率也高,或者要保证数据的完整性;并发量高,支持事务和外键保证数据完整性。比如OA自动化办公系统。
索引
关键字与数据的映射关系称为索引(包含关键字和对应的记录在磁盘中的地址)。关键字是从数据当中提取的用于标识、检索数据的特定内容。
索引检索为什么快?
- 关键字相对于数据本身,数据量小
- 关键字是有序的,二分查找可快速确定位置
图书馆为每本书都加了索引号(类别-楼层-书架)、字典为词语解释按字母顺序编写目录等都用到了索引。
MySQL中索引类型
普通索引(
key),唯一索引(unique key),主键索引(primary key),全文索引(fulltext key)
三种索引的索引方式是一样的,只不过对索引的关键字有不同的限制:
- 普通索引:对关键字没有限制
- 唯一索引:要求记录提供的关键字不能重复
- 主键索引:要求关键字唯一且不为null
索引管理语法
查看索引
show create table 表名:
desc 表名
创建索引
create TABLE user_index(id int auto_increment primary key,first_name varchar(16),last_name VARCHAR(16),id_card VARCHAR(18),information text
);
– 更改表结构
alter table user_index
– 创建一个first_name和last_name的复合索引,并命名为name
add key name (first_name,last_name),
– 创建一个id_card的唯一索引,默认以字段名作为索引名
add UNIQUE KEY (id_card),
– 鸡肋,全文索引不支持中文
add FULLTEXT KEY (information);
- 1
- 2
- 3
- 4
- 5
- 6
- 7
- 8
- 9
- 10
- 11
- 12
- 13
- 14
- 15
- 16
show create table user_index:
CREATE TABLE user_index2 (id INT auto_increment PRIMARY KEY,first_name VARCHAR (16),last_name VARCHAR (16),id_card VARCHAR (18),information text,KEY name (first_name, last_name),FULLTEXT KEY (information),UNIQUE KEY (id_card)
);
- 1
- 2
- 3
- 4
- 5
- 6
- 7
- 8
- 9
- 10
删除索引
根据索引名删除普通索引、唯一索引、全文索引:alter table 表名 drop KEY 索引名
alter table user_index drop KEY name;
alter table user_index drop KEY id_card;
alter table user_index drop KEY information;
- 1
- 2
- 3
删除主键索引:alter table 表名 drop primary key(因为主键只有一个)。这里值得注意的是,如果主键自增长,那么不能直接执行此操作(自增长依赖于主键索引):
需要取消自增长再行删除:
alter table user_index
-- 重新定义字段
MODIFY id int,
drop PRIMARY KEY
- 1
- 2
- 3
- 4
但通常不会删除主键,因为设计主键一定与业务逻辑无关。
执行计划explain
CREATE TABLE innodb1 (id INT auto_increment PRIMARY KEY,first_name VARCHAR (16),last_name VARCHAR (16),id_card VARCHAR (18),information text,KEY name (first_name, last_name),FULLTEXT KEY (information),UNIQUE KEY (id_card)
);
insert into innodb1 (first_name,last_name,id_card,information) values ('张','三','1001','华山派');
- 1
- 2
- 3
- 4
- 5
- 6
- 7
- 8
- 9
- 10
- 11
我们可以通过explain selelct来分析SQL语句执行前的执行计划:
由上图可看出此SQL语句是按照主键索引来检索的。
执行计划是:当执行SQL语句时,首先会分析、优化,形成执行计划,在按照执行计划执行。
索引使用场景(重点)
where
上图中,根据id查询记录,因为id字段仅建立了主键索引,因此此SQL执行可选的索引只有主键索引,如果有多个,最终会选一个较优的作为检索的依据。
-- 增加一个没有建立索引的字段
alter table innodb1 add sex char(1);
-- 按sex检索时可选的索引为null
EXPLAIN SELECT * from innodb1 where sex='男';
- 1
- 2
- 3
- 4
可以尝试在一个字段未建立索引时,根据该字段查询的效率,然后对该字段建立索引(
alter table 表名 add index(字段名)),同样的SQL执行的效率,你会发现查询效率会有明显的提升(数据量越大越明显)。
order by
当我们使用order by将查询结果按照某个字段排序时,如果该字段没有建立索引,那么执行计划会将查询出的所有数据使用外部排序(将数据从硬盘分批读取到内存使用内部排序,最后合并排序结果),这个操作是很影响性能的,因为需要将查询涉及到的所有数据从磁盘中读到内存(如果单条数据过大或者数据量过多都会降低效率),更无论读到内存之后的排序了。
但是如果我们对该字段建立索引alter table 表名 add index(字段名),那么由于索引本身是有序的,因此直接按照索引的顺序和映射关系逐条取出数据即可。而且如果分页的,那么只用取出索引表某个范围内的索引对应的数据,而不用像上述那取出所有数据进行排序再返回某个范围内的数据。(从磁盘取数据是最影响性能的)
join
对
join语句匹配关系(on)涉及的字段建立索引能够提高效率
索引覆盖
如果要查询的字段都建立过索引,那么引擎会直接在索引表中查询而不会访问原始数据(否则只要有一个字段没有建立索引就会做全表扫描),这叫索引覆盖。因此我们需要尽可能的在select后只写必要的查询字段,以增加索引覆盖的几率。
这里值得注意的是不要想着为每个字段建立索引,因为优先使用索引的优势就在于其体积小。
语法细节(要点)
在满足索引使用的场景下(
where/order by/join on或索引覆盖),索引也不一定被使用
字段要独立出现
比如下面两条SQL语句在语义上相同,但是第一条会使用主键索引而第二条不会。
select * from user where id = 20-1;
select * from user where id+1 = 20;
- 1
- 2
like查询,不能以通配符开头
比如搜索标题包含mysql的文章:
select * from article where title like '%mysql%';
- 1
这种SQL的执行计划用不了索引(like语句匹配表达式以通配符开头),因此只能做全表扫描,效率极低,在实际工程中几乎不被采用。而一般会使用第三方提供的支持中文的全文索引来做。
但是 关键字查询 热搜提醒功能还是可以做的,比如键入mysql之后提醒mysql 教程、mysql 下载、mysql 安装步骤等。用到的语句是:
select * from article where title like 'mysql%';
- 1
这种like是可以利用索引的(当然前提是title字段建立过索引)。
复合索引只对第一个字段有效
建立复合索引:
alter table person add index(first_name,last_name);
- 1
其原理就是将索引先按照从first_name中提取的关键字排序,如果无法确定先后再按照从last_name提取的关键字排序,也就是说该索引表只是按照记录的first_name字段值有序。
因此select * from person where first_name = ?是可以利用索引的,而select * from person where last_name = ?无法利用索引。
那么该复合索引的应用场景是什么?组合查询
比如对于select * person from first_name = ? and last_name = ?,复合索引就比对first_name和last_name单独建立索引要高效些。很好理解,复合索引首先二分查找与first_name = ?匹配的记录,再在这些记录中二分查找与last_name匹配的记录,只涉及到一张索引表。而分别单独建立索引则是在first_name索引表中二分找出与first_name = ?匹配的记录,再在last_name索引表中二分找出与last_name = ?的记录,两者取交集。
or,两边条件都有索引可用
一但有一边无索引可用就会导致整个SQL语句的全表扫描
状态值,不容易使用到索引
如性别、支付状态等状态值字段往往只有极少的几种取值可能,这种字段即使建立索引,也往往利用不上。这是因为,一个状态值可能匹配大量的记录,这种情况MySQL会认为利用索引比全表扫描的效率低,从而弃用索引。索引是随机访问磁盘,而全表扫描是顺序访问磁盘,这就好比有一栋20层楼的写字楼,楼底下的索引牌上写着某个公司对应不相邻的几层楼,你去公司找人,与其按照索引牌的提示去其中一层楼没找到再下来看索引牌再上楼,不如从1楼挨个往上找到顶楼。
如何创建索引
- 建立基础索引:在
where、order by、join字段上建立索引。 - 优化,组合索引:基于业务逻辑
- 如果条件经常性出现在一起,那么可以考虑将多字段索引升级为复合索引
- 如果通过增加个别字段的索引,就可以出现索引覆盖,那么可以考虑为该字段建立索引
- 查询时,不常用到的索引,应该删除掉
前缀索引
语法:index(field(10)),使用字段值的前10个字符建立索引,默认是使用字段的全部内容建立索引。
前提:前缀的标识度高。比如密码就适合建立前缀索引,因为密码几乎各不相同。
实操的难度:在于前缀截取的长度。
我们可以利用select count(*)/count(distinct left(password,prefixLen));,通过从调整prefixLen的值(从1自增)查看不同前缀长度的一个平均匹配度,接近1时就可以了(表示一个密码的前prefixLen个字符几乎能确定唯一一条记录)
索引的存储结构
BTree
btree(多路平衡查找树)是一种广泛应用于磁盘上实现索引功能的一种数据结构,也是大多数数据库索引表的实现。
以add index(first_name,last_name)为例:
BTree的一个node可以存储多个关键字,node的大小取决于计算机的文件系统,因此我们可以通过减小索引字段的长度使结点存储更多的关键字。如果node中的关键字已满,那么可以通过每个关键字之间的子节点指针来拓展索引表,但是不能破坏结构的有序性,比如按照first_name第一有序、last_name第二有序的规则,新添加的韩香就可以插到韩康之后。白起 < 韩飞 < 韩康 < 李世民 < 赵奢 < 李寻欢 < 王语嫣 < 杨不悔。这与二叉搜索树的思想是一样的,只不过二叉搜索树的查找效率是log(2,N)(以2为底N的对数),而BTree的查找效率是log(x,N)(其中x为node的关键字数量,可以达到1000以上)。
从log(1000+,N)可以看出,少量的磁盘读取即可做到大量数据的遍历,这也是btree的设计目的。
B+Tree聚簇结构
聚簇结构(也是在BTree上升级改造的)中,关键字和记录是存放在一起的。
在MySQL中,仅仅只有Innodb的主键索引为聚簇结构,其它的索引包括Innodb的非主键索引都是典型的BTree结构。
哈希索引
在索引被载入内存时,使用哈希结构来存储。
查询缓存
缓存
select语句的查询结果
在配置文件中开启缓存
windows上是my.ini,linux上是my.cnf
在[mysqld]段中配置query_cache_type:
- 0:不开启
- 1:开启,默认缓存所有,需要在SQL语句中增加
select sql-no-cache提示来放弃缓存 - 2:开启,默认都不缓存,需要在SQL语句中增加
select sql-cache来主动缓存(常用)
更改配置后需要重启以使配置生效,重启后可通过show variables like ‘query_cache_type’;来查看:
show variables like 'query_cache_type';
query_cache_type DEMAND
- 1
- 2
在客户端设置缓存大小
通过配置项query_cache_size来设置:
show variables like 'query_cache_size';
query_cache_size 0
set global query_cache_size=6410241024;
show variables like ‘query_cache_size’;
query_cache_size 67108864
- 1
- 2
- 3
- 4
- 5
- 6
将查询结果缓存
select sql_cache * from user;
重置缓存
reset query cache;
缓存失效问题(大问题)
当数据表改动时,基于该数据表的任何缓存都会被删除。(表层面的管理,不是记录层面的管理,因此失效率较高)
注意事项
- 应用程序,不应该关心
query cache的使用情况。可以尝试使用,但不能由query cache决定业务逻辑,因为query cache由DBA来管理。 - 缓存是以SQL语句为key存储的,因此即使SQL语句功能相同,但如果多了一个空格或者大小写有差异都会导致匹配不到缓存。
分区
一般情况下我们创建的表对应一组存储文件,使用MyISAM存储引擎时是一个.MYI和.MYD文件,使用Innodb存储引擎时是一个.ibd和.frm(表结构)文件。
当数据量较大时(一般千万条记录级别以上),MySQL的性能就会开始下降,这时我们就需要将数据分散到多组存储文件,保证其单个文件的执行效率。
最常见的分区方案是按id分区,如下将id的哈希值对10取模将数据均匀分散到10个.ibd存储文件中:
create table article(id int auto_increment PRIMARY KEY,title varchar(64),content text
)PARTITION by HASH(id) PARTITIONS 10
- 1
- 2
- 3
- 4
- 5
查看data目录:
服务端的表分区对于客户端是透明的,客户端还是照常插入数据,但服务端会按照分区算法分散存储数据。
MySQL提供的分区算法
分区依据的字段必须是主键的一部分,分区是为了快速定位数据,因此该字段的搜索频次较高应作为强检索字段,否则依照该字段分区毫无意义
hash(field)
相同的输入得到相同的输出。输出的结果跟输入是否具有规律无关。仅适用于整型字段
key(field)
和hash(field)的性质一样,只不过key是处理字符串的,比hash()多了一步从字符串中计算出一个整型在做取模操作。
create table article_key(id int auto_increment,title varchar(64),content text,PRIMARY KEY (id,title) -- 要求分区依据字段必须是主键的一部分
)PARTITION by KEY(title) PARTITIONS 10
- 1
- 2
- 3
- 4
- 5
- 6
range算法
是一种条件分区算法,按照数据大小范围分区(将数据使用某种条件,分散到不同的分区中)。
如下,按文章的发布时间将数据按照2018年8月、9月、10月分区存放:
create table article_range(id int auto_increment,title varchar(64),content text,created_time int, -- 发布时间到1970-1-1的毫秒数PRIMARY KEY (id,created_time) -- 要求分区依据字段必须是主键的一部分
)charset=utf8
PARTITION BY RANGE(created_time)(PARTITION p201808 VALUES less than (1535731199), -- select UNIX_TIMESTAMP('2018-8-31 23:59:59')PARTITION p201809 VALUES less than (1538323199), -- 2018-9-30 23:59:59PARTITION p201810 VALUES less than (1541001599) -- 2018-10-31 23:59:59
);
- 1
- 2
- 3
- 4
- 5
- 6
- 7
- 8
- 9
- 10
- 11
- 12
注意:条件运算符只能使用less than,这以为着较小的范围要放在前面,比如上述p201808,p201819,p201810分区的定义顺序依照created_time数值范围从小到大,不能颠倒。
insert into article_range values(null,'MySQL优化','内容示例',1535731180);
flush tables; -- 使操作立即刷新到磁盘文件
- 1
- 2
由于插入的文章的发布时间1535731180小于1535731199(2018-8-31 23:59:59),因此被存储到p201808分区中,这种算法的存储到哪个分区取决于数据状况。
list算法
也是一种条件分区,按照列表值分区(in (值列表))。
create table article_list(id int auto_increment,title varchar(64),content text,status TINYINT(1), -- 文章状态:0-草稿,1-完成但未发布,2-已发布PRIMARY KEY (id,status) -- 要求分区依据字段必须是主键的一部分
)charset=utf8
PARTITION BY list(status)(PARTITION writing values in(0,1), -- 未发布的放在一个分区 PARTITION published values in (2) -- 已发布的放在一个分区
);
- 1
- 2
- 3
- 4
- 5
- 6
- 7
- 8
- 9
- 10
- 11
insert into article_list values(null,'mysql优化','内容示例',0);
flush tables;
- 1
- 2
分区管理语法
range/list
前文中我们尝试使用range对文章按照月份归档,随着时间的增加,我们需要增加一个月份:
alter table article_range add partition(partition p201811 values less than (1543593599) -- select UNIX_TIMESTAMP('2018-11-30 23:59:59')-- more
);
- 1
- 2
- 3
- 4
alter table article_range drop PARTITION p201808
- 1
注意:删除分区后,分区中原有的数据也会随之删除!
key/hash
alter table article_key add partition partitions 4
- 1
alter table article_key coalesce partition 6
- 1
key/hash分区的管理不会删除数据,但是每一次调整(新增或销毁分区)都会将所有的数据重写分配到新的分区上。效率极低,最好在设计阶段就考虑好分区策略。
分区的使用
当数据表中的数据量很大时,分区带来的效率提升才会显现出来。
只有检索字段为分区字段时,分区带来的效率提升才会比较明显。因此,分区字段的选择很重要,并且业务逻辑要尽可能地根据分区字段做相应调整(尽量使用分区字段作为查询条件)。
水平分割和垂直分割
水平分割:通过建立结构相同的几张表分别存储数据
垂直分割:将经常一起使用的字段放在一个单独的表中,分割后的表记录之间是一一对应关系。
分表原因
- 为数据库减压
- 分区算法局限
- 数据库支持不完善(
5.1之后mysql才支持分区操作)
id重复的解决方案
- 借用第三方应用如
memcache、redis的id自增器 - 单独建一张只包含
id一个字段的表,每次自增该字段作为数据记录的id
集群
横向扩展:从根本上(单机的硬件处理能力有限)提升数据库性能 。由此而生的相关技术:读写分离、负载均衡
安装和配置主从复制
环境
Red Hat Enterprise Linux Server release 7.0 (Maipo)(虚拟机)mysql5.7(下载地址)
安装和配置
解压到对外提供的服务的目录(我自己专门创建了一个/export/server来存放)
tar xzvf mysql-5.7.23-linux-glibc2.12-x86_64.tar.gz -C /export/server
cd /export/server
mv mysql-5.7.23-linux-glibc2.12-x86_64 mysql
- 1
- 2
- 3
添加mysql目录的所属组和所属者:
groupadd mysql
useradd -r -g mysql mysql
cd /export/server
chown -R mysql:mysql mysql/
chmod -R 755 mysql/
- 1
- 2
- 3
- 4
- 5
创建mysql数据存放目录(其中/export/data是我创建专门用来为各种服务存放数据的目录)
mkdir /export/data/mysql
- 1
初始化mysql服务
cd /export/server/mysql
./bin/mysqld --basedir=/export/server/mysql --datadir=/export/data/mysql --user=mysql --pid-file=/export/data/mysql/mysql.pid --initialize
- 1
- 2
如果成功会显示
mysql的root账户的初始密码,记下来以备后续登录。如果报错缺少依赖,则使用yum instally依次安装即可
配置my.cnf
vim /etc/my.cnf
[mysqld]
basedir=/export/server/mysql
datadir=/export/data/mysql
socket=/tmp/mysql.sock
user=mysql
server-id=10 # 服务id,在集群时必须唯一,建议设置为IP的第四段
port=3306
# Disabling symbolic-links is recommended to prevent assorted security risks
symbolic-links=0
# Settings user and group are ignored when systemd is used.
# If you need to run mysqld under a different user or group,
# customize your systemd unit file for mariadb according to the
# instructions in http://fedoraproject.org/wiki/Systemd
[mysqld_safe]
log-error=/export/data/mysql/error.log
pid-file=/export/data/mysql/mysql.pid
#
# include all files from the config directory
#
!includedir /etc/my.cnf.d
- 1
- 2
- 3
- 4
- 5
- 6
- 7
- 8
- 9
- 10
- 11
- 12
- 13
- 14
- 15
- 16
- 17
- 18
- 19
- 20
- 21
- 22
- 23
- 24
将服务添加到开机自动启动
cp /export/server/mysql/support-files/mysql.server /etc/init.d/mysqld
- 1
启动服务
service mysqld start
- 1
配置环境变量,在/etc/profile中添加如下内容
# mysql env
MYSQL_HOME=/export/server/mysql
MYSQL_PATH=$MYSQL_HOME/bin
PATH=$PATH:$MYSQL_PATH
export PATH
- 1
- 2
- 3
- 4
- 5
使配置即可生效
source /etc/profile
- 1
使用root登录
mysql -uroot -p
# 这里填写之前初始化服务时提供的密码
- 1
- 2
登录上去之后,更改root账户密码(我为了方便将密码改为root),否则操作数据库会报错
set password=password('root');
flush privileges;
- 1
- 2
设置服务可被所有远程客户端访问
use mysql;
update user set host='%' where user='root';
flush privileges;
- 1
- 2
- 3
这样就可以在宿主机使用
navicat远程连接虚拟机linux上的mysql了
配置主从节点
以linux(192.168.10.10)上的mysql为master,宿主机(192.168.10.1)上的mysql为slave配置主从复制。
修改master的my.cnf如下
[mysqld]
basedir=/export/server/mysql
datadir=/export/data/mysql
socket=/tmp/mysql.sock
user=mysql
server-id=10
port=3306
# Disabling symbolic-links is recommended to prevent assorted security risks
symbolic-links=0
# Settings user and group are ignored when systemd is used.
# If you need to run mysqld under a different user or group,
# customize your systemd unit file for mariadb according to the
# instructions in http://fedoraproject.org/wiki/Systemd
log-bin=mysql-bin # 开启二进制日志
expire-logs-days=7 # 设置日志过期时间,避免占满磁盘
binlog-ignore-db=mysql # 不使用主从复制的数据库
binlog-ignore-db=information_schema
binlog-ignore-db=performation_schema
binlog-ignore-db=sys
binlog-do-db=test #使用主从复制的数据库
[mysqld_safe]
log-error=/export/data/mysql/error.log
pid-file=/export/data/mysql/mysql.pid
#
# include all files from the config directory
#
!includedir /etc/my.cnf.d
- 1
- 2
- 3
- 4
- 5
- 6
- 7
- 8
- 9
- 10
- 11
- 12
- 13
- 14
- 15
- 16
- 17
- 18
- 19
- 20
- 21
- 22
- 23
- 24
- 25
- 26
- 27
- 28
- 29
- 30
重启master
service mysqld restart
- 1
登录master查看配置是否生效(ON即为开启,默认为OFF):
mysql> show variables like 'log_bin';
+---------------+-------+
| Variable_name | Value |
+---------------+-------+
| log_bin | ON |
+---------------+-------+
- 1
- 2
- 3
- 4
- 5
- 6
在master的数据库中建立备份账号:backup为用户名,%表示任何远程地址,用户back可以使用密码1234通过任何远程客户端连接master
grant replication slave on *.* to 'backup'@'%' identified by '1234'
- 1
查看user表可以看到我们刚创建的用户:
mysql> use mysql
mysql> select user,authentication_string,host from user;
+---------------+-------------------------------------------+-----------+
| user | authentication_string | host |
+---------------+-------------------------------------------+-----------+
| root | *81F5E21E35407D884A6CD4A731AEBFB6AF209E1B | % |
| mysql.session | *THISISNOTAVALIDPASSWORDTHATCANBEUSEDHERE | localhost |
| mysql.sys | *THISISNOTAVALIDPASSWORDTHATCANBEUSEDHERE | localhost |
| backup | *A4B6157319038724E3560894F7F932C8886EBFCF | % |
+---------------+-------------------------------------------+-----------+
- 1
- 2
- 3
- 4
- 5
- 6
- 7
- 8
- 9
- 10
新建test数据库,创建一个article表以备后续测试
CREATE TABLE `article` (`id` int(11) NOT NULL AUTO_INCREMENT,`title` varchar(64) DEFAULT NULL,`content` text,PRIMARY KEY (`id`)
) CHARSET=utf8;
- 1
- 2
- 3
- 4
- 5
- 6
重启服务并刷新数据库状态到存储文件中(with read lock表示在此过程中,客户端只能读数据,以便获得一个一致性的快照)
[root@zhenganwen ~]# service mysqld restart
Shutting down MySQL.... SUCCESS!
Starting MySQL. SUCCESS!
[root@zhenganwen mysql]# mysql -uroot -proot
mysql> flush tables with read lock;
Query OK, 0 rows affected (0.00 sec)
- 1
- 2
- 3
- 4
- 5
- 6
查看master上当前的二进制日志和偏移量(记一下其中的File和Position)
mysql> show master status \G
*************************** 1. row ***************************File: mysql-bin.000002Position: 154Binlog_Do_DB: testBinlog_Ignore_DB: mysql,information_schema,performation_schema,sys
Executed_Gtid_Set:
1 row in set (0.00 sec)
- 1
- 2
- 3
- 4
- 5
- 6
- 7
- 8
File表示实现复制功能的日志,即上图中的Binary log;Position则表示Binary log日志文件的偏移量之后的都会同步到slave中,那么在偏移量之前的则需要我们手动导入。
主服务器上面的任何修改都会保存在二进制日志Binary log里面,从服务器上面启动一个I/O thread(实际上就是一个主服务器的客户端进程),连接到主服务器上面请求读取二进制日志,然后把读取到的二进制日志写到本地的一个Realy log里面。从服务器上面开启一个SQL thread定时检查Realy log,如果发现有更改立即把更改的内容在本机上面执行一遍。
如果一主多从的话,这时主库既要负责写又要负责为几个从库提供二进制日志。此时可以稍做调整,将二进制日志只给某一从,这一从再开启二进制日志并将自己的二进制日志再发给其它从。或者是干脆这个从不记录只负责将二进制日志转发给其它从,这样架构起来性能可能要好得多,而且数据之间的延时应该也稍微要好一些
手动导入,从master中导出数据
mysqldump -uroot -proot -hlocalhost test > /export/data/test.sql
- 1
将test.sql中的内容在slave上执行一遍。
修改slave的my.ini文件中的[mysqld]部分
log-bin=mysql
server-id=1 #192.168.10.1
- 1
- 2
保存修改后重启slave,WIN+R->services.msc->MySQL5.7->重新启动
登录slave检查log_bin是否以被开启:
show VARIABLES like 'log_bin';
- 1
配置与master的同步复制:
stop slave;
change master tomaster_host='192.168.10.10', -- master的IPmaster_user='backup', -- 之前在master上创建的用户master_password='1234',master_log_file='mysql-bin.000002', -- master上 show master status \G 提供的信息master_log_pos=154;
- 1
- 2
- 3
- 4
- 5
- 6
- 7
启用slave节点并查看状态
mysql> start slave;
mysql> show slave status \G
*************************** 1. row ***************************Slave_IO_State: Waiting for master to send eventMaster_Host: 192.168.10.10Master_User: backupMaster_Port: 3306Connect_Retry: 60Master_Log_File: mysql-bin.000002Read_Master_Log_Pos: 154Relay_Log_File: DESKTOP-KUBSPE0-relay-bin.000002Relay_Log_Pos: 320Relay_Master_Log_File: mysql-bin.000002Slave_IO_Running: YesSlave_SQL_Running: YesReplicate_Do_DB:Replicate_Ignore_DB:Replicate_Do_Table:Replicate_Ignore_Table:Replicate_Wild_Do_Table:Replicate_Wild_Ignore_Table:Last_Errno: 0Last_Error:Skip_Counter: 0Exec_Master_Log_Pos: 154Relay_Log_Space: 537Until_Condition: NoneUntil_Log_File:Until_Log_Pos: 0Master_SSL_Allowed: NoMaster_SSL_CA_File:Master_SSL_CA_Path:Master_SSL_Cert:Master_SSL_Cipher:Master_SSL_Key:Seconds_Behind_Master: 0
Master_SSL_Verify_Server_Cert: NoLast_IO_Errno: 0Last_IO_Error:Last_SQL_Errno: 0Last_SQL_Error:Replicate_Ignore_Server_Ids:Master_Server_Id: 10Master_UUID: f68774b7-0b28-11e9-a925-000c290abe05Master_Info_File: C:\ProgramData\MySQL\MySQL Server 5.7\Data\master.infoSQL_Delay: 0SQL_Remaining_Delay: NULLSlave_SQL_Running_State: Slave has read all relay log; waiting for more updatesMaster_Retry_Count: 86400Master_Bind:Last_IO_Error_Timestamp:Last_SQL_Error_Timestamp:Master_SSL_Crl:Master_SSL_Crlpath:Retrieved_Gtid_Set:Executed_Gtid_Set:Auto_Position: 0Replicate_Rewrite_DB:Channel_Name:Master_TLS_Version:
1 row in set (0.00 sec)
- 1
- 2
- 3
- 4
- 5
- 6
- 7
- 8
- 9
- 10
- 11
- 12
- 13
- 14
- 15
- 16
- 17
- 18
- 19
- 20
- 21
- 22
- 23
- 24
- 25
- 26
- 27
- 28
- 29
- 30
- 31
- 32
- 33
- 34
- 35
- 36
- 37
- 38
- 39
- 40
- 41
- 42
- 43
- 44
- 45
- 46
- 47
- 48
- 49
- 50
- 51
- 52
- 53
- 54
- 55
- 56
- 57
- 58
- 59
- 60
- 61
注意查看第4、14、15三行,若与我一致,表示
slave配置成功
测试
关闭master的读取锁定
mysql> unlock tables;
Query OK, 0 rows affected (0.00 sec)
- 1
- 2
向master中插入一条数据
mysql> use test
mysql> insert into article (title,content) values ('mysql master and slave','record the cluster building succeed!:)');
Query OK, 1 row affected (0.00 sec)
- 1
- 2
- 3
查看slave是否自动同步了数据
mysql> insert into article (title,content) values ('mysql master and slave','record the cluster building succeed!:)');
Query OK, 1 row affected (0.00 sec)
- 1
- 2
至此,主从复制的配置成功!:)
使用mysqlreplicate命令快速搭建 Mysql 主从复制
读写分离
读写分离是依赖于主从复制,而主从复制又是为读写分离服务的。因为主从复制要求slave不能写只能读(如果对slave执行写操作,那么show slave status将会呈现Slave_SQL_Running=NO,此时你需要按照前面提到的手动同步一下slave)。
方案一、定义两种连接
就像我们在学JDBC时定义的DataBase一样,我们可以抽取出ReadDataBase,WriteDataBase implements DataBase,但是这种方式无法利用优秀的线程池技术如DruidDataSource帮我们管理连接,也无法利用Spring AOP让连接对DAO层透明。
方案二、使用Spring AOP
如果能够使用Spring AOP解决数据源切换的问题,那么就可以和Mybatis、Druid整合到一起了。
我们在整合Spring1和Mybatis时,我们只需写DAO接口和对应的SQL语句,那么DAO实例是由谁创建的呢?实际上就是Spring帮我们创建的,它通过我们注入的数据源,帮我们完成从中获取数据库连接、使用连接执行 SQL 语句的过程以及最后归还连接给数据源的过程。
如果我们能在调用DAO接口时根据接口方法命名规范(增addXXX/createXXX、删deleteXX/removeXXX、改updateXXXX、查selectXX/findXXX/getXX/queryXXX)动态地选择数据源(读数据源对应连接master而写数据源对应连接slave),那么就可以做到读写分离了。
其中,为了方便访问数据库引入了mybatis和druid,实现数据源动态切换主要依赖spring-aop和spring-aspects
org.mybatis mybatis-spring 1.3.2 org.mybatis mybatis 3.4.6 org.springframework spring-core 5.0.8.RELEASE org.springframework spring-aop 5.0.8.RELEASE org.springframework spring-jdbc 5.0.8.RELEASE com.alibaba druid 1.1.6 mysql mysql-connector-java 6.0.2 org.springframework spring-context 5.0.8.RELEASE
<dependency> <groupId>org.springframework</groupId> <artifactId>spring-aspects</artifactId> <version>5.0.8.RELEASE</version> </dependency> <dependency> <groupId>org.projectlombok</groupId> <artifactId>lombok</artifactId> <version>1.16.22</version> </dependency> <dependency> <groupId>org.springframework</groupId> <artifactId>spring-test</artifactId> <version>5.0.8.RELEASE</version> </dependency> <dependency> <groupId>junit</groupId> <artifactId>junit</artifactId> <version>4.12</version> </dependency>
- 1
- 2
- 3
- 4
- 5
- 6
- 7
- 8
- 9
- 10
- 11
- 12
- 13
- 14
- 15
- 16
- 17
- 18
- 19
- 20
- 21
- 22
- 23
- 24
- 25
- 26
- 27
- 28
- 29
- 30
- 31
- 32
- 33
- 34
- 35
- 36
- 37
- 38
- 39
- 40
- 41
- 42
- 43
- 44
- 45
- 46
- 47
- 48
- 49
- 50
- 51
- 52
- 53
- 54
- 55
- 56
- 57
- 58
- 59
- 60
- 61
- 62
- 63
- 64
- 65
package top.zhenganwen.mysqloptimize.entity;
import lombok.AllArgsConstructor;
import lombok.Data;
import lombok.NoArgsConstructor;
@Data
@AllArgsConstructor
@NoArgsConstructor
public class Article {
private int id;
private String title;
private String content;
}
- 1
- 2
- 3
- 4
- 5
- 6
- 7
- 8
- 9
- 10
- 11
- 12
- 13
- 14
- 15
其中RoutingDataSourceImpl是实现动态切换功能的核心类,稍后介绍。
<context:property-placeholder location="db.properties"></context:property-placeholder> <context:component-scan base-package="top.zhenganwen.mysqloptimize"/> <bean id="slaveDataSource" class="com.alibaba.druid.pool.DruidDataSource"> <property name="driverClassName" value="${db.driverClass}"/> <property name="url" value="${master.db.url}"></property> <property name="username" value="${master.db.username}"></property> <property name="password" value="${master.db.password}"></property> </bean> <bean id="masterDataSource" class="com.alibaba.druid.pool.DruidDataSource"> <property name="driverClassName" value="${db.driverClass}"/> <property name="url" value="${slave.db.url}"></property> <property name="username" value="${slave.db.username}"></property> <property name="password" value="${slave.db.password}"></property> </bean> <bean id="dataSourceRouting" class="top.zhenganwen.mysqloptimize.dataSource.RoutingDataSourceImpl"> <property name="defaultTargetDataSource" ref="masterDataSource"></property> <property name="targetDataSources"> <map key-type="java.lang.String" value-type="javax.sql.DataSource"> <entry key="read" value-ref="slaveDataSource"/> <entry key="write" value-ref="masterDataSource"/> </map> </property> <property name="methodType"> <map key-type="java.lang.String" value-type="java.lang.String"> <entry key="read" value="query,find,select,get,load,"></entry> <entry key="write" value="update,add,create,delete,remove,modify"/> </map> </property> </bean> <!-- Mybatis文件 --> <bean id="sqlSessionFactory" class="org.mybatis.spring.SqlSessionFactoryBean"> <property name="configLocation" value="classpath:mybatis-config.xml" /> <property name="dataSource" ref="dataSourceRouting" /> <property name="mapperLocations" value="mapper/*.xml"/> </bean> <bean class="org.mybatis.spring.mapper.MapperScannerConfigurer"> <property name="basePackage" value="top.zhenganwen.mysqloptimize.mapper" /> <property name="sqlSessionFactoryBeanName" value="sqlSessionFactory" /> </bean>
- 1
- 2
- 3
- 4
- 5
- 6
- 7
- 8
- 9
- 10
- 11
- 12
- 13
- 14
- 15
- 16
- 17
- 18
- 19
- 20
- 21
- 22
- 23
- 24
- 25
- 26
- 27
- 28
- 29
- 30
- 31
- 32
- 33
- 34
- 35
- 36
- 37
- 38
- 39
- 40
- 41
- 42
- 43
- 44
- 45
- 46
- 47
- 48
- 49
- 50
- 51
- 52
dp.properties
master.db.url=jdbc:mysql://localhost:3306/test?useUnicode=true&characterEncoding=utf8&serverTimezone=UTC
master.db.username=root
master.db.password=root
slave.db.url=jdbc:mysql://192.168.10.10:3306/test?useUnicode=true&characterEncoding=utf8&serverTimezone=UTC
slave.db.username=root
slave.db.password=root
db.driverClass=com.mysql.jdbc.Driver
- 1
- 2
- 3
- 4
- 5
- 6
- 7
- 8
- 9
mybatis-config.xml
- 1
- 2
- 3
- 4
- 5
- 6
- 7
- 8
- 9
ArticleMapper.java
package top.zhenganwen.mysqloptimize.mapper;
import org.springframework.stereotype.Repository;
import top.zhenganwen.mysqloptimize.entity.Article;
import java.util.List;
@Repository
public interface ArticleMapper {
List<Article> findAll();void add(Article article);void delete(int id);
}
- 1
- 2
- 3
- 4
- 5
- 6
- 7
- 8
- 9
- 10
- 11
- 12
- 13
- 14
- 15
- 16
- 17
ArticleMapper.xml
<insert id="add" parameterType="Article"> insert into article (title,content) values (#{title},#{content}) </insert> <delete id="delete" parameterType="int"> delete from article where id=#{id} </delete>
- 1
- 2
- 3
- 4
- 5
- 6
- 7
- 8
- 9
- 10
- 11
- 12
- 13
- 14
- 15
package top.zhenganwen.mysqloptimize.dataSource;
import org.springframework.jdbc.datasource.lookup.AbstractRoutingDataSource;
import java.util.*;
/**
-
RoutingDataSourceImpl class
-
数据源路由
-
@author zhenganwen, blog:zhenganwen.top
-
@date 2018/12/29
*/
public class RoutingDataSourceImpl extends AbstractRoutingDataSource {/**
- key为read或write
- value为DAO方法的前缀
- 什么前缀开头的方法使用读数据员,什么开头的方法使用写数据源
*/
public static final Map> METHOD_TYPE_MAP = new HashMap >();
/**
- 由我们指定数据源的id,由Spring切换数据源
- @return
*/
@Override
protected Object determineCurrentLookupKey() {
System.out.println(“数据源为:”+DataSourceHandler.getDataSource());
return DataSourceHandler.getDataSource();
}
public void setMethodType(Map
map) {
for (String type : map.keySet()) {
String methodPrefixList = map.get(type);
if (methodPrefixList != null) {
METHOD_TYPE_MAP.put(type, Arrays.asList(methodPrefixList.split(",")));
}
}
}
}
- 1
- 2
- 3
- 4
- 5
- 6
- 7
- 8
- 9
- 10
- 11
- 12
- 13
- 14
- 15
- 16
- 17
- 18
- 19
- 20
- 21
- 22
- 23
- 24
- 25
- 26
- 27
- 28
- 29
- 30
- 31
- 32
- 33
- 34
- 35
- 36
- 37
- 38
- 39
- 40
- 41
- 42
它的主要功能是,本来我们只配置一个数据源,因此Spring动态代理DAO接口时直接使用该数据源,现在我们有了读、写两个数据源,我们需要加入一些自己的逻辑来告诉调用哪个接口使用哪个数据源(读数据的接口使用slave,写数据的接口使用master。这个告诉Spring该使用哪个数据源的类就是AbstractRoutingDataSource,必须重写的方法determineCurrentLookupKey返回数据源的标识,结合spring配置文件(下段代码的5,6两行)
- 1
- 2
- 3
- 4
- 5
- 6
- 7
- 8
- 9
- 10
- 11
- 12
- 13
- 14
- 15
如果determineCurrentLookupKey返回read那么使用slaveDataSource,如果返回write就使用masterDataSource。
package top.zhenganwen.mysqloptimize.dataSource;
/**
-
DataSourceHandler class
-
将数据源与线程绑定,需要时根据线程获取
-
@author zhenganwen, blog:zhenganwen.top
-
@date 2018/12/29
*/
public class DataSourceHandler {/**
- 绑定的是read或write,表示使用读或写数据源
*/
private static final ThreadLocalholder = new ThreadLocal ();
public static void setDataSource(String dataSource) {
System.out.println(Thread.currentThread().getName()+“设置了数据源类型”);
holder.set(dataSource);
}public static String getDataSource() {
System.out.println(Thread.currentThread().getName()+“获取了数据源类型”);
return holder.get();
}
} - 绑定的是read或write,表示使用读或写数据源
- 1
- 2
- 3
- 4
- 5
- 6
- 7
- 8
- 9
- 10
- 11
- 12
- 13
- 14
- 15
- 16
- 17
- 18
- 19
- 20
- 21
- 22
- 23
- 24
- 25
- 26
- 27
package top.zhenganwen.mysqloptimize.dataSource;
import org.aspectj.lang.JoinPoint;
import org.aspectj.lang.annotation.Aspect;
import org.aspectj.lang.annotation.Before;
import org.aspectj.lang.annotation.Pointcut;
import org.springframework.context.annotation.EnableAspectJAutoProxy;
import org.springframework.stereotype.Component;
import java.util.List;
import java.util.Set;
import static top.zhenganwen.mysqloptimize.dataSource.RoutingDataSourceImpl.METHOD_TYPE_MAP;
/**
-
DataSourceAspect class
-
配置切面,根据方法前缀设置读、写数据源
-
项目启动时会加载该bean,并按照配置的切面(哪些切入点、如何增强)确定动态代理逻辑
-
@author zhenganwen,blog:zhenganwen.top
-
@date 2018/12/29
*/
@Component
//声明这是一个切面,这样Spring才会做相应的配置,否则只会当做简单的bean注入
@Aspect
@EnableAspectJAutoProxy
public class DataSourceAspect {/**
- 配置切入点:DAO包下的所有类的所有方法
/
@Pointcut("execution( top.zhenganwen.mysqloptimize.mapper..(…))")
public void aspect() {
}
/**
-
配置前置增强,对象是aspect()方法上配置的切入点
*/
@Before(“aspect()”)
public void before(JoinPoint point) {
String className = point.getTarget().getClass().getName();
String invokedMethod = point.getSignature().getName();
System.out.println(“对 “+className+”$”+invokedMethod+" 做了前置增强,确定了要使用的数据源类型");Set
dataSourceType = METHOD_TYPE_MAP.keySet();
for (String type : dataSourceType) {
ListprefixList = METHOD_TYPE_MAP.get(type);
for (String prefix : prefixList) {
if (invokedMethod.startsWith(prefix)) {
DataSourceHandler.setDataSource(type);
System.out.println(“数据源为:”+type);
return;
}
}
}
}
}
- 配置切入点:DAO包下的所有类的所有方法
- 1
- 2
- 3
- 4
- 5
- 6
- 7
- 8
- 9
- 10
- 11
- 12
- 13
- 14
- 15
- 16
- 17
- 18
- 19
- 20
- 21
- 22
- 23
- 24
- 25
- 26
- 27
- 28
- 29
- 30
- 31
- 32
- 33
- 34
- 35
- 36
- 37
- 38
- 39
- 40
- 41
- 42
- 43
- 44
- 45
- 46
- 47
- 48
- 49
- 50
- 51
- 52
- 53
- 54
- 55
- 56
- 57
- 58
如何测试读是从
slave中读的呢?可以将写后复制到slave中的数据更改,再读该数据就知道是从slave中读了。注意,一但对slave做了写操作就要重新手动将slave与master同步一下,否则主从复制就会失效。
package top.zhenganwen.mysqloptimize.dataSource;
import org.junit.Test;
import org.junit.runner.RunWith;
import org.springframework.beans.factory.annotation.Autowired;
import org.springframework.test.context.ContextConfiguration;
import org.springframework.test.context.junit4.SpringJUnit4ClassRunner;
import top.zhenganwen.mysqloptimize.entity.Article;
import top.zhenganwen.mysqloptimize.mapper.ArticleMapper;
@RunWith(SpringJUnit4ClassRunner.class)
@ContextConfiguration(locations = “classpath:spring-mybatis.xml”)
public class RoutingDataSourceTest {
@Autowired
ArticleMapper articleMapper;@Test
public void testRead() {System.out.println(articleMapper.findAll());
}@Test
public void testAdd() {Article article = new Article(0, "我是新插入的文章", "测试是否能够写到master并且复制到slave中");articleMapper.add(article);
}@Test
public void testDelete() {articleMapper.delete(2);
}
}
- 1
- 2
- 3
- 4
- 5
- 6
- 7
- 8
- 9
- 10
- 11
- 12
- 13
- 14
- 15
- 16
- 17
- 18
- 19
- 20
- 21
- 22
- 23
- 24
- 25
- 26
- 27
- 28
- 29
- 30
- 31
- 32
- 33
负载均衡
负载均衡算法
- 轮询
- 加权轮询:按照处理能力来加权
- 负载分配:依据当前的空闲状态(但是测试每个节点的内存使用率、CPU利用率等,再做比较选出最闲的那个,效率太低)
高可用
在服务器架构时,为了保证服务器7x24不宕机在线状态,需要为每台单点服务器(由一台服务器提供服务的服务器,如写服务器、数据库中间件)提供冗余机。
对于写服务器来说,需要提供一台同样的写-冗余服务器,当写服务器健康时(写-冗余通过心跳检测),写-冗余作为一个从机的角色复制写服务器的内容与其做一个同步;当写服务器宕机时,写-冗余服务器便顶上来作为写服务器继续提供服务。对外界来说这个处理过程是透明的,即外界仅通过一个IP访问服务。
典型SQL
线上DDL
DDL(Database Definition Language)是指数据库表结构的定义(create table)和维护(alter table)的语言。在线上执行DDL,在低于MySQL5.6版本时会导致全表被独占锁定,此时表处于维护、不可操作状态,这会导致该期间对该表的所有访问无法响应。但是在MySQL5.6之后,支持Online DDL,大大缩短了锁定时间。
优化技巧是采用的维护表结构的DDL(比如增加一列,或者增加一个索引),是copy策略。思路:创建一个满足新结构的新表,将旧表数据逐条导入(复制)到新表中,以保证一次性锁定的内容少(锁定的是正在导入的数据),同时旧表上可以执行其他任务。导入的过程中,将对旧表的所有操作以日志的形式记录下来,导入完毕后,将更新日志在新表上再执行一遍(确保一致性)。最后,新表替换旧表(在应用程序中完成,或者是数据库的rename,视图完成)。
但随着MySQL的升级,这个问题几乎淡化了。
数据库导入语句
在恢复数据时,可能会导入大量的数据。此时为了快速导入,需要掌握一些技巧:
- 导入时先禁用索引和约束:
alter table table-name disable keys
- 1
待数据导入完成之后,再开启索引和约束,一次性创建索引
alter table table-name enable keys
- 1
- 数据库如果使用的引擎是
Innodb,那么它默认会给每条写指令加上事务(这也会消耗一定的时间),因此建议先手动开启事务,再执行一定量的批量导入,最后手动提交事务。 - 如果批量导入的SQL指令格式相同只是数据不同,那么你应该先
prepare预编译一下,这样也能节省很多重复编译的时间。
limit offset,rows
尽量保证不要出现大的offset,比如limit 10000,10相当于对已查询出来的行数弃掉前10000行后再取10行,完全可以加一些条件过滤一下(完成筛选),而不应该使用limit跳过已查询到的数据。这是一个==offset做无用功==的问题。对应实际工程中,要避免出现大页码的情况,尽量引导用户做条件过滤。
select * 要少用
即尽量选择自己需要的字段select,但这个影响不是很大,因为网络传输多了几十上百字节也没多少延时,并且现在流行的ORM框架都是用的select *,只是我们在设计表的时候注意将大数据量的字段分离,比如商品详情可以单独抽离出一张商品详情表,这样在查看商品简略页面时的加载速度就不会有影响了。
order by rand()不要用
它的逻辑就是随机排序(为每条数据生成一个随机数,然后根据随机数大小进行排序)。如select * from student order by rand() limit 5的执行效率就很低,因为它为表中的每条数据都生成随机数并进行排序,而我们只要前5条。
解决思路:在应用程序中,将随机的主键生成好,去数据库中利用主键检索。
单表和多表查询
多表查询:join、子查询都是涉及到多表的查询。如果你使用explain分析执行计划你会发现多表查询也是一个表一个表的处理,最后合并结果。因此可以说单表查询将计算压力放在了应用程序上,而多表查询将计算压力放在了数据库上。
现在有ORM框架帮我们解决了单表查询带来的对象映射问题(查询单表时,如果发现有外键自动再去查询关联表,是一个表一个表查的)。
count(*)
在MyISAM存储引擎中,会自动记录表的行数,因此使用count(*)能够快速返回。而Innodb内部没有这样一个计数器,需要我们手动统计记录数量,解决思路就是单独使用一张表:
| id | table | count |
|---|---|---|
| 1 | student | 100 |
limit 1
如果可以确定仅仅检索一条,建议加上limit 1,其实ORM框架帮我们做到了这一点(查询单条的操作都会自动加上limit 1)。
慢查询日志
用于记录执行时间超过某个临界值的SQL日志,用于快速定位慢查询,为我们的优化做参考。
开启慢查询日志
配置项:slow_query_log
可以使用show variables like ‘slov_query_log’查看是否开启,如果状态值为OFF,可以使用set GLOBAL slow_query_log = on来开启,它会在datadir下产生一个xxx-slow.log的文件。
设置临界时间
配置项:long_query_time
查看:show VARIABLES like 'long_query_time',单位秒
设置:set long_query_time=0.5
实操时应该从长时间设置到短的时间,即将最慢的SQL优化掉
查看日志
一旦SQL超过了我们设置的临界时间就会被记录到xxx-slow.log中
profile信息
配置项:profiling
开启profile
set profiling=on
开启后,所有的SQL执行的详细信息都会被自动记录下来
mysql> show variables like 'profiling';
+---------------+-------+
| Variable_name | Value |
+---------------+-------+
| profiling | OFF |
+---------------+-------+
1 row in set, 1 warning (0.00 sec)
mysql> set profiling=on;
Query OK, 0 rows affected, 1 warning (0.00 sec)
- 1
- 2
- 3
- 4
- 5
- 6
- 7
- 8
- 9
- 10
查看profile信息
show profiles
mysql> show variables like 'profiling';
+---------------+-------+
| Variable_name | Value |
+---------------+-------+
| profiling | ON |
+---------------+-------+
1 row in set, 1 warning (0.00 sec)
mysql> insert into article values (null,‘test profile’,’?’);
Query OK, 1 row affected (0.15 sec)
mysql> show profiles;
+----------±-----------±------------------------------------------------------+
| Query_ID | Duration | Query |
+----------±-----------±------------------------------------------------------+
| 1 | 0.00086150 | show variables like ‘profiling’ |
| 2 | 0.15027550 | insert into article values (null,‘test profile’,’?’) |
+----------±-----------±------------------------------------------------------+
- 1
- 2
- 3
- 4
- 5
- 6
- 7
- 8
- 9
- 10
- 11
- 12
- 13
- 14
- 15
- 16
- 17
- 18
通过Query_ID查看某条SQL所有详细步骤的时间
show profile for query Query_ID
上面show profiles的结果中,每个SQL有一个Query_ID,可以通过它查看执行该SQL经过了哪些步骤,各消耗了多场时间
- 1
典型的服务器配置
以下的配置全都取决于实际的运行环境
-
max_connections,最大客户端连接数mysql> show variables like 'max_connections'; +-----------------+-------+ | Variable_name | Value | +-----------------+-------+ | max_connections | 151 | +-----------------+-------+- 1
- 2
- 3
- 4
- 5
- 6
-
table_open_cache,表文件句柄缓存(表数据是存储在磁盘上的,缓存磁盘文件的句柄方便打开文件读取数据)mysql> show variables like 'table_open_cache'; +------------------+-------+ | Variable_name | Value | +------------------+-------+ | table_open_cache | 2000 | +------------------+-------+- 1
- 2
- 3
- 4
- 5
- 6
-
key_buffer_size,索引缓存大小(将从磁盘上读取的索引缓存到内存,可以设置大一些,有利于快速检索)mysql> show variables like 'key_buffer_size'; +-----------------+---------+ | Variable_name | Value | +-----------------+---------+ | key_buffer_size | 8388608 | +-----------------+---------+- 1
- 2
- 3
- 4
- 5
- 6
-
innodb_buffer_pool_size,Innodb存储引擎缓存池大小(对于Innodb来说最重要的一个配置,如果所有的表用的都是Innodb,那么甚至建议将该值设置到物理内存的80%,Innodb的很多性能提升如索引都是依靠这个)mysql> show variables like 'innodb_buffer_pool_size'; +-------------------------+---------+ | Variable_name | Value | +-------------------------+---------+ | innodb_buffer_pool_size | 8388608 | +-------------------------+---------+- 1
- 2
- 3
- 4
- 5
- 6
-
innodb_file_per_table(innodb中,表数据存放在.ibd文件中,如果将该配置项设置为ON,那么一个表对应一个ibd文件,否则所有innodb共享表空间)
压测工具mysqlslap
安装MySQL时附带了一个压力测试工具mysqlslap(位于bin目录下)
自动生成sql测试
C:\Users\zaw>mysqlslap --auto-generate-sql -uroot -proot
mysqlslap: [Warning] Using a password on the command line interface can be insecure.
BenchmarkAverage number of seconds to run all queries: 1.219 secondsMinimum number of seconds to run all queries: 1.219 secondsMaximum number of seconds to run all queries: 1.219 secondsNumber of clients running queries: 1Average number of queries per client: 0
- 1
- 2
- 3
- 4
- 5
- 6
- 7
- 8
并发测试
C:\Users\zaw>mysqlslap --auto-generate-sql --concurrency=100 -uroot -proot
mysqlslap: [Warning] Using a password on the command line interface can be insecure.
BenchmarkAverage number of seconds to run all queries: 3.578 secondsMinimum number of seconds to run all queries: 3.578 secondsMaximum number of seconds to run all queries: 3.578 secondsNumber of clients running queries: 100Average number of queries per client: 0
C:\Users\zaw>mysqlslap --auto-generate-sql --concurrency=150 -uroot -proot
mysqlslap: [Warning] Using a password on the command line interface can be insecure.
Benchmark
Average number of seconds to run all queries: 5.718 seconds
Minimum number of seconds to run all queries: 5.718 seconds
Maximum number of seconds to run all queries: 5.718 seconds
Number of clients running queries: 150
Average number of queries per client: 0
- 1
- 2
- 3
- 4
- 5
- 6
- 7
- 8
- 9
- 10
- 11
- 12
- 13
- 14
- 15
- 16
- 17
多轮测试
C:\Users\zaw>mysqlslap --auto-generate-sql --concurrency=150 --iterations=10 -uroot -proot
mysqlslap: [Warning] Using a password on the command line interface can be insecure.
BenchmarkAverage number of seconds to run all queries: 5.398 secondsMinimum number of seconds to run all queries: 4.313 secondsMaximum number of seconds to run all queries: 6.265 secondsNumber of clients running queries: 150Average number of queries per client: 0
- 1
- 2
- 3
- 4
- 5
- 6
- 7
- 8
存储引擎测试
C:\Users\zaw>mysqlslap --auto-generate-sql --concurrency=150 --iterations=3 --engine=innodb -uroot -proot
mysqlslap: [Warning] Using a password on the command line interface can be insecure.
BenchmarkRunning for engine innodbAverage number of seconds to run all queries: 5.911 secondsMinimum number of seconds to run all queries: 5.485 secondsMaximum number of seconds to run all queries: 6.703 secondsNumber of clients running queries: 150Average number of queries per client: 0
- 1
- 2
- 3
- 4
- 5
- 6
- 7
- 8
- 9
C:\Users\zaw>mysqlslap --auto-generate-sql --concurrency=150 --iterations=3 --engine=myisam -uroot -proot
mysqlslap: [Warning] Using a password on the command line interface can be insecure.
BenchmarkRunning for engine myisamAverage number of seconds to run all queries: 53.104 secondsMinimum number of seconds to run all queries: 46.843 secondsMaximum number of seconds to run all queries: 60.781 secondsNumber of clients running queries: 150Average number of queries per client: 0
- 1
- 2
- 3
- 4
- 5
- 6
- 7
- 8
- 9

本文来自互联网用户投稿,文章观点仅代表作者本人,不代表本站立场,不承担相关法律责任。如若转载,请注明出处。 如若内容造成侵权/违法违规/事实不符,请点击【内容举报】进行投诉反馈!
