【PCB学习笔记】绘制智能车四层板 --- 原理图绘制及编译检查

PCB电路板应该大部分跟电打过交道的工科生都不会陌生。作为一个电控选手,我对PCB板也非常熟悉,并且也上过相关的实验课程,也有模电数电的基础。但是由于一直专注在代码层面,负责机器人的控制算法,仿真的实现,所以PCB板一般都是采用现成的板子,没有自己打板做过比较大型的项目。所以,趁着现在时间还比较充裕,从头开始认真学习一遍PCB相关的知识。争取后面可以在自己做的项目中设计出稳定可靠的PCB板。
对于相关领域想要互相交流的选手欢迎联系我:2250017028@qq.com
我使用的PCB设计软件:Altium Designer(19.0.4)
参考资料:PCB入门到精通
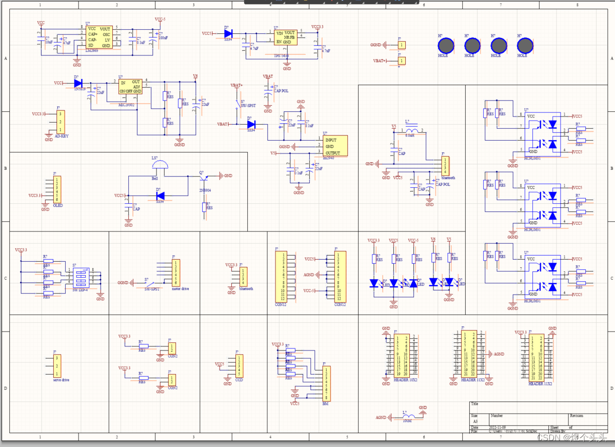
元件放置
可以通过右下角的Panels打开Components界面,里面就会有我们的元件库,以及一些现成的库。然后就元件拖拽进原理图中即可。

更新完元件库之后,需要刷新(下图的Refresh)。Components中才会出现新的元件

如果要更新原理图,需要在原理图库界面,点击工具-更新到原理图库。

元件复制及对齐
可以双击原理图边缘,修改参数,比如修改图纸大小为A3

放置元件
一开始可以先根据原理图的大致分布,摆放元件,不需要连线。

划分区域
通过空格可以转换线的类型(直角/钝角/任意角),一般直角就够用了。

连接导线
细节:栅格大小最好固定为100mil,并且一开始创建的元件也以100mil的栅格进行创建,这样子在连线对齐的时候会非常轻松。

对于末端没有连接元件的端口,可以用以下的标号进行标注


添加网络标签

如下图的C6 - C9

修改元件编号
元件编号一开始都是**U?,L?**这种,但是每个元件应该是唯一存在的,所以要对其进行编号。有两种方式
- 手动编号 — 对应着已有原理图,编号跟原理图保持一直,这种主要是为了保证后期的BOM表相匹配。
- 自动编号
更新更改列表 - 接收更改 - 执行变更。配置保持默认即可。


修改value值
大部分元件的value值都是默认值,所以需要按照电路图对其进行修改,这一步可以在上面元件连线的时候同步进行。
封装管理
点击工具-封装管理器,然后根据BOM表,修改各个元件的封装。

工程编译
点击工程-工程选项,进入编译设置界面

将以下的错误修改为致命错误。
- Duplicate Part Designators
- Floating net labels
- Floating power objects
- Nets with only one pin
Alt + 点击网络标号:可以显示匹配的两个端口,用于排查错误4。
将以下的错误改为不报错。
- Off-grid object
编译

添加文字

本文来自互联网用户投稿,文章观点仅代表作者本人,不代表本站立场,不承担相关法律责任。如若转载,请注明出处。 如若内容造成侵权/违法违规/事实不符,请点击【内容举报】进行投诉反馈!
