2写js文件,结合script标签进行引入(外部方
式)
1、2种方式都是写在之前,且习惯将外部应用js写在内嵌式之前
3.以on开头的事件属性,可以使用js
"alert('这是事件里执行的')">这是div
4.以伪url的方式(即a标签的href属性)
"javascript:alert('伪url')">这是标签
3、4:点击后执行
一、输入:接收用户信息
输入框: window.prompt("请输入你的文字)
//都是string类型

二、输出:展示信息给用户
1.弹出框: alert();
var age=18;alert(age);

2.网页输出: document write();——支持标签
document.write("hello
world
");

3.控制台输出: console.log();
console.log("你在哪里");

三、注释:
单行注释: //
多行注释: /**/
文档注释:/** */
存储数据的容器(在计算机内存中开辟的一个地址块)
一、.变量的声明
var 变量名;
var 变量名=值;
var a=10,b=15;
二、.变量名的命名规则
1.区分大小写
2组成由数字、字母、下划线、$构成,但不能以数字开头
3.见名知意
4.不能是关键字

三、常用变量命名方式
1.帕斯卡命名(大驼峰):所有单词首字母大写
2驼峰(小驼峰):第一个单词首字母小写,其他单词首字母大写
3.匈牙利:先写缩写
一、原始数据类型
number:数字
string:字符串
单引号中可以包含双引号,但不能包含单引号;双引号中可包含单引号,但不能包含双引号
boolean:布尔类型
null:表示不存在的对象
undefined:声明了但未赋值
二、引用类型
**typeof:查看数据类型
注:字符串的值要加双引号或单引号
null的数据类型是object**
一、布尔值的转换
1.字符串转boolean,只要有数据都转为ture,当字符串为空是转为false
2数字转boolean,除了0为false外其余都为ture
3.null转为boolean为false
4.undefined转boolean为false
二、转数字
1.Number():整体转换
(1)boolean类型ture: 1false:0(2)null为0(3)undefined转换为NaN,仍是数字类型,表示为不是一个数字(4)string转换必须满足都是数字,否则为NaN
2.parseInt()
转换原理:从左边到右边,一位一位的转换,如
果有一位失败(遇到非数字,但是可以识别+ -)就停止转换(结果为整型)
2.parseFloat()
转换原理:从左边到右边,一位一位的转换,如
果有一位失败(遇到非数字,但是可以识别+ -)就停止转换,但是支持小数点
如果输入.5会自动显示为0.5
alert(parseFloat(".5") );

三、转字符
1.要转换的值toString()


要转换的值不能是null和undefined,因为它们没有toString这个方法
2.String( )
var num = 123;var s = String(num);document.write(typeof s);document.write(s);

1.+ :两个含义
数值相加(+边都为数字时)
连接(+有一边是字符串)
2.-
3.*
4./
5.%:取模,求余数
注: js小数的精度问题,变成整数进行运算
注意隐式转换
=
+=
-=
*=
/=
%=
右边的计算结果赋值给左边
<
>
<=
>=
== //表示值相等
=== //表示值相等,且类型相等
!= //值不等
!== //值不等,类型也不等
&&:并且
所有的条件都满足,只要有一个不满足,结就为false
||:或者
所有的条件有一个满足即为ture
!:取反(非)
(条件表达式) ?条件为真的处理:条件为假的处理
++自增1
前++ (先加1在使用)、后++ (先使用在进行加
1)只在复合语句中有影响
–自减1
前-- (先减1在使用)、后-- (先使用在进行减
1)只在复合语句中有影响
\n换行
\t制表
\b空格
"双引号
'单弓|号
\f进制
\斜杠
\r回车
变量a中存储的数字10,变量b中存储的数字是3
1)a除以b后,并取整,在页面输出得到的结果?
var a=10,b=3;document.write(parseInt(a/b));
2)将a%b后得到的结果转换为字符串类型,在打印台输出得到的结果,并验证最终的结果数据类型是否为字符串
var d=a%b;var str = d.toString();// var str =String(d);console.log(str);console.log(typeof str);
2.输入一数字作为秒数,在页面按小时,分钟,秒的格式输出( 如输入600,页面显示:0小时10分0秒 )
var time=window.parseInt(prompt("请输入一个正数数字"));var h=parseInt(time/3600);//小时var m=parseInt(time%3600/60);//分钟数var s=parseInt(time%3600%60);//秒数document.write(h+"小时"+m+"分钟"+s+"秒");
3.用三元运算符实现
1)小明和妈妈约定,期末考试如果语文数学成绩都是满分100,周末妈妈就带他去游乐园,否则就只有在家改错题
var chinese =parseFloat(window.prompt("请输入语文成绩")) ;var math = parseFloat(window.prompt("请输入数学成绩"));(chinese == 100) && (math == 100)?alert("去游乐园玩"):alert("在家努力学习");
2)小明考了双百分,妈妈周末带小明去游乐园玩了一天,随后和小明约定,如果明年小明还能拿到双百分并且奥数能够获得华杯赛前90名就带他去迪斯尼乐园,否则就只有后年再努力了
var nextyear_chinese = parseFloat(window.prompt("请输入第二年语文成绩"));var nextyear_math = parseFloat(window.prompt("请输入第二年数学成绩"));var huabeisai = parseFloat(window.prompt("请输入华杯赛获得的名次"));(nextyear_chinese == 100) && (nextyear_math == 100) && (huabeisai <= 90) ?alert("去迪斯尼乐园"):alert("后年努力");
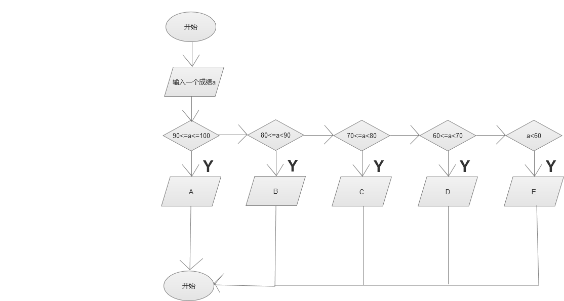
4.输入1个同学的成绩,60-70为D,70-80为C ,80-90为B,90-100为A 不及格-60为E 最后输出这个同学到底是哪个分段(画流程图并代码实现)
var a = parseInt(prompt('请输入成绩'));if (a>=90&&a<=100){alert('成绩为A');}else if (a>=80&&a<90){alert('成绩为B');}else if (a>=70&&a<80){alert('成绩为C');}else if (a>=60&&a<70){alert('成绩为D');}else if (a>=0&&a<60){alert('成绩为E');}else{alert('输入成绩无效')}

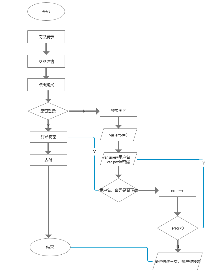
5.在淘宝购买商品的整个流程图(注意:购买时如果未登录需要回到登录页面,如果账户和密码输入错误3次将被锁定无法登录)

6.输入三个数,找出最大数(画流程图并代码实现)
var a = prompt('请输入数字a');var b = prompt('请输入数字b');var c = prompt('请输入数字c');var max = a;if (b>max){max = b;if (c>max){max=c;alert('最大数是c:'+max);}else if (c{alert('最大数是b:'+max);}else{alert('最大数是b,c:'+max);}}else if (b{if (c>max){max=c;alert('最大数是c:'+max);}else if (c{alert('最大数是a:'+max);}else {alert('最大数是a,c:'+max);}}else if (b===max){if (c>max){max = c;alert('最大数是c:'+max)}else if (c{alert('最大数是a,b:'+max)}else{alert('最大数是a,b,c:'+max)}}

本文来自互联网用户投稿,文章观点仅代表作者本人,不代表本站立场,不承担相关法律责任。如若转载,请注明出处。 如若内容造成侵权/违法违规/事实不符,请点击【内容举报】进行投诉反馈!