Spring学习--IOC容器的初始化过程
IOC容器初始化概述
IOC容器初始化是由refresh()方法来启动的,这个方法标志着IOC容器的正式启动。Spring将IOC容器启动的过程分开,并使用不同的模块来完成,如使用ResourceLoader,BeanDefinition等模块, IOC容器的启动主要包括三个过程:
- Resource定位过程:
Resource定位指beanDefinition的资源定位,由ResourceLoader通过统一的Resource接口来完成,这个Resource对各种形式的BeanDefinition的使用都提供了统一的接口。这个过程类似于容器寻找数据的过程。
- BeanDefinition的载入:
BeanDefinition载入过程指的是把用户定义好的Bean表示为容器内部的数据结构,这个容器的数据结构其实就是BeanDefinition。实际上BeanDefinition就是POJO对象在容器的抽象,通过BeanDefinition来定义的数据结构,像是世间万物在java中的抽象,java的对象又在容器中的抽象就是BeanDefinition。
- 向容器注册BeanDefinition:
这个注册过程是通过调用BeanDefinitionRegistry接口来完成的,就是把载入过程中解析得到的BeanDefinition向IOC容器进行注册。通过下面的源码可以得到,注册过程就是在IOC容器将BeanDefinition注入到一个HashMap中,IOC容器就是通过这个HashMap来持有BeanDefinition数据的。
自己手写一个IOC容器的初始化
//创建IOC配置文件的抽象资源,这个抽象资源包含了BeanDefinition的定义信息
ClassPathResource resource = new ClassPathResource("bean.xm");//创建一个bean工厂
DefaultListableBeanFactory factory = new DefaultListableBeanFactory();//创建一个读取器,这里使用XmlBeanDefinitionReader来载入XML文件形式的Bean工厂
XmlBeanDefinitionReader reader = new XmlBeanDefinitionReader(factory);//XMLBeanFactory具体使用reader读入配置信息
reader.loadBeanDefinitions(resource);
1、BeanDefinition的Resource定位
以上面编程式的使用DefaultListablebeanFactory时,首先需要定义一个Resource来定位容器BeanDefinition。DefaultListableBeanFactory不能够直接使用Resource,需要一个BeanDefinition来对这些信息进行处理,ApplicationContext中,Spring已经提供了一系列不同的Resource的读取器的实现。
常用的Resource资源类型如下:
- FileSystemResource:以文件的绝对路径方式进行访问资源,效果类似于Java中的File;
- ClassPathResourcee:以类路径的方式访问资源,效果类似于this.getClass().getResource("/").getPath();
- ServletContextResource:web应用根目录的方式访问资源,效果类似于request.getServletContext().getRealPath("");
- UrlResource:访问网络资源的实现类。例如file: http: ftp:等前缀的资源对象;
- ByteArrayResource: 访问字节数组资源的实现类
下面具体说一下,以FileSystemXmlApplicationContext为例的BeanDefinition的定位过程。
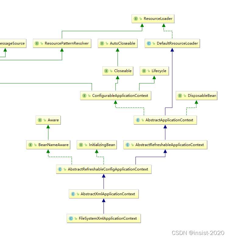
1、FileSystemXmlApplicationContext的类关系
直接就是一个图:

从上面的继承关系来看,FileSystemXmlApplicationContext继承于AbstractApplicationContext,AbstractApplicationContext的基类是DefaultResourceLoader来继承了ResourceLoader的能力。
首先看一下FileSystemXmlApplicationContext的具体实现
public FileSystemXmlApplicationContext() {}public FileSystemXmlApplicationContext(ApplicationContext parent) {super(parent);}public FileSystemXmlApplicationContext(String configLocation) throws BeansException {this(new String[] {configLocation}, true, null);}public FileSystemXmlApplicationContext(String... configLocations) throws BeansException {this(configLocations, true, null);}public FileSystemXmlApplicationContext(String[] configLocations, ApplicationContext parent) throws BeansException {this(configLocations, true, parent);}public FileSystemXmlApplicationContext(String[] configLocations, boolean refresh) throws BeansException {this(configLocations, refresh, null);}public FileSystemXmlApplicationContext(String[] configLocations, boolean refresh, ApplicationContext parent)throws BeansException {super(parent);setConfigLocations(configLocations);if (refresh) {refresh();}}@Overrideprotected Resource getResourceByPath(String path) {if (path != null && path.startsWith("/")) {path = path.substring(1);}return new FileSystemResource(path);}
在构造方法的中调用了refresh方法,这个方法标志着启动IOC容器的初始化,我们点进去,进入到了FileSystemXmlApplicationContext的基类AbstractApplicationContext中。
@Overridepublic void refresh() throws BeansException, IllegalStateException {synchronized (this.startupShutdownMonitor) {// Prepare this context for refreshing.prepareRefresh();// Tell the subclass to refresh the internal bean factory.ConfigurableListableBeanFactory beanFactory = obtainFreshBeanFactory();// Prepare the bean factory for use in this context.prepareBeanFactory(beanFactory);try {// Allows post-processing of the bean factory in context subclasses.postProcessBeanFactory(beanFactory);// Invoke factory processors registered as beans in the context.invokeBeanFactoryPostProcessors(beanFactory);// Register bean processors that intercept bean creation.registerBeanPostProcessors(beanFactory);// Initialize message source for this context.initMessageSource();// Initialize event multicaster for this context.initApplicationEventMulticaster();// Initialize other special beans in specific context subclasses.onRefresh();// Check for listener beans and register them.registerListeners();// Instantiate all remaining (non-lazy-init) singletons.finishBeanFactoryInitialization(beanFactory);// Last step: publish corresponding event.finishRefresh();}catch (BeansException ex) {if (logger.isWarnEnabled()) {logger.warn("Exception encountered during context initialization - " +"cancelling refresh attempt: " + ex);}// Destroy already created singletons to avoid dangling resources.destroyBeans();// Reset 'active' flag.cancelRefresh(ex);// Propagate exception to caller.throw ex;}finally {// Reset common introspection caches in Spring's core, since we// might not ever need metadata for singleton beans anymore...resetCommonCaches();}}}
这个Refresh方法其实是与Bean的生命周期有关,这里我还没有具体看Bean声明周期这一块,等我看完再做具体解释。这里重点看obtainFreshbeanFactory()这个方法,这个方法是IOC容器初始化的入口。
protected ConfigurableListableBeanFactory obtainFreshBeanFactory() {refreshBeanFactory();ConfigurableListableBeanFactory beanFactory = getBeanFactory();if (logger.isDebugEnabled()) {logger.debug("Bean factory for " + getDisplayName() + ": " + beanFactory);}return beanFactory;}
obtainFreshBeanFactory方法中调用了refreshBeanFactory方法,这个方法是一个抽象的,具体的实现是根据它的子类的具体情况来定的,由于我们现在看的是FileSystemXmlApplicationContext的过程,所以我们进入AbstractFreshableApplicationContext类中的refreshBeanFactory方法中
@Overrideprotected final void refreshBeanFactory() throws BeansException {//这里判断了是否存在BeanFactory,如果存在就销毁并关闭BeanFactoryif (hasBeanFactory()) {destroyBeans();closeBeanFactory();}//这里去创建新的Beanfactory,创建的是DefaultListableBeanFactorytry {DefaultListableBeanFactory beanFactory = createBeanFactory();beanFactory.setSerializationId(getId());customizeBeanFactory(beanFactory);//载入BeanloadBeanDefinitions(beanFactory);synchronized (this.beanFactoryMonitor) {this.beanFactory = beanFactory;}}catch (IOException ex) {throw new ApplicationContextException("I/O error parsing bean definition source for " + getDisplayName(), ex);}}
继续点入载入方法loadBeanDefinition中,这个方法有很多的重载。
点入的loadBeanDefinition方法也是一个抽象方法,需要去实现类中查看,我们还是选择与FileSystemXmlApplicationContext相关的AbstractXmlApplicationContext类中
protected void loadBeanDefinitions(DefaultListableBeanFactory beanFactory) throws BeansException, IOException {//创建一个配置读写器XmlBeanDefinitionReader beanDefinitionReader = new XmlBeanDefinitionReader(beanFactory);//设置BeanDefinition的相关属性beanDefinitionReader.setEnvironment(this.getEnvironment());beanDefinitionReader.setResourceLoader(this);beanDefinitionReader.setEntityResolver(new ResourceEntityResolver(this));//传入读写器initBeanDefinitionReader(beanDefinitionReader);//加载获取BeanDefinition定位loadBeanDefinitions(beanDefinitionReader);}
继续点入loadBeanDefinition方法
protected void loadBeanDefinitions(XmlBeanDefinitionReader reader) throws BeansException, IOException {//初始化不会走一条路,因为还没有Resource对象Resource[] configResources = getConfigResources();if (configResources != null) {reader.loadBeanDefinitions(configResources);}//以String文件的方式获取String[] configLocations = getConfigLocations();if (configLocations != null) {reader.loadBeanDefinitions(configLocations);}}
点入第二个loadBeanDefinition方法进入。
public int loadBeanDefinitions(String... locations) throws BeanDefinitionStoreException {Assert.notNull(locations, "Location array must not be null");int counter = 0;String[] var3 = locations;int var4 = locations.length;//循环加载配置文件for(int var5 = 0; var5 < var4; ++var5) {String location = var3[var5];counter += this.loadBeanDefinitions(location);}
loadBeanDefinition方法继续点入,查看加载过程
public int loadBeanDefinitions(String location) throws BeanDefinitionStoreException {return this.loadBeanDefinitions(location, (Set)null);}public int loadBeanDefinitions(String location, Set actualResources) throws BeanDefinitionStoreException {ResourceLoader resourceLoader = this.getResourceLoader();if (resourceLoader == null) {throw new BeanDefinitionStoreException("Cannot import bean definitions from location [" + location + "]: no ResourceLoader available");} else {int loadCount;if (!(resourceLoader instanceof ResourcePatternResolver)) {Resource resource = resourceLoader.getResource(location);loadCount = this.loadBeanDefinitions((Resource)resource);if (actualResources != null) {actualResources.add(resource);}if (this.logger.isDebugEnabled()) {this.logger.debug("Loaded " + loadCount + " bean definitions from location [" + location + "]");}return loadCount;} else {try {//获取Resource具体的定位Resource[] resources = ((ResourcePatternResolver)resourceLoader).getResources(location);loadCount = this.loadBeanDefinitions(resources);if (actualResources != null) {Resource[] var6 = resources;int var7 = resources.length;for(int var8 = 0; var8 < var7; ++var8) {Resource resource = var6[var8];actualResources.add(resource);}}if (this.logger.isDebugEnabled()) {this.logger.debug("Loaded " + loadCount + " bean definitions from location pattern [" + location + "]");}return loadCount;} catch (IOException var10) {throw new BeanDefinitionStoreException("Could not resolve bean definition resource pattern [" + location + "]", var10);}}}}
直接看一下DefaultResourceLoader的getResource方法
public Resource getResource(String location) {Assert.notNull(location, "Location must not be null");Iterator var2 = this.protocolResolvers.iterator();Resource resource;do {if (!var2.hasNext()) {if (location.startsWith("/")) {return this.getResourceByPath(location);}if (location.startsWith("classpath:")) {return new ClassPathResource(location.substring("classpath:".length()), this.getClassLoader());}try {URL url = new URL(location);return new UrlResource(url);} catch (MalformedURLException var5) {return this.getResourceByPath(location);}}ProtocolResolver protocolResolver = (ProtocolResolver)var2.next();resource = protocolResolver.resolve(location, this);} while(resource == null);return resource;}
如果Resource不是Url也不是classpath资源,那么就调用FileSystemXmlApplicationContext的getResourceByPath方法返回一个FileSystemResource,定位到Resource。接下来就是载入BeanDefinition.
2、BeanDefinition的载入和解析
我们接着上面的,继续进入loadBeanDefinitions()方法,查看载入过程
查看BeanDefinitionReader的实现类XmlBeanDefinitionReader的loadBeanDefinitions方法
public int loadBeanDefinitions(Resource resource) throws BeanDefinitionStoreException {return this.loadBeanDefinitions(new EncodedResource(resource));}public int loadBeanDefinitions(EncodedResource encodedResource) throws BeanDefinitionStoreException {Assert.notNull(encodedResource, "EncodedResource must not be null");if (this.logger.isInfoEnabled()) {this.logger.info("Loading XML bean definitions from " + encodedResource.getResource());}Set currentResources = (Set)this.resourcesCurrentlyBeingLoaded.get();if (currentResources == null) {currentResources = new HashSet(4);this.resourcesCurrentlyBeingLoaded.set(currentResources);}if (!((Set)currentResources).add(encodedResource)) {throw new BeanDefinitionStoreException("Detected cyclic loading of " + encodedResource + " - check your import definitions!");} else {int var5;try {//通过Resource对象将XMl输入文件流中InputStream inputStream = encodedResource.getResource().getInputStream();try {InputSource inputSource = new InputSource(inputStream);if (encodedResource.getEncoding() != null) {inputSource.setEncoding(encodedResource.getEncoding());}//具体读取流的方法var5 = this.doLoadBeanDefinitions(inputSource, encodedResource.getResource());} finally {inputStream.close();}} catch (IOException var15) {throw new BeanDefinitionStoreException("IOException parsing XML document from " + encodedResource.getResource(), var15);} finally {((Set)currentResources).remove(encodedResource);if (((Set)currentResources).isEmpty()) {this.resourcesCurrentlyBeingLoaded.remove();}}return var5;}}
我们继续点入到doLoadBeanDefinitions方法中查看
protected int doLoadBeanDefinitions(InputSource inputSource, Resource resource) throws BeanDefinitionStoreException {try {Document doc = this.doLoadDocument(inputSource, resource);return this.registerBeanDefinitions(doc, resource);} catch (BeanDefinitionStoreException var4) {throw var4;} catch (SAXParseException var5) {throw new XmlBeanDefinitionStoreException(resource.getDescription(), "Line " + var5.getLineNumber() + " in XML document from " + resource + " is invalid", var5);} catch (SAXException var6) {throw new XmlBeanDefinitionStoreException(resource.getDescription(), "XML document from " + resource + " is invalid", var6);} catch (ParserConfigurationException var7) {throw new BeanDefinitionStoreException(resource.getDescription(), "Parser configuration exception parsing XML from " + resource, var7);} catch (IOException var8) {throw new BeanDefinitionStoreException(resource.getDescription(), "IOException parsing XML document from " + resource, var8);} catch (Throwable var9) {throw new BeanDefinitionStoreException(resource.getDescription(), "Unexpected exception parsing XML document from " + resource, var9);}}
这个方法就是将Resource文件的输入流解析为Xml文件的Document对象,然后经过registerBeanDefinition方法将Document对象解析成BeanDefinition(容器内部的数据结构)
public int registerBeanDefinitions(Document doc, Resource resource) throws BeanDefinitionStoreException {BeanDefinitionDocumentReader documentReader = this.createBeanDefinitionDocumentReader();int countBefore = this.getRegistry().getBeanDefinitionCount();documentReader.registerBeanDefinitions(doc, this.createReaderContext(resource));return this.getRegistry().getBeanDefinitionCount() - countBefore;}
继续点入registerBeanDefinitions()方法中
public void registerBeanDefinitions(Document doc, XmlReaderContext readerContext) {this.readerContext = readerContext;this.logger.debug("Loading bean definitions");Element root = doc.getDocumentElement();this.doRegisterBeanDefinitions(root);}
这个方法将Xml的元素取出来,继续进入doRegisterBeanDefinitions()方法
protected void doRegisterBeanDefinitions(Element root) {BeanDefinitionParserDelegate parent = this.delegate;this.delegate = this.createDelegate(this.getReaderContext(), root, parent);if (this.delegate.isDefaultNamespace(root)) {String profileSpec = root.getAttribute("profile");if (StringUtils.hasText(profileSpec)) {String[] specifiedProfiles = StringUtils.tokenizeToStringArray(profileSpec, ",; ");if (!this.getReaderContext().getEnvironment().acceptsProfiles(specifiedProfiles)) {if (this.logger.isInfoEnabled()) {this.logger.info("Skipped XML bean definition file due to specified profiles [" + profileSpec + "] not matching: " + this.getReaderContext().getResource());}return;}}}this.preProcessXml(root);this.parseBeanDefinitions(root, this.delegate);this.postProcessXml(root);this.delegate = parent;}
在这个方法中,我们重点看“一类三法”,也就是BeanDefinitionParserDelegate类和preProcessXml、parseBeanDefinitions、postProcessXml三个方法。其中BeanDefinitionParserDelegate类非常非常重要(需要了解代理技术,如JDK动态代理、cglib动态代理等)。Spirng BeanDefinition的解析就是在这个代理类下完成的,此类包含了各种对符合Spring Bean语义规则的处理,比如
前面提到Document对象不能通过XmlBeanDefinitionReader,真正去解析Document文档树的是 BeanDefinitionParserDelegate完成的,这个解析过程是与Spring对BeanDefinition的配置规则紧密相关的,parseBeanDefinitions(root, delegate)方法如下:
protected void parseBeanDefinitions(Element root, BeanDefinitionParserDelegate delegate) {if (delegate.isDefaultNamespace(root)) {NodeList nl = root.getChildNodes();for(int i = 0; i < nl.getLength(); ++i) {Node node = nl.item(i);if (node instanceof Element) {Element ele = (Element)node;if (delegate.isDefaultNamespace(ele)) {//默认标签this.parseDefaultElement(ele, delegate);} else {delegate.parseCustomElement(ele);}}}} else {delegate.parseCustomElement(root);}}
继续进入parseDefaultElement方法
private void parseDefaultElement(Element ele, BeanDefinitionParserDelegate delegate) {if (delegate.nodeNameEquals(ele, "import")) {this.importBeanDefinitionResource(ele);} else if (delegate.nodeNameEquals(ele, "alias")) {this.processAliasRegistration(ele);} else if (delegate.nodeNameEquals(ele, "bean")) {this.processBeanDefinition(ele, delegate);} else if (delegate.nodeNameEquals(ele, "beans")) {this.doRegisterBeanDefinitions(ele);}}
是bean标签,进入processBeanDefinition方法,这里有一点就是所有的BeanDefinition都是存放在
BeanDefinitionHolder 中。
protected void processBeanDefinition(Element ele, BeanDefinitionParserDelegate delegate) {BeanDefinitionHolder bdHolder = delegate.parseBeanDefinitionElement(ele);if (bdHolder != null) {bdHolder = delegate.decorateBeanDefinitionIfRequired(ele, bdHolder);try {BeanDefinitionReaderUtils.registerBeanDefinition(bdHolder, this.getReaderContext().getRegistry());} catch (BeanDefinitionStoreException var5) {this.getReaderContext().error("Failed to register bean definition with name '" + bdHolder.getBeanName() + "'", ele, var5);}this.getReaderContext().fireComponentRegistered(new BeanComponentDefinition(bdHolder));}}
而且具体的从Document解析成BeanDefinition的过程是由GeanDefinitionParserDelegate来完成的。我们继续点入parseBeanDefinitionElement这个方法
public BeanDefinitionHolder parseBeanDefinitionElement(Element ele) {return parseBeanDefinitionElement(ele, null);}/*** Parses the supplied {@code } element. May return {@code null}* if there were errors during parse. Errors are reported to the* {@link org.springframework.beans.factory.parsing.ProblemReporter}.*/public BeanDefinitionHolder parseBeanDefinitionElement(Element ele, BeanDefinition containingBean) {String id = ele.getAttribute(ID_ATTRIBUTE);String nameAttr = ele.getAttribute(NAME_ATTRIBUTE);List aliases = new ArrayList();if (StringUtils.hasLength(nameAttr)) {String[] nameArr = StringUtils.tokenizeToStringArray(nameAttr, MULTI_VALUE_ATTRIBUTE_DELIMITERS);aliases.addAll(Arrays.asList(nameArr));}String beanName = id;if (!StringUtils.hasText(beanName) && !aliases.isEmpty()) {beanName = aliases.remove(0);if (logger.isDebugEnabled()) {logger.debug("No XML 'id' specified - using '" + beanName +"' as bean name and " + aliases + " as aliases");}}if (containingBean == null) {checkNameUniqueness(beanName, aliases, ele);}AbstractBeanDefinition beanDefinition = parseBeanDefinitionElement(ele, beanName, containingBean);if (beanDefinition != null) {if (!StringUtils.hasText(beanName)) {try {if (containingBean != null) {beanName = BeanDefinitionReaderUtils.generateBeanName(beanDefinition, this.readerContext.getRegistry(), true);}else {beanName = this.readerContext.generateBeanName(beanDefinition);// Register an alias for the plain bean class name, if still possible,// if the generator returned the class name plus a suffix.// This is expected for Spring 1.2/2.0 backwards compatibility.String beanClassName = beanDefinition.getBeanClassName();if (beanClassName != null &&beanName.startsWith(beanClassName) && beanName.length() > beanClassName.length() &&!this.readerContext.getRegistry().isBeanNameInUse(beanClassName)) {aliases.add(beanClassName);}}if (logger.isDebugEnabled()) {logger.debug("Neither XML 'id' nor 'name' specified - " +"using generated bean name [" + beanName + "]");}}catch (Exception ex) {error(ex.getMessage(), ele);return null;}}String[] aliasesArray = StringUtils.toStringArray(aliases);return new BeanDefinitionHolder(beanDefinition, beanName, aliasesArray);}return null;}
这个方法将Bean标签的内容放入到BeanDefinition中,并且将其他的信息也放入到BeanDefinitionHolder中,
上面的解析过程可以看做根据xml文件对
接着我们看一下Bean的具体解析,这就是将Bean具体的解析。
public AbstractBeanDefinition parseBeanDefinitionElement(Element ele, String beanName, BeanDefinition containingBean) {this.parseState.push(new BeanEntry(beanName));String className = null;if (ele.hasAttribute(CLASS_ATTRIBUTE)) {className = ele.getAttribute(CLASS_ATTRIBUTE).trim();}try {String parent = null;if (ele.hasAttribute(PARENT_ATTRIBUTE)) {parent = ele.getAttribute(PARENT_ATTRIBUTE);}AbstractBeanDefinition bd = createBeanDefinition(className, parent);parseBeanDefinitionAttributes(ele, beanName, containingBean, bd);bd.setDescription(DomUtils.getChildElementValueByTagName(ele, DESCRIPTION_ELEMENT));parseMetaElements(ele, bd);parseLookupOverrideSubElements(ele, bd.getMethodOverrides());parseReplacedMethodSubElements(ele, bd.getMethodOverrides());parseConstructorArgElements(ele, bd);parsePropertyElements(ele, bd);parseQualifierElements(ele, bd);bd.setResource(this.readerContext.getResource());bd.setSource(extractSource(ele));return bd;}catch (ClassNotFoundException ex) {error("Bean class [" + className + "] not found", ele, ex);}catch (NoClassDefFoundError err) {error("Class that bean class [" + className + "] depends on not found", ele, err);}catch (Throwable ex) {error("Unexpected failure during bean definition parsing", ele, ex);}finally {this.parseState.pop();}return null;}
看到这里,我们就将BeanDefinition的载入过程的源码看完了。
3、BeanDefinition在IOC容器的注册
接着我们来看BeanDefinition的注册过程
我们回到DefaultBeanDefinitionDocumentReader类中的processBeanDefinition()方法,这里先将BeanDefinition载入,然后得到BeanDefinitionHodler来进行注册。

点击进入registerBeanDefinition方法,这里是注册的入口。
public static void registerBeanDefinition(BeanDefinitionHolder definitionHolder, BeanDefinitionRegistry registry)throws BeanDefinitionStoreException {// Register bean definition under primary name.String beanName = definitionHolder.getBeanName();registry.registerBeanDefinition(beanName, definitionHolder.getBeanDefinition());// Register aliases for bean name, if any.String[] aliases = definitionHolder.getAliases();if (aliases != null) {for (String alias : aliases) {registry.registerAlias(beanName, alias);}}}
这个方法是将BeanDefinitionHodler分解开,得到BeanName和BeanDefinition,然后继续调用
注册接口的接口,然后去具体的容器类将key--BeanName和value--BeanDefinition放入到容器的beanDefinitionMap的一个HashMap中,这个方法会判断Bean是否存在。
public void registerBeanDefinition(String beanName, BeanDefinition beanDefinition)throws BeanDefinitionStoreException {Assert.hasText(beanName, "Bean name must not be empty");Assert.notNull(beanDefinition, "BeanDefinition must not be null");if (beanDefinition instanceof AbstractBeanDefinition) {try {((AbstractBeanDefinition) beanDefinition).validate();}catch (BeanDefinitionValidationException ex) {throw new BeanDefinitionStoreException(beanDefinition.getResourceDescription(), beanName,"Validation of bean definition failed", ex);}}BeanDefinition oldBeanDefinition;oldBeanDefinition = this.beanDefinitionMap.get(beanName);if (oldBeanDefinition != null) {if (!isAllowBeanDefinitionOverriding()) {throw new BeanDefinitionStoreException(beanDefinition.getResourceDescription(), beanName,"Cannot register bean definition [" + beanDefinition + "] for bean '" + beanName +"': There is already [" + oldBeanDefinition + "] bound.");}else if (oldBeanDefinition.getRole() < beanDefinition.getRole()) {// e.g. was ROLE_APPLICATION, now overriding with ROLE_SUPPORT or ROLE_INFRASTRUCTUREif (this.logger.isWarnEnabled()) {this.logger.warn("Overriding user-defined bean definition for bean '" + beanName +"' with a framework-generated bean definition: replacing [" +oldBeanDefinition + "] with [" + beanDefinition + "]");}}else if (!beanDefinition.equals(oldBeanDefinition)) {if (this.logger.isInfoEnabled()) {this.logger.info("Overriding bean definition for bean '" + beanName +"' with a different definition: replacing [" + oldBeanDefinition +"] with [" + beanDefinition + "]");}}else {if (this.logger.isDebugEnabled()) {this.logger.debug("Overriding bean definition for bean '" + beanName +"' with an equivalent definition: replacing [" + oldBeanDefinition +"] with [" + beanDefinition + "]");}}this.beanDefinitionMap.put(beanName, beanDefinition);}else {if (hasBeanCreationStarted()) {// Cannot modify startup-time collection elements anymore (for stable iteration)synchronized (this.beanDefinitionMap) {this.beanDefinitionMap.put(beanName, beanDefinition);List updatedDefinitions = new ArrayList(this.beanDefinitionNames.size() + 1);updatedDefinitions.addAll(this.beanDefinitionNames);updatedDefinitions.add(beanName);this.beanDefinitionNames = updatedDefinitions;if (this.manualSingletonNames.contains(beanName)) {Set updatedSingletons = new LinkedHashSet(this.manualSingletonNames);updatedSingletons.remove(beanName);this.manualSingletonNames = updatedSingletons;}}}else {// Still in startup registration phasethis.beanDefinitionMap.put(beanName, beanDefinition);this.beanDefinitionNames.add(beanName);this.manualSingletonNames.remove(beanName);}this.frozenBeanDefinitionNames = null;}if (oldBeanDefinition != null || containsSingleton(beanName)) {resetBeanDefinition(beanName);}}
以上就是Ioc容器的初始化过程,但是这个只是Bean生命周期的第一步,Bean的实例化,接着我会继续写依赖注入,调用Bean的初始化方法等关于Bean的知识文章。欢迎大家关注我,继续关注我文章。
本文来自互联网用户投稿,文章观点仅代表作者本人,不代表本站立场,不承担相关法律责任。如若转载,请注明出处。 如若内容造成侵权/违法违规/事实不符,请点击【内容举报】进行投诉反馈!
