深入探索 Android 包体积优化(匠心制作二)
本文来自jsonchao的投稿,个人微信:bcce5360
本文承接上文深入探索 Android 包体积优化(匠心制作一)
三、资源瘦身方案探索
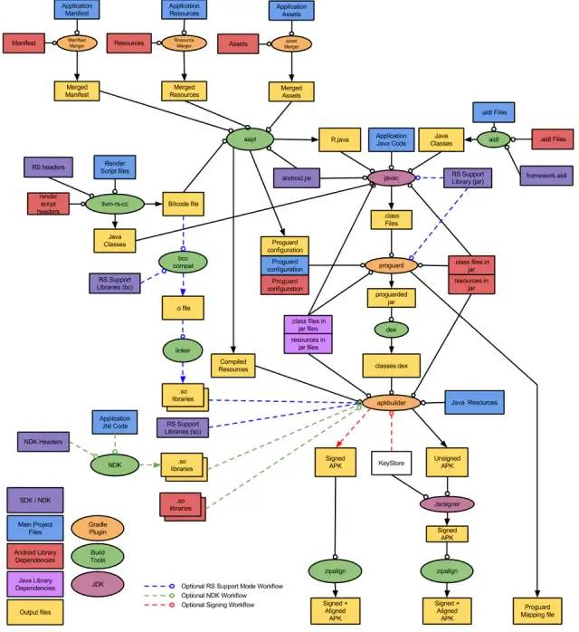
总所周知,Android 构建工具链中使用了 AAPT 工具来对资源进行处理,Manifest、Resources、Assets 的资源经过相应的 ManifesMerger、ResourcesMerger、AssetsMerger 资源合并器将多个不同 moudule 的资源合并为了 MergedManifest、MergedResources、MergedAssets。然后,它们被 AAPT 处理后生成了 R.java、Proguard Configuration、Compiled Resources。如下图左上方所示:
其中 Proguard Configuration、Compiled Resources 的 作用 如下所示:
Proguard Configuration:这是AAPT工具为Manifest中声明的四大组件与布局文件中使用的各种Views所生成的混淆配置,该文件通常存放在
${project.buildDir}/${AndroidProject.FD_INTERMEDIATES}/proguard-rules/${flavorName}/${buildType}/aapt_rules.txt。Compiled Resources:它是一个Zip格式的文件,这个文件的路径通常为 在经过 zip 解压之后,可以发现它 包含了res、AndroidManifest.xml和resources.arsc 这三部分。并且,从上面的 APK 构建流程中可以得知,Compiled Resources 会被 apkbuilder 打包到 APK 包中,它其实就是 APK 的资源包。因此,我们可以 通过 Compiled Resources 文件来修改不同后缀文件资源的压缩方式来达到瘦身效果的。但是需要注意的是,resources.arsc 文件最好不要压缩存储,如果压缩会影响一定的性能,尤其是在冷启动时间方面造成的影响。并且,如果在 Android 6.0 上开启了 android:extractNativeLibs=”false” 的话,So 文件也不能被压缩。
${project.buildDir}/${AndroidProject.FD_INTERMEDIATES}/res/resources-${flavorName}-${buildType}-stripped.ap_。
1、冗余资源优化
1、使用 Lint 的 Remove Unused Resource
APK 的资源主要包括图片、XML,与冗余代码一样,它也可能遗留了很多旧版本当中使用而新版本中不使用的资源,这点在快速开发的 App 中更可能出现。我们可以通过点击右键,选中 Refactor,然后点击 Remove Unused Resource => preview 可以预览找到的无用资源,点击 Do Refactor 可以去除冗余资源。如下图所示:
需要注意的,Android Lint 不会分析 assets 文件夹下的资源,因为 assets 文件可以通过文件名直接访问,不需要通过具体的引用,Lint 无法判断资源是否被用到。
2、优化 shrinkResources 流程真正去除无用资源
resources.arsc 中可能会存在很多 无用的资源映射,我们可以使用 android-arscblamer,它是一个命令行工具,能够 解析 resources.arsc 文件并检查出可以优化的部分,比如一些空的引用。
此外,当我们通过 shrinkResources true 来 开启资源压缩,资源压缩工具只会把无用的资源替换成预定义的版本而不是移除。那么,如何高效地对无用资源自动进行去除呢?
我们可以 在 Android 构建工具执行 package${flavorName}Task 之前通过修改 Compiled Resources 来实现自动去除无用资源,具体的实现原理如下:
1)、首先,收集 Compiled Resources 中被替换的预定义版本的资源名称
通过查看 Zip 格式资源包中每个 ZipEntry 的 CRC-32 checksum 来寻找被替换的预定义资源,预定义资源的 CRC-32 定义在 ResourceUsageAnalyze 中,如下所示:
// A 1x1 pixel PNG of type BufferedImage.TYPE_BYTE_GRAY
public static final long TINY_PNG_CRC = 0x88b2a3b0L;// A 3x3 pixel PNG of type BufferedImage.TYPE_INT_ARGB with 9-patch markers
public static final long TINY_9PNG_CRC = 0x1148f987L;// The XML document as binary-packed with AAPT
public static final long TINY_XML_CRC = 0xd7e65643L;
2)、然后,使用 android-chunk-utils 把 resources.arsc 中对应的定义移除。
3)、最后,删除资源包中对应的资源文件即可。
2、重复资源优化
在大型 App 项目的开发中,一个 App 一般会有多个业务团队进行开发,其中每个业务团队在资源提交时的资源名称可能会有重复的,这将会 引发资源覆盖的问题,因此,每个业务团队都会为自己的 资源文件名添加前缀。这样就导致了这些资源文件虽然 内容相同,但因为 名称的不同而不能被覆盖,最终都会被集成到 APK 包中。这里,我们还是可以 在 Android 构建工具执行 package${flavorName}Task 之前通过修改 Compiled Resources 来实现重复资源的去除,具体放入实现原理可细分为如下三个步骤:
1)、首先,通过资源包中的每个ZipEntry的CRC-32 checksum来筛选出重复的资源。
2)、然后,通过android-chunk-utils修改resources.arsc,把这些重复的资源都重定向到同一个文件上。
3)、最后,把其它重复的资源文件从资源包中删除,仅保留第一份资源。
具体的实现代码如下所示:
variantData.outputs.each {def apFile = it.packageAndroidArtifactTask.getResourceFile();it.packageAndroidArtifactTask.doFirst {def arscFile = new File(apFile.parentFile, "resources.arsc");JarUtil.extractZipEntry(apFile, "resources.arsc", arscFile);def HashMap> duplicatedResources = findDuplicatedResources(apFile);removeZipEntry(apFile, "resources.arsc");if (arscFile.exists()) {FileInputStream arscStream = null;ResourceFile resourceFile = null;try {arscStream = new FileInputStream(arscFile);resourceFile = ResourceFile.fromInputStream(arscStream);List chunks = resourceFile.getChunks();HashMap toBeReplacedResourceMap = new HashMap(1024);// 处理arsc并删除重复资源Iterator>> iterator = duplicatedResources.entrySet().iterator();while (iterator.hasNext()) {Map.Entry> duplicatedEntry = iterator.next();// 保留第一个资源,其他资源删除掉for (def index = 1; index < duplicatedEntry.value.size(); ++index) {removeZipEntry(apFile, duplicatedEntry.value.get(index).name);toBeReplacedResourceMap.put(duplicatedEntry.value.get(index).name, duplicatedEntry.value.get(0).name);}}for (def index = 0; index < chunks.size(); ++index) {Chunk chunk = chunks.get(index);if (chunk instanceof ResourceTableChunk) {ResourceTableChunk resourceTableChunk = (ResourceTableChunk) chunk;StringPoolChunk stringPoolChunk = resourceTableChunk.getStringPool();for (def i = 0; i < stringPoolChunk.stringCount; ++i) {def key = stringPoolChunk.getString(i);if (toBeReplacedResourceMap.containsKey(key)) {stringPoolChunk.setString(i, toBeReplacedResourceMap.get(key));}}}}} catch (IOException ignore) {} catch (FileNotFoundException ignore) {} finally {if (arscStream != null) {IOUtils.closeQuietly(arscStream);}arscFile.delete();arscFile << resourceFile.toByteArray();addZipEntry(apFile, arscFile);}}}
}
然后,我们再看看图片压缩这一项。
3、图片压缩
一般来说,1000行代码在APK中才会占用 5kb 的空间,而图片呢,一般都有 100kb 左右,所以说,对图片做压缩,它的收益明显是更大的,而往往处于快速开发的 App 没有相关的开发规范,UI 设计师或开发同学如果忘记了添加图片时进行压缩,添加的就是原图,那么包体积肯定会增大很多。对于图片压缩,我们可以在 tinypng 这个网站进行图片压缩,但是如果 App 的图片过多,一个个压缩也是很麻烦的。因此,我们可以 使用 TinyPngPlugin 或 TinyPIC_Gradle_Plugin 来对图片进行自动化批量压缩。但是,需要注意的是,在 Android 的构建流程中,AAPT 会使用内置的压缩算法来优化 res/drawable/ 目录下的 PNG 图片,但这可能会导致本来已经优化过的图片体积变大,因此,可以通过在 build.gradle 中 设置 cruncherEnabled 来禁止 AAPT 来优化 PNG 图片,代码如下所示:
aaptOptions {cruncherEnabled = false
}
此外,我们还要注意对图片格式的选择,对于我们普遍使用更多的 png 或者是 jpg 格式来说,相同的图片转换为 webp 格式之后会有大幅度的压缩。对于 png 来说,它是一个无损格式,而 jpg 是有损格式。jpg 在处理颜色图片很多时候根据压缩率的不同,它有时候会去掉我们肉眼识别差距比较小的颜色,但是 png 会严格地保留所有的色彩。所以说,在图片尺寸大,或者是色彩鲜艳的时候,png 的体积会明显地大于 jpg。
下面,我们就着重讲解下如何针对性地选择图片格式。
4、使用针对性的图片格式
在** Google I/O 2016** 中,讲到了如何选择相应的图片格式。首先,如果能用 VectorDrawable 来表示的话,则优先使用 VectorDrawable;否则,看是否支持 WebP,支持则优先用 WebP;如果也不能使用 WebP,则优先使用 PNG,而 PNG 主要用在展示透明或者简单的图片,对于其它场景可以使用 JPG 格式。简单来说可以归结为如下套路:
VD(纯色icon)->WebP(非纯色icon)->Png(更好效果) ->jpg(若无alpha通道)
用 图形化 的形式如下所示:
使用矢量图片之后,它能够有效的减少应用中图片所占用的大小,矢量图形在 Android 中表示为 VectorDrawable 对象。它 仅仅需100字节的文件即可以生成屏幕大小的清晰图像,但是,Android 系统渲染每个 VectorDrawable 对象需要大量的时间,而较大的图像需要更长的时间。 因此,建议 只有在显示纯色小 icon 时才考虑使用矢量图形。(我们可以利用这个 在线工具 将矢量图转换成 VectorDrawable)。
最后,如果要在项目中使用 VD,则以下几点需要着重注意:
1)、必须通过 app:arcCompat 属性来使用 svg,如果通过 src,则在低版本手机上会出现不兼容的问题。
2)、可能会不兼容selector,在 Activity 中手动兼容即可,兼容代码如下所示:
static { AppCompatDelegate.setCompatVectorFromResourcesEnabled(true) }3)、不兼容第三方库。
4)、性能问题:当Vector比较简单时,效率肯定比Bitmap高,复杂则效率会不如Bitmap。
5)、不便于管理:建议原则为同目录多类型文件,以前缀区别,不同目录相同类型文件,以意义区分。
与 VD 类似,还有一种矢量图标 iconFont,即 字体图标,图标就在字体文件里面,它看着是个图标,其实却是个文字。它的 优势 有如下三个方面:
1)、同 VD 一样,由于 IconFont 是矢量图标,所以可以轻松解决图标适配问题。
2)、图标以 .ttf 字体文件的形式存在项目中,而 .ttf 文件一般放在 assets 文件夹下,它的体积很小,可以减小 APK 的体积。
3)、一套图标资源可以在不同平台使用且资源维护方便。
它的 缺点 也很明显,大致有如下三个方面:
1)、需要自定义 svg 图片,并将其转换为 ttf 文件,图标制作成本比较高。
2)、添加图标时需要重新制作 ttf 文件。
3)、只能支持单色,不支持渐变色图标。
如果你想要使用 iconfont,可以在阿里的 iconfont 上寻找资源。此外,使用 Android-Iconics 可以在你的应用中便于使用任何的 iconfont 或 .svg 图片作为 drawable。最后,如果我们 仅仅想提取仅需要的美化文字,以压缩 assets 下的字体文件大小,可以使用 FontZip 字体提取工具。
如果不是纯色小 icon 类型的图片,则建议使用 WebP。只要你的 App 的 minSdkVersion 高于 14(Android 4.0+) 即可。WebP 不仅支持透明度,而且压缩率比 JPEG 更高,在相同画质下体积更小。但是,只有 Android 4.2.1+ 才支持显示含透明度的 WebP,此外,它的 兼容性不好,并且不便于预览,需使用浏览器打开。
对于应用之前就存在的图片,我们可以使用 PNG转换WebP 的转换工具来进行转换。但是,一个一个转换开发效率太低,因此我们可以 使用WebpConvert_Gradle_Plugin 这个 gradle 插件去批量进行转换,它的实现原理是 在 mergeXXXResource Task 和 processXXXResource Task 之间插入了一个 WebpConvertPlugin task 去将 png、jpg 图片批量替换成了 webp 图片。
此外,在 Gradle 构建 APK 的过程中,我们可以判断当前 App 的 minSdkVersion 以及图片文件的类型来选用是否能使用 WebP,代码如下所示:
boolean isPNGWebpConvertSupported() {if (!isWebpConvertEnable()) {return false}// Android 4.0+return GradleUtils.getAndroidExtension(project).defaultConfig.minSdkVersion.apiLevel >= 14// 4.0
}boolean isTransparencyPNGWebpConvertSupported() {if (!isWebpConvertEnable()) {return false}// Lossless, Transparency, Android 4.2.1+return GradleUtils.getAndroidExtension(project).defaultConfig.minSdkVersion.apiLevel >= 18// 4.3
}def convert() {String resPath = "${project.buildDir}/${AndroidProject.FD_INTERMEDIATES}/res/merged/${variant.dirName}"def resDir = new File("${resPath}")resDir.eachDirMatch(~/drawable[a-z0-9-]*/) { dir ->FileTree tree = project.fileTree(dir: dir)tree.filter { File file ->return (isJPGWebpConvertSupported() && (file.name.endsWith(SdkConstants.DOT_JPG) || file.name.endsWith(SdkConstants.DOT_JPEG))) || (isPNGWebpConvertSupported() && file.name.endsWith(SdkConstants.DOT_PNG) && !file.name.endsWith(SdkConstants.DOT_9PNG))}.each { File file ->def shouldConvert = trueif (file.name.endsWith(SdkConstants.DOT_PNG)) {if (!isTransparencyPNGWebpConvertSupported()) {shouldConvert = !Imaging.getImageInfo(file).isTransparent()}}if (shouldConvert) {WebpUtils.encode(project, webpFactorQuality, file.absolutePath, webp)}}}
}
最后,这里再补充下在平时项目开发中对 图片放置优化的大概思路,如下所示:
1)、聊天表情出一套图 => hdpi。
2)、纯色小 icon 使用 VD => raw。
3)、背景大图出一套 => xhdpi。
4)、logo 等权重比较大的图片出两套 => hdpi,xhdpi。
5)、若某些图在真机中有异常,则用多套图。
6)、若遇到奇葩机型,则针对性补图。
然后,我们来讲解下资源如何进行混淆。
5、资源混淆
同代码混淆类似,资源混淆将 资源路径混淆成单个资源的路径,这里我们可以使用 AndroidResGuard,它可以使冗余的资源路径变短,例如将 res/drawable/wechat 变为 r/d/a。
AndroidResGuard 项目地址https://github.com/shwenzhang/AndResGuard/blob/master/README.zh-cn.md
下面,我们就使用 AndroidResGuard 来对资源进行混淆。
1、AndroidResGuard 实战
1、首先,我们在项目的根 build.gradle 文件下加入下面的插件依赖:
classpath 'com.tencent.mm:AndResGuard-gradle-plugin:1.2.17'
复制代码 2、然后,在项目 module 下的 build.gradle 文件下引入其插件:
apply plugin: 'AndResGuard'
复制代码 3、接着,加入 AndroidResGuard 的配置项,如下是默认设置好的配置:
andResGuard {// mappingFile = file("./resource_mapping.txt")mappingFile = nulluse7zip = trueuseSign = true// 打开这个开关,会keep住所有资源的原始路径,只混淆资源的名字keepRoot = false// 设置这个值,会把arsc name列混淆成相同的名字,减少string常量池的大小fixedResName = "arg"// 打开这个开关会合并所有哈希值相同的资源,但请不要过度依赖这个功能去除去冗余资源mergeDuplicatedRes = truewhiteList = [// for your icon"R.drawable.icon",// for fabric"R.string.com.crashlytics.*",// for google-services"R.string.google_app_id","R.string.gcm_defaultSenderId","R.string.default_web_client_id","R.string.ga_trackingId","R.string.firebase_database_url","R.string.google_api_key","R.string.google_crash_reporting_api_key"]compressFilePattern = ["*.png","*.jpg","*.jpeg","*.gif",]sevenzip {artifact = 'com.tencent.mm:SevenZip:1.2.17'//path = "/usr/local/bin/7za"}/*** 可选: 如果不设置则会默认覆盖assemble输出的apk**/// finalApkBackupPath = "${project.rootDir}/final.apk"/*** 可选: 指定v1签名时生成jar文件的摘要算法* 默认值为“SHA-1”**/// digestalg = "SHA-256"
}
4、最后,我们点击右边的项目 module/Tasks/andresguard/resguardRelease 即可生成资源混淆过的 APK。如下图所示:
APK 生成目录如下:
对于 AndResGuard 工具,主要有 两个功能,一个是 资源混淆,一个是* 资源的极限压缩*。下面,我们就来分别了解下它们的实现原理。
2、AndResGuard 的资源混淆原理
资源混淆工具主要是通过 短路径的优化,以达到 减少 resources.arsc、metadata 签名文件以及 ZIP 文件大小 的效果,其效果分别如下所示:
1)、resources.arsc:它记录了资源文件的名称与路径,使用混淆后的短路径 res/s/a,可以减少文件的大小。
2)、metadata 签名文件:签名文件 MANIFEST.MF 与 CERT.SF 需要记录所有文件的路径以及它们的哈希值,使用短路径可以减少这两个文件的大小。
3)、ZIP 文件:ZIP 文件格式里面通过其索引记录了每个文件 Entry 的路径、压缩算法、CRC、文件大小等等信息。短路径的优化减少了记录文件路径的字符串大小。
3、AndResGuard 的极限压缩原理
AndResGuard 使用了 7-Zip 的大字典优化,APK 的 整体压缩率可以提升 3% 左右,并且,它还支持针对 resources.arsc、PNG、JPG 以及 GIF 等文件进行强制压缩(在编译过程中,这些文件默认不会被压缩)。那么,为什么 Android 系统不会去压缩这些文件呢?主要基于以下 两点原因:
1)、压缩效果不明显:上述格式的文件大部分已经被压缩过,因此,重新做 Zip 压缩效果并不明显。比如 重新压缩 PNG 和 JPG 格式只能减少 3%~5% 的大小。
2)、基于读取时间和内存的考虑:针对于 没有进行压缩的文件,系统可以使用 mmap 的方式直接读取,而不需要一次性解压并放在内存中。
然后,我们再看看资源瘦身的其它方案。
6、R Field 的内联优化
我们可以通过内联 R Field 来进一步对代码进行瘦身,此外,它也解决了 R Field 过多导致 MultiDex 65536 的问题。要想实现内联 R Field,我们需要 通过 Javassist 或者 ASM 字节码工具在构建流程中内联 R Field,其代码如下所示:
ctBehaviors.each { CtBehavior ctBehavior ->if (!ctBehavior.isEmpty()) {try {ctBehavior.instrument(new ExprEditor() {@Overridepublic void edit(FieldAccess f) {try {def fieldClassName = JavassistUtils.getClassNameFromCtClass(f.getCtClass())if (shouldInlineRField(className, fieldClassName) && f.isReader()) {def temp = fieldClassName.substring(fieldClassName.indexOf(ANDROID_RESOURCE_R_FLAG) + ANDROID_RESOURCE_R_FLAG.length())def fieldName = f.fieldNamedef key = "${temp}.${fieldName}"if (resourceSymbols.containsKey(key)) {Object obj = resourceSymbols.get(key)try {if (obj instanceof Integer) {int value = ((Integer) obj).intValue()f.replace("\$_=${value};")} else if (obj instanceof Integer[]) {def obj2 = ((Integer[]) obj)StringBuilder stringBuilder = new StringBuilder()for (int index = 0; index < obj2.length; ++index) {stringBuilder.append(obj2[index].intValue())if (index != obj2.length - 1) {stringBuilder.append(",")}}f.replace("\$_ = new int[]{${stringBuilder.toString()}};")} else {throw new GradleException("Unknown ResourceSymbols Type!")}} catch (NotFoundException e) {throw new GradleException(e.message)} catch (CannotCompileException e) {throw new GradleException(e.message)}} else {throw new GradleException("******** InlineRFieldTask unprocessed ${className}, ${fieldClassName}, ${f.fieldName}, ${key}")}}} catch (NotFoundException e) {}}})} catch (CannotCompileException e) {}}
} 这里,我们可以 直接使用蘑菇街的 ThinRPlugin。它的实现原理为:android 中的 R 文件,除了 styleable 类型外,所有字段都是 int 型变量/常量,且在运行期间都不会改变。所以可以在编译时,记录 R 中所有字段名称及对应值,然后利用 ASM 工具遍历所有 Class,将除 R$styleable.class 以外的所有 R.class 删除掉,并且在引用的地方替换成对应的常量,从而达到缩减包大小和减少 Dex 个数的效果。此外,最近 ByteX 也增加了 shrink_r_class 的 gradle 插件,它不仅可以在编译阶段对 R 文件常量进行内联,而且还可以* 针对 App 中无用 Resource 和无用 assets 的资源进行检查*。
7、资源合并方案
我们可以把所有的资源文件合并成一个大文件,而 一个大资源文件就相当于换肤方案中的一套皮肤。它的效果 比资源混淆的效果会更好,但是,在此之前,必须要解决 解析资源 与 管理资源 的问题。其相应的解决方案如下所示:
模拟系统实现资源文件的解析:我们需要使用自定义的方式把 PNG、JPG 以及 XML 文件转换为 Bitmap 或者 Drawable。
使用 mmap 加载大资源与资源缓存池管理资源:使用 mmap 加载大资源的方式可以充分减少启动时间与系统内存的占用。而且,需要使用 Glide 等图片框架的资源缓存池 ResourceCache 去释放不再使用的资源文件。
8、资源文件最少化配置
我们需要 根据 App 目前所支持的语言版本去选用合适的语言资源,例如使用了 AppCompat,如果不做任何配置的话,最终 APK 包中会包含 AppCompat 中所有已翻译语言字符串,无论应用的其余部分是否翻译为同一语言。对此,我们可以 通过 resConfig 来配置使用哪些语言,从而让构建工具移除指定语言之外的所有资源。同理,也可以使用 resConfigs 去配置你应用需要的图片资源文件类,如 "xhdpi"、"xxhdpi" 等等,代码如下所示:
android {...defaultConfig {...resConfigs "zh", "zh-rCN"resConfigs "nodpi", "hdpi", "xhdpi", "xxhdpi", "xxxhdpi"}...
} 此外,我们还以 利用 Density Splits 来选择应用应兼容的屏幕尺寸大小,代码如下所示:
android {...splits {density {enable trueexclude "ldpi", "tvdpi", "xxxhdpi"compatibleScreens 'small', 'normal', 'large', 'xlarge'}}...
}
9、尽量每张图片只保留一份
比如说,我们统一只把图片放到 xhdpi 这个目录下,那么 在不同的分辨率下它会做自动的适配,即 等比例地拉伸或者是缩小。
10、资源在线化
我们可以 将一些图片资源放在服务器,然后 结合图片预加载 的技术手段,这些 既可以满足产品的需要,同时可以减小包大小。
11、统一应用风格
如设定统一的 字体、尺寸、颜色和按钮按压效果、分割线 shape、selector 背景 等等。
四、So 瘦身方案探索
对于主要由 C/C++ 实现的 Native Library 而言,常规的优化方式就是 去除 Debug 信息,使用 C++_shared 等等。下面,对于 So 瘦身,我们看看还有哪些方案。
1、So 移除方案
So 是 Android 上的动态链接库,在我们 Android 应用开发过程中,有时候 Java 代码不能满足需求,比如一些 加解密算法或者音视频编解码功能,这个时候就必须要通过 C 或者是 C++ 来实现,之后生成 So 文件提供给 Java 层来调用,在生成 So 文件的时候就需要考虑生成市面上不同手机 CPU 架构的文件。目前,Android 一共 支持7种不同类型的 CPU 架构,比如常见的 armeabi、armeabi-v7a、X86 等等。理论上来说,对应架构的 CPU 它的执行效率是最高的,但是这样会导致 在 lib 目录下会多存放了各个平台架构的 So 文件,所以 App 的体积自然也就更大了。
因此,我们就需要对 lib 目录进行缩减,我们 在 build.gradle 中配置这个 abiFiliters 去设置 App 支持的 So 架构,其配置代码如下所示:
defaultConfig {ndk {abiFilters "armeabi"}
}
一般情况下,应用都不需要用到 neon 指令集,我们只需留下 armeabi 目录就可以了。因为 armeabi 目录下的 So 可以兼容别的平台上的 So,相当于是一个万金油,都可以使用。但是,这样 别的平台使用时性能上就会有所损耗,失去了对特定平台的优化。
2、So 移除方案优化版
上面我们说到了想要完美支持所有类型的设备代价太大,那么,我们能不能采取一个 折中的方案,就是 对于性能敏感的模块,它使用到的 So,我们都放在 armeabi 目录当中随着 Apk 发出去,然后我们在代码中来判断一下当前设备所属的 CPU 类型,根据不同设备 CPU 类型来加载对应架构的 So 文件。这里我们举一个小栗子,比如说我们 armeabi 目录下也加上了 armeabi-v7 对应的 So,然后我们就可以在代码当中做判断,如果你是 armeabi-v7 架构的手机,那我们就直接加载这个 So,以此达到最佳的性能,这样包体积其实也没有增加多少,同时也实现了高性能的目的,比如 微信和腾讯视频 App 里面就使用了这种方式,如下图所示:
看到上图中的 libimagepipeline_x86.so,下面我们就以这个 so 为例来写写加载它的伪代码,如下所示:
String abi = "";
// 获取当前手机的CPU架构类型
if (Build.VERSION.SDK_INT < Build.VERSION_CODES.LOLLIPOP) {abi = Buildl.CPU_ABI;
} else {abi = Build.SUPPORTED_ABIS[0];
}if (TextUtils.equals(abi, "x86")) {// 加载特定平台的So} else {// 正常加载}
接下来,我们再了解下 So 优化当中别的优化方式。
3、使用 XZ Utils 对 Native Library 进行压缩
Native Library 同 Dex 一样,也可以使用 XZ Utils 进行压缩,对于 Native Library 的压缩,我们 只需要去加载启动过程相关的 Library,而其它的都可以在应用首次启动时进行解压,并且,压缩效果与 Dex 压缩的效果是相似的。
此外,关于 Nativie Library 压缩之后的解压,我们也可以使用 Facebook 的 so 加载库 SoLoader,它 能够解压应用的 Native Library 并能递归地加载在 Android 平台上不支持的依赖项。由于这套方案对启动时间的影响比较大,所以先把它压箱底下吧。
4、对 Native Library 进行合并
在 Android 4.3(API 17) 之前,单个进程加载的 SO 数量是有限制的,在 Google 的 linker.cpp 源码中有很明显的定义,如下图所示:
为了解决这个问题,FaceBook 写了一个 合并Native Library的demo,我们可以 按照自身 App 的 so 情况来配置需要合并哪些对象。由于合并共享对象(即 .so 文件)在原先的构建流程中是无法实现的,因此 FaceBook 更改了链接库的方式,并把它集成到了构建系统 Buck 中。该功能允许每个应用程序指定应合并的 .so 库,从而避免意外引入不必要的依赖关系。然后,Buck 负责为每个合并的 .so 库收集所有对象(文件),并将它们与适当的依赖项链接在一起。
5、删除 Native Library 中无用的导出 symbol
我们可以去 分析代码中的 JNI 方法以及不同 Library 库的方法调用,然后找出无用的 symbol 并删除,这样 Linker 在编译的时候也会把 symbol 对应的无用代码给删除。在 Buck 有 NativeRelinker 这个类,它就实现了这个功能,其 类似于 Native Library 的 ProGuard Shrinking 功能。
至此,可以看到,FaceBook 出品的 Buck 同 ReDex 一样,里面的功能都十分强大,Buck 除了实现 Library Merge 和 Relinker 功能之外,还实现了三大功能,如下所示:
1)、多语言拆分
2)、分包支持
3)、ReDex 支持
如果有相应需求或对 Buck 感兴趣的同学可以去看看它们的实现源码。
6、So 动态下载
我们可以 将部分 So 文件使用动态下发的形式进行加载。也就是在业务代码操作之前,我们可以先从服务器下载下来 So,接下来再使用,这样包体积肯定会减少不小。但是,如果要把这项技术 稳定落地到实际生产项目中需要解决一些问题,具体的 so 动态化关键技术点和需要避免的坑可以参见 动态下发 so 库在 Android APK 安装包瘦身方面的应用,这里就不多赘述了。
五、其它优化方案
1、插件化
我们可以使用插件化的手段 对代码结构进行调整,如果我们 App 当中的每一个功能都是一个插件,并且都是可以从服务器下发下来的,那 App 的包体积肯定会小很多。插件化相关的知识非常多而且不属于我们的重点,并且,插件化严格来说属于 基础架构研发 这块的知识,掌握它是成为 Android 架构师的必经之路,关于 Android 架构师的学习路线 可以参考 Awesome-Android-Architecture,预计今年会完成部分学习内容,尽情期待。
2、业务梳理
我们需要 回顾过去的业务,合理地去 评估并删除无用或者低价值的业务。
3、转变开发模式
如果所有的功能都不能移除,那就可能需要去转变开发模式,比如可以更多地 采用 H5、小程序 这样开发模式。
六、包体积监控
对于应用包体积的监控,也应该和内存监控一样,去作为正式版本的发布流程中的一环,并且应该 尽量地去实现自动化与平台化。(这里建议 任何大于 100kb 的功能都需要审批,特别是需要引入第三方库时,更应该慎重)
1、包体积监控的纬度
包体积的监控,主要可以从如下 三个纬度 来进行:
1)、大小监控:通常是记录当前版本与上一个或几个版本直接的变化情况,如果当前版本体积增长较大,则需要分析具体原因,看是否有优化空间。
2)、依赖监控:包括J ar、aar 依赖。
3)、规则监控:我们可以把包体积的监控抽象为无用资源、大文件、重复文件、R 文件等这些规则。
包体积的 大小监控 和 依赖监控 都很容易实现,而要实现 规则监控 却得花不少功夫,幸运的是 Matrix 中的 ApkChecker 就实现了包体积的规则监控,其 使用文档与实现原理 微信团队已经写得很清楚了,这里就不再一一赘述,有兴趣的同学可以去研究下。
七、瘦身优化常见问题
瘦身优化是性能优化当中不那么重要的一个分支,不过对于处于稳定运营期的产品会比较有帮助。下面我们就来看看对于瘦身优化有哪些常见问题。
1、怎么降低 Apk 包大小?
我们在回答的时候要注意一些 可操作的干货,同时注意结合你的 项目周期。主要可以从以下 三点 来回答:
1)、代码:Proguard、统一三方库、无用代码删除。
2)、资源:无用资源删除、资源混淆。
3)、So:只保留 Armeabi、更优方案。
在项目初期,我们一直在不断地加功能,加入了很多的代码、资源,同时呢,也没有相应的规范,所以说,UI 同学给我们很多 UI 图的时候,都是没有经过压缩的图片,长期累积就会导致我们的包体积越来越大。到了项目稳定期的时候,我们对各种运营数据进行考核,发现 APK 的包大小影响了用户下载的意愿,于是我们就着手做包体积的优化,我们采用的是 Android Studio 自带的 Analyze APK 来做的包体积分析,主要就是做了代码、资源、So 等三个方面的重点优化。
首先,针对于代码瘦身,第一点,我们首先 使用 Proguard 工具进行了混淆,它将程序代码转换为功能相同,但是不容易理解的形式。比如说将一个很长的类转换为字母 a,同时,这样做还有一个好处,就是让代码更加安全了。第二点呢,我们将项目中使用到的一些 第三方库进行了统一,比如说图片库、网络库、数据库等,不允许项目中出现功能相同,但是却实现不一样的库。同时也做了 规范,之后引入的三方库,需要去考量它的大小、方法数等,而且呢,如果只是需要一个很大库的一个小功能,那我们就修改源码,只引入部分代码即可。第三点,我们将项目中的 无用代码进行了删减,我们使用了 AOP 的方式统计到了哪些 Activity 以及 fragment 在真实的场景下没有用户使用,这样你就可以删除掉了。对于那些不是 Activity 或者是 Fragment 的类,我们切了很多类的构造函数,这样你就可以统计出来这些类在线上有没有真正被调用到。但是,对于代码的瘦身效果,实际上不是很明显。
接下来,我们做了资源的瘦身。首先,我们 移除了项目当中冗余的资源文件,这一点在项目当中一定会遇到。然后,我们做了 资源图片的压缩,UI 同学给我们资源图片的时候,需要确认已经是压缩过的图片,同时,我们还会做一个 兜底策略,在打包的时候,如果图片没有被压缩过,那我们就会再来压缩一遍,这个效果就非常的明显。对于资源,我们还做了 资源的混淆,也就是将冗余的资源名称换成简短的名字,资源压缩的效果要比代码瘦身的效果要好的多。
最后,我们做了 So 的瘦身。首先,我们只保留了 armeabi 这个目录,它可以 兼容别的 CPU 架构,这点的优化效果非常的明显。移除了对别的架构适配 So 之后,我们还做了另外一个处理,对于项目当中使用到的视频模块的 So,它对性能要求非常高,所以我们采用了另外一种方式,我们将所有这个模块下的 So 都放到了 armeabi 这个目录下,然后在代码中做判断,如果是别的 CPU 架构,那我们就加载对应 CPU 架构的 So 文件即可。这样即减少了包体积,同时又达到了性能最佳。最后,通过实践可以看出 So瘦身的效果一般是最好的。
2、Apk 瘦身如何实现长效治理?
主要可以从以下 两个方面 来进行回答:
1)、发版之前与上个版本包体积对比,超过阈值则必须优化。
2)、推进插件化架构改进。
在大型项目中,最好的方式就是 结合 CI,每个开发同学 在往主干合入代码的时候需要经过一次预编译,这个预编译出来的包对比主干打出来的包大小,如果超过阈值则不允许合入,需要提交代码的同学自己去优化去提交的代码。此外,针对项目的 架构,我们可以做 插件化的改造,将每一个功能模块都改造成插件,以插件的形式来支持动态下发,这样应用的包体积就可以从根本上变小了。
八、总结
在本篇文章中,我们主要从以下 七个方面 讲解了 Android 包体积优化相关的知识:
1)、瘦身优化及 Apk 分析方案:瘦身优势、APK 组成、APK 分析。
2)、代码瘦身方案探索:Dex 探秘、ProGuard、D8 与 R8 优化、去除 debug 信息与行号信息、Dex 分包优化、使用 XZ Utils 进行 Dex 压缩、三方库处理、移除无用代码、避免产生 Java access 方法、利用 ByteX Gradle 插件平台中的代码优化插件。
3)、资源瘦身方案探索:冗余资源优化、重复资源优化、图片压缩、使用针对性的图片格式、资源混淆、R Field 的内联优化、资源合并方案、资源文件最少化配置、尽量每张图片只保留一份、资源在线化、统一应用风格。
4)、So 瘦身方案探索:So 移除方案、So 移除方案优化版、使用 XZ Utils 对 Native Library 进行压缩、对 Native Library 进行合并、删除 Native Library 中无用的导出 symbol、So 动态下载。
5)、其它优化方案:插件化、业务梳理、转变开发模式。
6)、包体积监控。
7)、瘦身优化常见问题。
如果要想对包体积做更深入的优化,我们就必须对 APK 组成,Dex、So 动态库以及 Resource 文件格式,还有 APK 的编译流程 有深入地了解,这样我们才能有 足够的内功素养 去实现包体积的深度优化。此外,在做性能优化过程中,为了提升研发效率,降低研发成本,我渐渐发现 AOP 编译插桩、Gradle 自动化构建 的知识越来越重要;并且,一旦涉及 Native 层甚至 Android 内核层的深度优化时,就越发感觉到功力不足。因此,为了 补充深度优化所需的养分,从下篇开始,笔者将暂停更新 深入探索 Android 性能优化系列文章。下篇文章,笔者的分享将会从先从 编译插桩 相关的知识开始,敬请期待~
喜欢 就关注吧,欢迎投稿!
本文来自互联网用户投稿,文章观点仅代表作者本人,不代表本站立场,不承担相关法律责任。如若转载,请注明出处。 如若内容造成侵权/违法违规/事实不符,请点击【内容举报】进行投诉反馈!
