数字基建新引擎,2021年中国区块链产业发展报告重磅发布丨陀螺研究院年终巨献...
在后疫情时代,全球正处于经济恢复不均衡不充分的关键阶段,区块链技术,凭借其跨时间、跨地域、跨领域的信任链接机制,开始在全球数字经济蓬勃发展的当下迸发出关键力量。目前,以美国、德国为首的发达国家正积极投身于区块链技术的研发中,美国更将区块链列为了国家安全技术之一。
从我国而言,自2019年区块链被高层正式提及后,凭借着我国广阔的市场与产业基础,我国区块链产业发展迅速。区块链已然开始在政务民生、金融贸易、溯源存证等多个领域涌现出具有代表性的知名应用,逐渐为我国经济转型发展增添强劲动力。但伴随技术与应用的非线性化发展,我国区块链产业仍存在关键技术尚未突破、法律规则设计暂未明确、应用模式亟待创新等方面的客观困难。对此,陀螺研究院特撰写《2021年中国区块链产业发展报告》,旨在加强大众对于区块链技术的普及与理解,明晰区块链产业发展的机遇与挑战,为推动我国区块链产业发展作出贡献。
报告核心观点
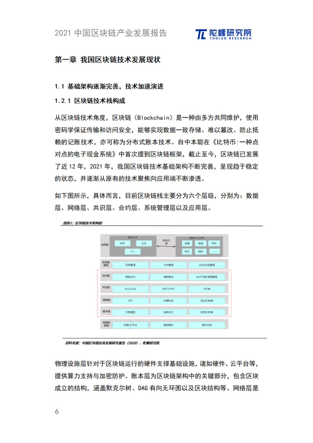
关键技术稳步突破,技术框架趋于稳定,我国技术方向发展进展明显。近年来,我国区块链技术栈已成型并趋于稳定,而区块链中关键的六大技术,即共识算法、智能合约、密码学、隐私计算、跨链技术以及链上链下协同技术也稳中有进,诸如共识算法从原有的单一共识向混合共识逐步演进,隐私计算的鲁棒性、通用性以及扩展性快速提升,智能合约编程语言开始由小众语言扩展至Java、Js等主流开发语言,技术配套设施如侧重于部署侧的软硬一体机以及与相应结合使用的芯片也逐步崭露头角。专利角度,根据incopat的数据,过去十年期间,我国区块链相关专利申请趋势呈现稳步上升态势,区块链专利申请量共计41741条,2017年后上升增幅明显。其中,2020年相关专利申请量达到十年峰值,达13856条。截止10月20日,今年我国区块链相关专利累计申请量达5755件,远超第二名日本的40件,约占世界总申请量的90%,位居世界第一,但专利质量仍有待增强。
顶层设计积极完善,虚拟货币监管趋严,引导技术流入产业领域,我国产业政策环境持续向好。2021年,我国高度重视区块链发展,对区块链呈现出包容、开放、发展等积极态度,国家部委、地方政府等纷纷出台区块链相关政策,区块链政策数量得到进一步丰富,推动区块链产业化创新发展。从数量而言,近6年来,我国总共发布区块链相关政策约528条,截止到2021年11月底,据不完全统计,我国发布区块链相关政策数为148条,尽管与2020年全年相比下降明显,跌幅25.25%,但高层支持力度显著增强,针对性与可实施性更强。2021年6月,工信部发布《加快推动区块链技术应用和产业发展的指导意见》,此为国家首个部委级别的区块链专项政策,对区块链的发展目标以及建设路径进行了完善。在监管方面,我国对虚拟货币领域的监管保持高压态势,严厉防范虚拟货币带来的金融风险,而在今年,监管更是重拳出击,我国有史以来最严虚拟货币监管《关于进一步防范和处置虚拟货币交易炒作风险的通知》出台。
行业格局初显,巨头完善产品矩阵,上市企业也加速区块链布局,但仍处于试水阶段。目前,我国约有区块链企业1374家,同比增长3.39%,初创企业约占据我国区块链企业的半壁江山,互联网企业以24%位于第二位,金融机构占据14%。此外,我国264家上市公司涉及了区块链相关业务,同比增长2.27%,已有超过110家公司实现了区块链落地与探索,但仍有超过50%的公司只停留在概念阶段。从行业格局而言,我国区块链行业主要势力为传统的互联网知名企业,由于底层区块链架构平台开发难度大、安全要求高、迭代频率高,仅有部分行业头部企业具备开发能力,以蚂蚁、腾讯、百度、京东数科为代表的厂商通过底层技术与解决方案完善产品矩阵。同时,市场上出现趣链、纸贵科技、溪塔科技等新兴创业公司,此类公司以具有高度专业性的综合应用解决方案为切入点进入区块链领域,满足市场通用型需求。诸如布比、法大大、信任度等关注于垂直类行业应用的企业出现,以实现垂直行业应用为重点展开市场布局。
伴随虚拟货币泡沫出清,我国区块链投融资更为理性,产业金融体系层次逐步拓宽。根据IT橘子数据,2013年至2021年,我国区块链行业共发起868起投融资事件,总计金额为629.14亿人民币。随着我国对区块链监管力度的不断增加,同时受部分疫情影响,2021年投资事件数量降速明显。2021年,我国总计发生38起融资事件,同比减少13.63%,金额共计52.52亿元。但从平均融资金额来看,排除特殊值后,2021年虽投资事件数量下降迅速,但相比于2020年的0.58亿元,2021年平均融资金融增长至1.38亿元,增幅8.24%,这与区块链产业化进程相一致,资金逐步流入产业领域,融资金额在不断增加。从投融资渠道方面,我国形成了以政府为主要引导、传统资本与新兴机构为补充的多元化产业投融资发展路径。据统计,我国20个省市参与了区块链基金的设立,披露基金总额超过450亿元。其中,2018年为区块链产业基金建设高峰期,共有8个产业基金于当年设立,同时,2020年也设立6个区块链产业基金。
应用项目稳步落地,领域范围有所增加,我国区块链产业项目迈入了多元落地期。应用方面,我国区块链应用持续落地,2021年,区块链作为新基建潜力逐渐被挖掘,31个省市落地区块链应用项目,截止10月底,我国今年总计落地应用项目达到151个,同比减少21.73%,从省市来看,2021年,与城市项目落地发展相一致,我国区块链应用落地发展呈现北浙苏沪粤五极格局,今年区块链应用落地前三甲为北京、浙江、深圳,分别落地项目24、20、11个,江苏、上海、广东并列第四,落地项目10个,辽宁、内蒙古、西藏等地也均有落地。尽管项目数同比去年稍有回落,但应用项目领域明显拓宽,除表现强势的贸易物流、金融、社会公共、政务、农业、司法存证等领域外,文娱、工业、能源、消费、军事在今年也得到了长足发展,总计覆盖领域多达15个。
区块链仍处于发展初期,但技术协同融合与平台引领趋势已显,后续政务与数据要素市场将成为区块链的重点应用领域。区块链技术作为数字基础设施之一,目前正处于从虚拟货币泡沫出清后的技术复苏的阶段,区块链底层系统将得到稳步发展,其正逐步从项目试点走向商业推广阶段,行业普及率日渐上升。尽管如此,区块链产业仍在基础建设、关键技术突破、应用模式创新与监管机制完善方面还存在极大的提升空间,但目前,区块链产业方向趋势已显,呈现出技术协同融合、平台化发展、重点领域等多维度趋势。具体而言,隐私计算、DID与区块链技术相辅相成,平台化发展格局凸显,生态构建加快、加速与实体结合,多技术融合应用趋势已显、政务领域仍将是产业发展的重要助推力以及区块链将成为数据要素市场化的关键支点五大趋势。
















报告PDF全文下载,可在公众号后台回复「2021中国区块链产业发展报告」获得下载地址。
产业区块链行业深度交流,可在公众号后台回复「产业区块链」进群。
推荐阅读:
区块链产业发展面临的挑战、发展建议以及趋势丨2021中国区块链产业发展报告
数字人民币渐行渐近丨2021中国区块链产业发展报告
应用百花齐放,呈现北浙苏沪粤五极格局丨2021年中国区块链产业发展报告产业应用篇
行业竞争格局已显,上市公司布局加速丨2021中国区块链产业发展报告
投融资趋于理性,产业生态多点开花丨2021中国区块链产业发展报告产业总览篇
细分领域重拳出击,奠定产业发展基调丨2021中国区块链产业发展报告监管回顾
顶层设计逐步完善,地方政府加速发力丨2021中国区块链产业发展报告之产业政策篇
关键技术加速演进,专利申请全球第一丨2021中国区块链产业发展报告之技术篇
本文来自互联网用户投稿,文章观点仅代表作者本人,不代表本站立场,不承担相关法律责任。如若转载,请注明出处。 如若内容造成侵权/违法违规/事实不符,请点击【内容举报】进行投诉反馈!
