基于xilinx的tri-mode-eth-mac IP设置与使用详解
目录
- 1 概述
- 2 引用文件
- 3 IP设置
- 4 接口说明
- 5 以太网收发数据的格式字段说明
- 6 MDIO的设置
- 6.1 MDC的速率情况
- 6.2 MDIO配置寄存器情况
- 6.3 MDIO 传输情况
- 7 MAC speed 说明,三速自适应设置
- 8 AXI4-lite 控制状态机
- 9 IP例程简述
1 概述
本文是关于tri-mode-eth-mac IP学习过程中的设置与代码使用详解。
tri-mode-eth-mac IP是FPGA做以太网设计时的MAC IP。
它支持10/100 Mb/s, 1 Gb/s, 2.5 Gb/s, 或者10/100/1000 Mb/s自适应类型。支持RGMII、GMII、以及MII接口,支持全双工/半双工控制。
2 引用文件
《pg051》
3 IP设置
IP设置的第1页 主要设置最大通信速率,一般默认即可。1Gb/s支持高达1Gb/s的以太网速度。支持四种类型的物理接口,即GMII,MII,RGMII和内部接口均可用。2.5 Gb / s 指的是以太网速度设置为2.5Gb/s,只支持内部连接。如下所示。


图 1 IP设置的第1页
IP设置的第2页 主要设置接口,根据项目实际使用,选择PHY的接口。当内部连接时不需要MDIO,如果是连接外部的PHY芯片则需要MDIO接口。管理配置接口用AXI4-LITE默认即可。

图 2 IP设置的第2页
IP第4页主要是帧滤波功能选择,以及流控选择。

图 3 IP设置的第4页
1)帧过滤器选项(Frame Filter Options)
可以使用帧过滤器生成内核,从而阻止接收与此MAC不匹配的帧。这最常用于识别专门针对此MAC的数据包。默认为使用帧过滤器。
2)表条目数(Number of Table Entries)
可以使用查找表来生成帧过滤器,该查找表最多可以包含16个其他有效MAC帧匹配模式。您可以选择0到16之间的整数来定义表中存在的匹配模式的数量。默认值为使用四个表条目。
3)启用优先流控制(Enable Priority Flow Control)
选择此选项可在核心中包括Priority Flow Control支持。如果包括在内,则包括在发送时生成PFC帧并在接收时解释PFC帧的电路,以及对IEEE 802.3暂停请求的增强XON / XOFF支持。默认设置为禁用。
4)统计计数器(Statistics Counters)
可以使用内置的统计计数器生成内核。可用的计数器数量取决于内核的双工设置,全双工需要34个计数器,半双工需要41个计数器。仅当内核配置有AXI4-Lite管理接口时,才能选择此选项。默认值为包括统计信息计数器
5)统计宽度(Statistics Width)
统计信息计数器可以是32位或64位宽。这使您可以控制必须轮询计数器的频率,以避免由于溢出而导致信息丢失。默认值为使用64位宽的计数器。
6)统计重置(Statistics Reset)
当包括统计计数器时,可以包括逻辑以确保在硬件复位时将计数器清除为零。没有此逻辑,计数器值将在复位后保持不变,并且仅在设备配置时清除。默认值为包括计数器重置功能
4 接口说明
例化的IP核的用户接口如下表所示那些,已经封装为axis接口了,而且人家给了IP读写fifo及相关的状态标识,我们只需要用就可以。





5 以太网收发数据的格式字段说明
s_axis_tx* 与m_axis_rx分别是以太网数据的发送与接收。而我们要与外部通信,则需要按照一定的数据格式来。以太网数据格式如下图所示。

在实际使用中FCS、PAD可以配置为IP自动补齐,前面的preadmble 与SFD也是IP自动添加。在使用过程中只需要管 DA、SA、L/T、Data即可。

AXIS时序中正常的帧格式时序如下所示。

此外在使用过程中需要注意TUSER信号,当这个信号为高时,说明这一个帧有问题,需要手动丢弃。如下图所示。

6 MDIO的设置
在连接外部PHY芯片时一般都需要配置芯片的寄存器,配置PHY的寄存器常规就是用的MDIO接口。而本IP是通过AXI接口来控制MDIO接口,从而达到配置PHY芯片MDIO的目的。
6.1 MDC的速率情况
本IP在MDIO接口中是做主,且最大MDC的频率为2.5MHZ,MDC的速率计算如下所示。

6.2 MDIO配置寄存器情况


6.3 MDIO 传输情况


7 MAC speed 说明,三速自适应设置

这个MAC支持的速率选择设置如上所示,这里不做太多的展开。这里来说下在rti-speed模式下怎么自适应的事。
在IP上的有2个输出信号speedis100与speedis10100,分别反应MAC核工作在什么状态。如下表所示
表 1 三速速率状态信号对应关系
| { speedis100,speedis10100} | 模式 |
|---|---|
| 2’b00 | 1000M |
| 2’b01 | 10M |
| 2’b11 | 100M |
用于根据这个状态再反写寄存器内容即可实现自适应。速率的配置寄存器为0x041。配置情况如下所示。

当然在实际使用中不用这么麻烦的一个个去配置AXI4-lite的寄存器。在IP的example design中有AXI4-LITE的使用例程,直接拿来用即可.。然后在这个AXI_lite_controller中有关于速率的配置接口,只需要根据当前速率状态修改这两个信号即可,如下所示:mac_speed为速率值,update_speed为更新速率的使能信号,当速率改变时需要给一个高脉冲信号。


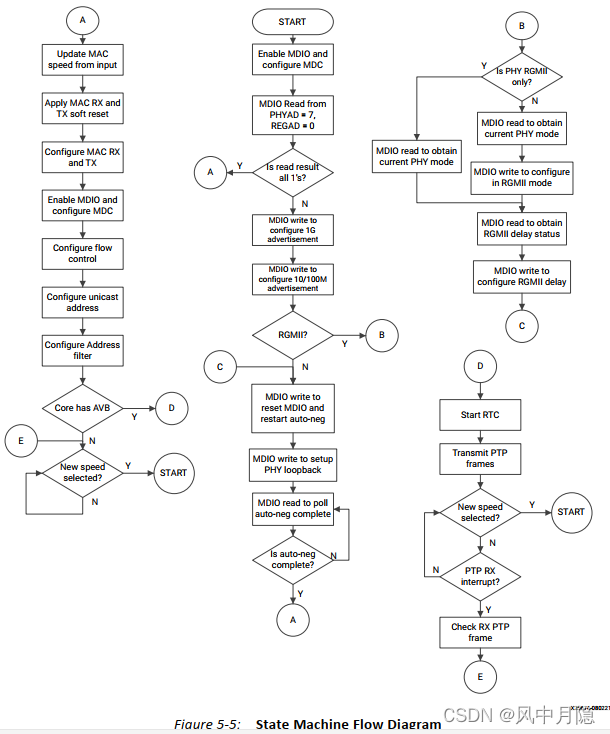
8 AXI4-lite 控制状态机



9 IP例程简述
IP的例程有以下一些模块,这里只简单说下各个模块的功能,以及备注实际要使用的模块。

表 2 例程模块说明
| 序号 | 模块名 | 功能简介 | 备注 |
|---|---|---|---|
| 1. | tri_mode_ethernet_mac_0_example_design | 顶层,用于整合各个模块 | |
| 2. | example_design_clocks | 时钟模块 | 需要使用 |
| 3. | example_design_resets | 复位模块 | 需要使用 |
| 4. | rx_stats_sync | 信号同步模块 | 需要使用 |
| 5. | tx_stats_sync | 信号同步模块 | 需要使用 |
| 6. | axi_lite_controller | AXI4寄存器控制模块 | 特别重要 |
| 7. | trimac_fifo_block | IP的调用模块示例 | 根据使用修改 |
| 8. | basic_pat_gen_inst | 静态数据产生模块 | 不需要 |
例程代码的功能框图如下图所示。

本文来自互联网用户投稿,文章观点仅代表作者本人,不代表本站立场,不承担相关法律责任。如若转载,请注明出处。 如若内容造成侵权/违法违规/事实不符,请点击【内容举报】进行投诉反馈!
