利用电容的充电时间达到电压输出的先后顺序
我们在一款产品中使用到RT9018A-25GSP这颗LDO,输出3.3V给核心板供电,另外使用一个RT8059GJ5这颗DCDC输出3.3V给其他外设供电,需要保证核心板先上电约300ms之后,再给其他外设供电。这就要求输出电压有先后顺序。
我们先看RT9018A-25GSP这颗LDO的电路:

电路是参照datasheet绘制的,其中有一个PGOOD引脚在大部分的LDO芯片中都没有,所以有必要看下这个引脚的说明。
这是Power Good部分的说明,

这个引脚是检测输出的电压是否达到设定值的90%,如果达到设定的电压值90%以上,这个引脚输出高电平,也就是说上这个芯片供电电压有没有稳定输出,稳定之后这个PGOOD引脚输出高电平,我们可以通过检测这个引脚来判断给核心板供电是否达到稳定,因为核心板启动过程中,电压是不稳定的。稳定之后,说明核心板已经启动结束,此时再延迟300ms再给其他外设供电3.3V。
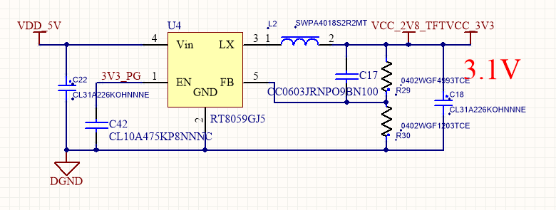
下面是RT8059GJ5的电路:

电路很简单,需要注意的是C42这颗电容,我们就是利用这个电容实现了延迟500ms之后,使能DCDC向外输出3.3V电压。
我们先看下RT8059GJ5的EN脚的使能电压,数据手册中写的是最小达到1.5V就是逻辑电平高。我们电容的充电是从0V开始,最终达到3.3V电压。电容的充电过程是一条曲线,只需要电容的两端电压达到1.5V,就可以使能RT8059GJ5向外输出3.3V电压。这颗电容我们选用4.7uf容值,容值越大,延迟时间越长,相反,选用的容值越小,延迟时间越短。实际过程是利用示波器测量的从1uF到33uF电容充放电曲线,最后选取的4.7uF。
当然你也可以使用电容充电放电时间计算公式:
设,V0 为电容上的初始电压值;
Vu 为电容充满终止电压值;
Vt 为任意zhidao时刻t,电容上的电压值。
则,
Vt=V0+(Vu-V0)* [1-exp(-t/RC)]
如果,电压为E的电池通过电阻R向初值为0的电容C充电
V0=0,充电极限Vu=E,
故,任意时刻t,电容上的电压为:
Vt=E*[1-exp(-t/RC)]
t=RCLn[E/(E-Vt)]
如果已知某时刻电容上的电压Vt,根据常数可以计算回出时间t。
公式涵义:
完全充满,Vt接近E,时间无穷大;
当t= RC时,电容电压=0.63E;
当t= 2RC时,电容电压=0.86E;
当t= 3RC时,电容电压=0.95E;
当t= 4RC时,电容电压=0.98E;
当t= 5RC时,电容电压=0.99E;
可见,经过3~5个RC后,充电过程基答本结束。
放电时间计算:
初始电压为E的电容C通过R放电
V0=E,Vu=0,故电容器放电,任意时刻t,电容上的电压为:
Vt=E*exp(-t/RC)
t=RCLn[E/Vt]
以上exp()表示以e为底的指数;Ln()是e为底的对数。

本文来自互联网用户投稿,文章观点仅代表作者本人,不代表本站立场,不承担相关法律责任。如若转载,请注明出处。 如若内容造成侵权/违法违规/事实不符,请点击【内容举报】进行投诉反馈!
