纯干货!3步搞定业务流程图!(附实操案例)
业务流程图可以帮我们在日常工作中梳理业务、明确需求。在推进项目、调整工作流程、协调团队沟通等方面,业务流程图不可或缺,让我们更快理解业务,避免浪费时间精力。
今天,小桌将从业务流程图是什么?基本要素和绘制方法三个方面进行介绍,帮大家对业务流程图轻松上手~
01业务流程图是什么
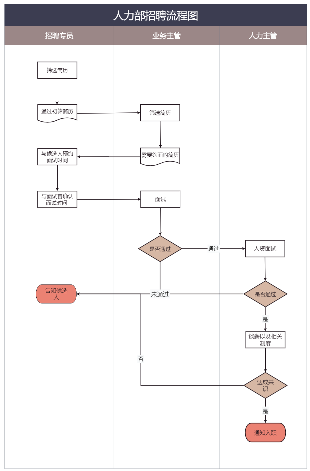
业务流程图是一种描述管理系统内各部门、人员之间的业务关系,作业顺序和管理信息流向的图表,它可以清晰地展示业务流程中每个环节的工作内容和流转方向,从而帮助团队更好地规划和管理工作流程。比如下方来自小画桌模板社区的人力招聘流程图,清晰表示了人力部招聘完整流程,可以作为这类招聘业务的流程参考。

(点击人力招聘流程图即可一键套用)
02业务流程图组成要素
业务流程图通常主要由以下几个关键要素组成:
参与者或部门:表示在业务流程中涉及到的不同角色或部门
活动节点:每个活动节点代表了一个具体的业务活动或任务,通常用方框表示
连线:表示业务流程的顺序和流程
决策节点:表示需要进行判断或决策的环节,用菱形表示
数据存储:表示业务流程中的数据或信息存储的位置或方式。
开始和结束节点:流程的起点和终点,用椭圆形表示

以上这些要素都是业务流程图中非常重要的组成部分,它们共同构成了业务流程图,帮助人们更加清晰地了解和描述业务流程的各个环节、流程和关系。
03业务流程图的绘制
在绘图之前,我们要先进行业务梳理,基本可以总结为5步法:
角色(参与者或者部门)→任务(具体执行内容)→顺序(明确流程的流转顺序)→决策点(预判会出现的异常和解决办法)→完善调整(优化和调整你的业务流程图)。
按照5步绘制出来的业务流程图,能完整、准确地描述业务执行过程,同时提高其他人的阅读体验。
业务梳理完毕后,就可以开始绘图了。
Step 1:登录小画桌官网,在工作台选择【新建白板】
Step 2:从左侧图形库选择需要的图形拖拽到画布,Ctrl+D可以快速复用

Step 3:添加内容,对整体布局和逻辑进行调整和检查

简单三步,一个业务流程图就完成啦,小画桌还为大家提供了免费好用的流程图模板点击标题即可一键套用哦,赶快打开小画桌练习吧~
1、采购管理业务流程

2、电子商务行业流程

3、需求管理流程

本文来自互联网用户投稿,文章观点仅代表作者本人,不代表本站立场,不承担相关法律责任。如若转载,请注明出处。 如若内容造成侵权/违法违规/事实不符,请点击【内容举报】进行投诉反馈!
