DCDC BUCK开关电源PCB设计
此为基础文
在开关电源中,BUCK(降压)电路、BOOST(升压)电路以及BUCK - BOOST(升降压)三种电路是最基本的拓扑结构。转换器又分DCDC(直流转直流)和ACDC(交流转直流),DCDC装换器结构无疑是比ACDC转换器结构简单,所以从DCDC转换器结构入手学习开关电源是一种很好的选择。本文主要从应用角度,进行相关器件的选型计算以及PCB绘制讲解DCDC 12V转5Vbuck电路。
BUCK原理图

buck电路基本拓扑结构图
BUCK电路其核心器件如图:输入电源Vin、两个开关元件S1、D1,两个电抗元件L、C,以及输出负载RL。其电流回路 主要的 有两个:
当S1闭合,D1截止时,环路1接通Vin,Vin(Ii)开始给L供电,L开始充电、此时iL>io,L开始给C和RL供电;
当S1断开时,Vin(Ii)停止供电,L相当于一个电压源,其电流方向不变,但电压方向与S1闭合时相反,现在为左负右正。此时D1导通环路2接通开始续流,当iL>io时,L给C和RL供电,当iL
如果我们加快开关的闭合开启频率,就会形成一个方波,也就是PWM(脉宽调制),这个方波举例说明是假设buck电路是12V转5V这么一个设定,则S1开关导通时间Ton除以整个开关周期的比值为5/12,也就是PWM的占空比,占空比公式D=ton/[ton+(T-ton)]。光有PWM还不行,PWM本身无法实现降压。所以最早的buck电路在输出端引入RC滤波器,RC电路很神奇,它能把PWM按照举例的5/12比例输出成5V线性直流电,因为(5/12)*12=5V。
一旦引入电容,在直流电源场合就会产生浪涌,RC电路中电阻能限制浪涌电流但电阻本身是耗能元件,会影响电源整体效率,使用电抗元件既能储能理论上又不消耗能量,所以电感是很好的选择,电容和电感配合可以很好限制电容浪涌电流。这是BUCK电路的基本运行方式。

加入集成芯片的buck电路
上图是降压转换芯片加外部电路的buck电路简图,从芯片的输出端看,它集成了两个Nmos开关,上端为主开关管,下端为续流管,这表明它是一款同步整流芯片,不需要我们再外加续流二极管;负载前级由电感电容组成的LC二阶低通滤波网络;反馈网络采样输出电压至误差放大器负反馈端,和参考电压1.25V比较,然后由放大器输出;误差放大器输出和负极还接有补偿网络,补偿网络和运放本身构成补偿器,补偿器能改善开关电源系统的动态性能;误差放大器输出至PWM比较器负极,和正极自带的锯齿波比较;PWM比较器输出至RS触发器,通过逻辑运算实时控制两个Nmos开关管分别导通和截止,从而实时调节稳定输出电压。
MP2307芯片

MP2307芯片内部结构图
数据手册
现在打开MP2307的数据手册
MPS(芯源)公司的MP2307内部结构也是类似的,电阻分压构成的反馈网络采集输出信号后,通过FB脚进入芯片,和0.925比较电压比较,然后输出至PWM比较器,和锯齿波信号比较后产生所需的方波(调节占空比),然后输出至RS触发器,最后控制两个开关管通断。
MP2307主要参数
在MP2307芯片手册首页,直接就能获取到其主要参数:①最大输出电流3A、最大输入电压23V、典型值开关频率340KHZ;②是款降压转换器;③输入电压范围4.75V-23V;④输出电压范围;0.925V-20V,反馈信号比较电压0.925V;⑤特定条件下,效率理论值能达到95%
效率

MP2307的效率
在输出电压3.3V,电感10μH条件下,输入5V,输出0.2A,效率能达到95%,而输入12V,满载输出3A时效率在85%左右。
引脚说明

MP2307实际外观
MP2307引脚分布

MP2307引脚说明
MP2307实际引脚有九个,除了外部引脚8个,底部还有个大面积覆铜的引脚与GND相连,起散热作用。其余引脚说明如下:
2pin_IN:转换器芯片供电引脚,MP2307输入电压范围4.75V-23V。该引脚和地之间需要连接合适滤波电容,滤除高频干扰信号。
3pin_SW:转换器芯片输出引脚,MP2307输出电压0.925-20V。该引脚和地之间需要连接合适滤波电容,滤除高频干扰信号。
4pin_GND:转换器芯片接地引脚。
7pin_NE:使能引脚,手册建议在该引脚和输入之间接100KΩ,芯片才能正常工作。
8pin_SS:软启动,软启动让比较电压Vref慢慢上升,这样对输出的冲击较小,避免输出电流尖峰和输出电压尖峰,手册建议该引脚和地之间串接0.1μ电容。
下面分别介绍1、5、6引脚

自举电容接口
1pin_BS:转换器芯片自举电路引脚。NMOS管要导通,其栅极电压要高于源极电压也就是栅极电压大于栅-源极(VGS(th))门槛电压。在芯片框图中看,其下端MOS管M2源极接地,栅极只要大于0V,即导通。但上端MOS管M1源极接输出,其VGS(th)为5V,所以需要M1要接Cboot自举电容外加一个防电流倒灌的肖特基二极管。当M1截止,M2导通接通GND时,通过芯片内部稳压器钳位的5V电压给Cboot充电。充至5V再减去肖特基管压降时,M2截止,M1开始导通Cboot开始给M1供电。若输出为5V,肖特基二极管管压降为0.5V,那此时M1栅极电压为自举电容电压叠加了输出电压Vg=5+(5-0.5)=9.5V,远大于M1源极电压5V,M1开始导通。

反馈网络
5pin_FB:转换器芯片分压反馈网络输入引脚,FB接受输出电压并实时调节稳定输出电压。其公式为Vout=(1+R1/R2)×Vref,其参考电压Vref为0.925V。

补偿网络
6pin_COMP:转换器芯片补偿网络引脚,该引脚串接Rcomp和Ccomp到地。环路补偿要实现的两个目的,当输入和负载变化时,希望电源在稳态时输出保持稳定值,动态时希望输出快速回到稳定值。

运放闭环增益系统
了解补偿器前,先看下负反馈运放。
在单一运放中,没有接任何反馈网络叫开环电路,它的开关增益(A)也就是运放本身的增益是很大的,低频时能达到百万倍(>100dB)增益级别,随着频率的增加其开环增益逐渐降低,甚至出现输出小于输入这种情况,除了增益严重衰减外,随着频率的增加,相位也在变化,也就是输出电压相较于输入电压的延迟越来越大,而且开关增益受温度影响极不稳定,这样就需要引入负反馈来解决上述增益问题。
负反馈有几个特点:其闭环增益不受开关增益影响;闭环增益可由-R2/R1(β)可调;闭环增益受温度影响很小。
输入输出各有两个接口,且输入输出有共同接地端的二端口网路,它们的输出比输入叫该系统的传递函数,可以从系统的传递函数理解补偿器的作用。模电书上讲过,运放的输入为同相输入端减去反相输入端的压差,输出为增益乘输入。可以列出两个式子:①V=(V+)-(V-),也就是Vin=Vi-Voutβ,②Vout=A×V。两个式子联立下得出闭环系统的传递函数Vout/Vin=A/1+(A×β),其中分母A×β为开环传递函数。从公式看开环增益(A)分别在分子和分母位置,所以开环增益的变化对整个闭环系统的增益影响不大,而反馈放大倍数(β)的变化能很明显影响闭环增益的大小,这就是负反馈带来的显著效果。

开关电源能量传递框图

回到开关电源的闭环系统,利用拉普拉斯变换可以将复杂的开关电源传递函数公式简化,也就是把解传递函数分析从时域转化到了频域。G(s)为系统本身的传递函数,H(s)为反馈传递函数,G(s)×H(s)为系统开环传递函数,整个公式为系统闭环传递函数。
一个信号是先经过主电路,再经过反馈的传递函数,所以可以从开环传递函数分析系统稳定与否。在开环传递函数中|G(s)×H(s)|=1意思是开环增益到了1(0dB)这个位置时,其phase margin |G(s)×H(s)|≠180°意思是该系统的相位裕度不能等于180°,输入的正弦波信号的波峰不能等于输出正弦波的波峰。反之当相位裕度到了180°位置时,增益不能到0dB,否则在一个频率中它俩同时出现,可以判定系统不稳定。而工程上一般在穿越频率处,要求增益裕度(离0dB增益的距离)>10dB,相位裕度(离180°相位的距离)大于45°。相位裕度过低,会出现欠阻尼现象,也就是系统容易自激振荡;过高又容易导致系统阶跃时响应慢,也就是负载变化时,无法快速回到输出稳定值。

LC滤波电路的伯德图
buck电路后级有LC滤波电路,该滤波电路会导致开关传递函数在穿越频率(也叫谐振频率)处,也就是|G(s)×H(s)|=1时所在的频率处,出现两个极点,双极点会导致开环增益以-40dB(100倍)每十倍频衰减,并每个极点引入90°的相位延迟,双极点引入180°相位延迟。所以在buck电源电路中LC滤波电路天生就是一个不稳定的电路。
在实际电路中还要考虑输出电容的ESR内阻影响,它会产生一个零点,每个零点会导致开环增益以-20dB(10倍)每十倍频提升,并每个零点引入90°的相位超前。
总的开环增益情况-20dB-20dB+20dB=-20dB,每十倍频衰减10倍增益
总的相位变化情况-90°-90°+90°=-90°,每十倍频相位滞后90°。
至此,补偿器要做的就是引入对应的零极点,平衡掉系统本身的零极点。
原理图绘制
在绘制原理图前,我们先用下MPS官网的设计工具,初步计算下各元器件参数

MPS官网计算工具
可以很清楚看到buck电路的基本结构框架和一些可以借鉴的元件参数,如它的使能引脚外接100K和63.4K的分压网络,以及软启动的0.1uf电容。
参数表


MP2307参数表
从参数表找我们剩下需要的数据:
Vref(Vfb):反馈参考电压0.925V;
Gea:误差放大器跨导;
Gcs:补偿引脚-电流感应跨导;
Fsw(Fosc1 ):开关频率范围;
Ton:芯片最小接通时间;
EN脚稳压器开启阈值电压2.7V;
元件计算
开关电源目标参数设置
| 名称 | 数据 |
|---|---|
| 输入电压Vi范围 | 8~23V |
| 输出电压Vo | 5V |
| 最大输出电流Io | 3A |
| 输出纹波电压ΔVout | 0.5%Vo |
| 输入纹波电压ΔVin | 100Mv |
| 1A跃迁至3A瞬态响应 | ΔVout=4% |
最小占空比Dmin
首先关注最小占空比问题。

最小占空比=芯片最短导通时间Ton×芯片最高开关频率Fsw=220ns×380K=8.36%,转换器运行到触及最短导通时间的时候会对输出纹波和过流保护的表现造成影响。若占空比大于65%,自举电容会供电不足,需要在自举电路中加入外部电源,这个外部电源的电压建议处于 3.3V-3.8V 之间。
本文是12V转5V,所以最小输入电压大于Vin(min)>Vo/0.65≈7.69V,取Vin(min)=8V
输出电感计算Lo
电感选型主要参数

电感的寄生参数
1、电感实际存在分布电容ESC和直流电阻DCR,其中重点关注下DCR,它受圈数和线径影响,线径越粗DCR越小,开关电源为了提高效率可以采用DCR较小的电感。
2、精度,电感一般精度不高,在30%。
3、通流能力(Irms),电感由于有电阻损耗会有发热,在热量不损坏电感下,最大允许持续流过的电流。
4、饱和电流(Isat),带磁芯(一般都带磁芯的)电感,当电流增加到一定程度即饱和电流,磁场强度不再增加,继续增大电流则电感量迅速下降,所以电流峰值不能越过饱和电流。不带磁芯的空心电感不存在饱和电流,其磁场随电流增大而增大,但电感量不变。
5、非屏蔽电感周围有很大范围磁场,其磁力线会对周围电路造成干扰,会产生一些纹波、杂波,优先选择全屏蔽性电感。

全屏蔽电感

取大于12.79μH,饱和电流大于4.785A,精度20%的全屏蔽电感,同等条件下选DCR小的电感;
其饱和电流也可以偷懒计算按1.5倍的最大电流计算,Isat=150%×3=4.5A;
| 名称 | 说明 |
|---|---|
| Lo(min) | 输出电感最小值 |
| Vin(max) | 输入电压最大值 |
| Vout | 输出电压 |
| Iout | 输出电流 |
| Kind | 电流纹波率r,有效值0(0%)-2(200%),建议取值0.3(30%)~0.5(50%); |
| Fsw | 开关频率典型值 |
输出电容计算Co
电容选型主要参数

电容的寄生参数
1、电容的寄生参数中关注等效串联电阻ESR,但就效率角度而言,ESR越低越好,理想状态最好为0。陶瓷电容具有毫欧级别的ESR;
2、精度,电容精度不及电阻高,电阻能做到高于0.1%的精度,而电容5%即为高精度,一般为5%、10%、25%;
3、温度系数(温度范围):电容量会随温度上升而下降,单位为PPM,如0.1μF、250PPM电容,其温度每升高1℃,其电容量降低0.1μF×(250/100)=25pF。在工作温度范围内,容量不会变化太大,一般取MLCC(片式多层陶瓷电容器)。在MLCC常用有;NP0(CG0)、Y5V、X7R、X5R,NP0是电容量和介质损耗最稳定的电容器之一,温度-55℃到+125℃电容变化量为±30PPM,随频率变化小于±0.3ΔC,但经济性和容量不及后几种,条件允许优先选NP0。其他电容的上述条件可以查各厂家手册得到;
4、耐压,电容容量会随两端电压增加而减小。选用要留80%裕量,如某处电压最高8V,则选用10V耐压以上产品。


取大于58.83uf、ESR小于32.59mΩ、RMS电流大于221.41mA、耐压在7.5V以上、精度20%,材质MLCC(X5R或X7R)电容器
| 名称 | 说明 |
|---|---|
| ΔIout | 输出电流变化量 |
| ΔVout | 输出电压变化量 |
| IoH | 负载瞬态电流高值 |
| IoL | 负载瞬态电流低值 |
| Δvoripple(C) | 输出电容纹波电压 |
| Icout(rms) | 输出电容纹波电流 |
| IIripple(ΔIL) | 输出端纹波电流 |
续流二极管计算D1
既然选用了同步转换器,为什么还要外加续流二极管?
在高频率开关中,两个MOS管结构会有一个同时导通短路的问题,因为低端MOS管导通直接接地。所以为了避免短路危险,芯片在设计时在一个MOS管完全开路时,另一个MOS管也会保持开路,两个MOS管都保持开路的时间叫做死区时间。死去时间会导致开关管变慢,虽然死区时间极短,所以再外加的续流二极管只承担死区时间的电流,提高开关效率,差不多再提升0.3-0.5%效率。
续流二极管选型主要参数
1、反向耐压值,防止击穿所取的安全电压;
2、最大整流电流,长时间工作时,允许流过二极管最大正向平均电流;
3、正向导通压降,管压降一般450mV-700mV之间,管压降越低功耗越低。

取D1选耐压大于6.5V,正向平均电流大于3.45A,低正向导通压降的肖特基二极管,其次是快恢复二极管
| 名称 | 说明 |
|---|---|
| D | 占空比 |
| Vf | 二极管正向导通压降 |
| r | 电流纹波率 |
| ΔIL | 输出端纹波电流 |
输入电容计算Ci
输入电容主要选型参数
和Co一致,但耐压可能要比输出电容高,具体根据系统输入电压计算。


选输入电容值大于21.43uf、RMS电流大于1450mA、耐压在34.5V以上,精度20%,材质MLCC(X5R或X7R)
| 名称 | 说明 |
|---|---|
| ESR | 电容串联等效电阻 |
自举电容Cboot

还有个Rboot,取值在0Ω-20Ω,能一定程度限制输出尖峰电压,但会影响系统效率,所以有利有弊,适当取舍。
根据MP2307芯片手册推荐0.01uf、10V以上 MLCC电容
软启动电容计算Css

取10nF,10V,MLCC电容,如果不需要软启动可以让SS引脚悬空。
| 名称 | 说明 |
|---|---|
| Iss | 芯片内部给SS脚供电的电流源 |
| Iinrush | 启动时的浪涌电流,设定为负载最大电流的5%-10% |
| Vref | 电压反馈阈值 |
反馈电阻计算R1、R2
电阻主要选型参数

1、精度,一般选1%,厂家命名规则中F为1%意思;
2、温度系数,单位PPM,定义阻值随温度上升或下降(负温度系数)偏移标称值百万分之一,如+50ppm/℃意思是,正温度系数的电阻,温度每上升1℃,阻值增加50/1000000=0.005%Ω=0.0005Ω,也就是10K±0.0005/℃,精度非常高。尽量找温度系数比较低的电阻。

3、额定功率, 加在电阻两端电压的最大功率值。功率一般会受到温度的影响,在其温度系数内的电阻值变化很小,但超过温度系数其功率开始逐线性减低,选择前考虑工作温度,必要时加散热措施。
4、最大耐压值,加在电阻两端的最高工作电压值。根据公式V=√(P×R)假如取1/8W功率,阻值10KΩ,其耐压在满功率情况为V=√0.125*10000=35V

在MP2307手册中推荐R1=44.2KΩ,R2=10KΩ
我们计算一遍,一般固定高端电阻R1=44.2KΩ

根据公式,Vout=5V,Vref=0.925V,低端电阻解得R2=10K
根据V=√(P×R),选用1/8W,耐压大于10V,精度1%,同等条件下去PPM更低的电阻。
环路补偿计算
MP2307为电流模式跨导型降压转换器,一般采用电流模式 II 型补偿电路,它提供一个零极点对,补偿电路相位裕量通过Rcomp调节,Ccomp抵消掉LC双极点。转换器交叉频率(一般为1/10Fsw)

Fhf=1/[2×π×(Rcomp×Chf)]≈10MHZ以上,超过了开关频率340KHZ,基本可以忽略不用Cp。
取Rcomp=17.7KΩ,Ccomp=6.8nF
每个厂家的补偿版本都不一样 ,还是要以选用的芯片手册为主。
| 名称 | 说明 |
|---|---|
| Gmea | 误差放大器跨导,即输入电流比输出电压的变化值,单位S(西)1A/V=1S |
| Gcs | 补偿引脚-电流感应跨导 |
| Vref | 电压反馈阈值 |
| Chf(Cp) | 输出电容总ESR零点补偿电容 |
原理图

最终原理图
PCB绘制
DCDC buckPCB布线(layout)有几点注意事项:
画之前,找几组布线合理的参考图

DCDC BUCK layout参考图1
1、先重点关注反馈环(FB脚),反馈线不要走肖特基二极管、电感、大电容下面,不要被大电流环路包围,必要时可在取样电阻(上端电阻)并100PF-10NF的电容,增加稳定性,但瞬态会受一些影响。
2、反馈线宁可细不要租,因为线越宽,天线效应越明显,影响环路稳定性,一般可用6-12mil线(英寸),可布置在地层,周边接地覆铜包围。
3、所有电容尽可能接近IC(芯片)。
4、电容如用贴片陶瓷电容MLCC,比如计算22uF,拆成两个10uF并联更好。输出电容如果用铝电解,千万记得用高频低阻的,不可以随便放个低频滤波电容。

DCDC BUCK layout参考图2
5、尽可能缩小大电流环路的包围面积(也就是结构紧凑些)。如果不方便,用覆铜的方式变成一条窄缝。
6、输入电容Cin的GND和输出电容Cout的GND保持1CM-2CM距离,否则输入端高频干扰可能通过Cout耦合进输出。
7、电感下方不要走线,引脚之间挖空,不要使用大面积的铜皮,电感两个贴片引脚不要靠太近,避免寄生电容将开关噪声引至输出电容。
8、电感节点走线至少20mil,条件允许可以铺铜,改善散热。控制线路如VCC、AGND(数字地)、SGND(模拟地)至少20mil,建议25mil。
9、如果用了半屏蔽/非屏蔽电感,输出电容要离远一些。
9、芯片底部有大面积裸露引脚,焊盘上要引入散热过孔分布,建议用0.3mm过孔,内孔用12mil外24mil。
10、输入输出电容周围增加过孔,使其良好接地。在一个厚度d=20mil线路板上,同向电流过孔(过孔在同一块铜皮上)的间距应大于过孔长度,即S1>d(20mil).反向电流过孔(过孔在不同的铜皮上)的间距应小于过孔长度,即S2
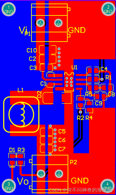
PCB顶层

PCB底层
参考资料:
立琦公司的《宽输入高压 Buck 转换器 RT6204 实战技巧手册》;
TI公司的《TPS54561 数据手册》;
MPS公司的《MP2307数据手册》;
《精通开关电源设计》by SanjayaManiktala;
《开关电源控制环路设计》by basso
以上为所有内容,如有错误请多指正,十分感谢。
本文来自互联网用户投稿,文章观点仅代表作者本人,不代表本站立场,不承担相关法律责任。如若转载,请注明出处。 如若内容造成侵权/违法违规/事实不符,请点击【内容举报】进行投诉反馈!
