Android主流三方库源码分析(二、深入理解Retrofit源码)
Retrofit总结:
Http网络请求框架的封装,App应用程序通过Retrofit请求网络,实际上是使用Retrofit接口层封装请求参数,之后由OkHttp完成后续的请求操作,
在服务器返回数据之后,OkHttp将原始的结果交给Retrofit,Retrofit根据用户的需求对结果进行解析。
Retrofit网络通信8个步骤:
1、创建Retrofit实例(构建者模式)
2、通过网络请求接口并为接口中的方法添加注解
3、通过 动态代理 生成 网络请求对象
4、通过 网络请求适配器 将 网络请求对象 进行平台适配
5、通过 网络请求执行器 发送网络请求(Call)
6、通过 数据转换器 解析数据
7、通过 回调执行器 切换线程(主子线程的切换)
8、用户在主线线程处理返回结果
baseUrl工作原理:将baseUrl地址转换成HttpUrl,目的是为了转换成适合OkHttp http请求类型的url。
GsonConverterFactory工作原理:创建一个GsonConverterFactory对象的Gson,关联Gson并添加到数据转换器工厂中
RxJavaCallAdapterFactory实现原理:实现Factory>注册CallAdapter>Factory.get>adapt方法。
ServiceMethod工作原理:根据返回值类型和方法中的注解来从网络请求适配器、数据转换器工厂分别获取到网络适配器和数据转换器,根据参数和注解获取到解析的参数,通过动态代理,把定义好的接口中方法、注解、内容转换成对象
OkHttpCall:是对Call的一个封装,包含了请求的参数ServiceMethod
使用到的设计模式:
1、构建者模式(比如Retrofit创建,将复杂对象复杂度分离)
2、工厂模式(比如CallAdapter.Factory这个类,通过集成它实现不同的CallAdapter,侧重生成不同的对象)
3、外观模式(比如Retrofit是外观类,对外提供接口,屏蔽了其他类的变化)

4、策略模式(比如CallAdapter侧重方法的实现)

5、适配器模式(比如RxJavaCallAdapterFactory将一个接口转化成客户端希望的接口)
6、动态代理模式(比如Retrofit.create,通过动态代理将接口的注解和参数转化成Retrofit中的OkHttpCall进行网络请求)
7、观察者模式(比如OkHttpCall被观察者,数据的回调Callback观察者)
一、基本使用流程
1、定义HTTP API,用于描述请求
public interface GitHubService {@GET("users/{user}/repos")Call> listRepos(@Path("user") String user);
}
复制代码
2、创建Retrofit并生成API的实现(注意:方法上面的注解表示请求的接口部分,返回类型是请求的返回值类型,方法的参数即是请求的参数)
// 1.Retrofit构建过程
Retrofit retrofit = new Retrofit.Builder()
.baseUrl("https://api.github.com/")
.build();// 2.创建网络请求接口类实例过程
GitHubService service = retrofit.create(GitHubService.class);
复制代码
3、调用API方法,生成Call,执行请求
// 3.生成并执行请求过程
Call> repos = service.listRepos("octocat");
repos.execute() or repos.enqueue()
复制代码
Retrofit的基本使用流程很简洁,但是简洁并不代表简单,Retrofit为了实现这种简洁的使用流程,内部使用了优秀的架构设计和大量的设计模式,在我分析过Retrofit最新版的源码和大量优秀的Retrofit源码分析文章后,我发现,要想真正理解Retrofit内部的核心源码流程和设计思想,首先,需要对这九大设计模式有一定的了解,如下:
1.Retrofit构建过程
建造者模式、工厂方法模式2.创建网络请求接口实例过程
外观模式、代理模式、单例模式、策略模式、装饰模式(建造者模式)3.生成并执行请求过程
适配器模式(代理模式、装饰模式)
复制代码
其次,需要对OKHttp源码有一定的了解,如果不了解的可以看看这篇Android主流三方库源码分析(一、深入理解OKHttp源码)。最后,让我们按以上流程去深入Retrofit源码内部,领悟它带给我们的设计之美。
二、Retrofit构建过程
1、Retrofit核心对象解析
首先Retrofit中有一个全局变量非常关键,在V2.5之前的版本,使用的是LinkedHashMap(),它是一个网络请求配置对象,是由网络请求接口中方法注解进行解析后得到的。
public final class Retrofit {// 网络请求配置对象,存储网络请求相关的配置,如网络请求的方法、数据转换器、网络请求适配器、网络请求工厂、基地址等private final Map> serviceMethodCache = new ConcurrentHashMap<>();
复制代码
Retrofit使用了建造者模式通过内部类Builder类建立一个Retrofit实例,如下:
public static final class Builder {// 平台类型对象(Platform -> Android)private final Platform platform;// 网络请求工厂,默认使用OkHttpCall(工厂方法模式)private @Nullable okhttp3.Call.Factory callFactory;// 网络请求的url地址private @Nullable HttpUrl baseUrl;// 数据转换器工厂的集合private final List converterFactories = new ArrayList<>();// 网络请求适配器工厂的集合,默认是ExecutorCallAdapterFactoryprivate final List callAdapterFactories = new ArrayList<>();// 回调方法执行器,在 Android 上默认是封装了 handler 的 MainThreadExecutor, 默认作用是:切换线程(子线程 -> 主线程)private @Nullable Executor callbackExecutor;// 一个开关,为true则会缓存创建的ServiceMethodprivate boolean validateEagerly;
复制代码
2、Builder内部构造
下面看看Builder内部构造做了什么。
public static final class Builder {...Builder(Platform platform) {this.platform = platform;}public Builder() {this(Platform.get());}...}class Platform {private static final Platform PLATFORM = findPlatform();static Platform get() {return PLATFORM;}private static Platform findPlatform() {try {// 使用JVM加载类的方式判断是否是Android平台Class.forName("android.os.Build");if (Build.VERSION.SDK_INT != 0) {return new Android();}} catch (ClassNotFoundException ignored) {}try {// 同时支持Java平台Class.forName("java.util.Optional");return new Java8();} catch (ClassNotFoundException ignored) {}return new Platform();}static class Android extends Platform {...@Override public Executor defaultCallbackExecutor() {//切换线程(子线程 -> 主线程)return new MainThreadExecutor();}// 创建默认的网络请求适配器工厂,如果是Android7.0或Java8上,则使// 用了并发包中的CompletableFuture保证了回调的同步// 在Retrofit中提供了四种CallAdapterFactory(策略模式):// ExecutorCallAdapterFactory(默认)、GuavaCallAdapterFactory、// va8CallAdapterFactory、RxJavaCallAdapterFactory@Override List extends CallAdapter.Factory> defaultCallAdapterFactories(@Nullable Executor callbackExecutor) {if (callbackExecutor == null) throw new AssertionError();ExecutorCallAdapterFactory executorFactory = new ExecutorCallAdapterFactory(callbackExecutor);return Build.VERSION.SDK_INT >= 24? asList(CompletableFutureCallAdapterFactory.INSTANCE, executorFactory): singletonList(executorFactory);}...@Override List extends Converter.Factory> defaultConverterFactories() {return Build.VERSION.SDK_INT >= 24? singletonList(OptionalConverterFactory.INSTANCE): Collections.emptyList();}...static class MainThreadExecutor implements Executor {// 获取Android 主线程的Handler private final Handler handler = new Handler(Looper.getMainLooper());@Override public void execute(Runnable r) {// 在UI线程对网络请求返回数据处理handler.post(r);}}
}复制代码
可以看到,在Builder内部构造时设置了默认Platform、callAdapterFactories和callbackExecutor。
3、添加baseUrl
很简单,就是将String类型的url转换为OkHttp的HttpUrl过程如下:
/*** Set the API base URL.** @see #baseUrl(HttpUrl)*/
public Builder baseUrl(String baseUrl) {checkNotNull(baseUrl, "baseUrl == null");return baseUrl(HttpUrl.get(baseUrl));
}public Builder baseUrl(HttpUrl baseUrl) {checkNotNull(baseUrl, "baseUrl == null");List pathSegments = baseUrl.pathSegments();if (!"".equals(pathSegments.get(pathSegments.size() - 1))) {throw new IllegalArgumentException("baseUrl must end in /: " + baseUrl);}this.baseUrl = baseUrl;return this;
}复制代码
4、添加GsonConverterFactory
首先,看到GsonConverterFactory.creat()的源码。
public final class GsonConverterFactory extends Converter.Factory {public static GsonConverterFactory create() {return create(new Gson());}public static GsonConverterFactory create(Gson gson) {if (gson == null) throw new NullPointerException("gson == null");return new GsonConverterFactory(gson);}private final Gson gson;// 创建了一个含有Gson对象实例的GsonConverterFactoryprivate GsonConverterFactory(Gson gson) {this.gson = gson;}
复制代码
然后,看看addConverterFactory()方法内部。
public Builder addConverterFactory(Converter.Factory factory) {converterFactories.add(checkNotNull(factory, "factory null"));return this;
}
复制代码
可知,这一步是将一个含有Gson对象实例的GsonConverterFactory放入到了数据转换器工厂converterFactories里。
5、build过程
public Retrofit build() {if (baseUrl == null) {throw new IllegalStateException("Base URL required.");}okhttp3.Call.Factory callFactory = this.callFactory;if (callFactory == null) {// 默认使用okhttpcallFactory = new OkHttpClient();}Executor callbackExecutor = this.callbackExecutor;if (callbackExecutor == null) {// Android默认的callbackExecutorcallbackExecutor = platform.defaultCallbackExecutor();}// Make a defensive copy of the adapters and add the defaultCall adapter.List callAdapterFactories = new ArrayList<>(this.callAdapterFactories);// 添加默认适配器工厂在集合尾部callAdapterFactories.addAll(platform.defaultCallAdapterFactorisca llbackExecutor));// Make a defensive copy of the converters.List converterFactories = new ArrayList<>(1 + this.converterFactories.size() + platform.defaultConverterFactoriesSize());// Add the built-in converter factory first. This prevents overriding its behavior but also// ensures correct behavior when using converters thatconsumeall types.converterFactories.add(new BuiltInConverters());converterFactories.addAll(this.converterFactories);converterFactories.addAll(platform.defaultConverterFactories();return new Retrofit(callFactory, baseUrl, unmodifiableList(converterFactories),unmodifiableList(callAdapterFactories), callbackExecutor, validateEagerly);}
复制代码
可以看到,最终我们在Builder类中看到的6大核心对象都已经配置到Retrofit对象中了。
三、创建网络请求接口实例过程
retrofit.create()使用了外观模式和代理模式创建了网络请求的接口实例,我们分析下create方法。
public T create(final Class service) {Utils.validateServiceInterface(service);if (validateEagerly) {// 判断是否需要提前缓存ServiceMethod对象eagerlyValidateMethods(service);}// 使用动态代理拿到请求接口所有注解配置后,创建网络请求接口实例return (T) Proxy.newProxyInstance(service.getClassLoader(), new Class>[] { service },new InvocationHandler() {private final Platform platform = Platform.get();private final Object[] emptyArgs = new Object[0];@Override public Object invoke(Object proxy, Method method, @Nullable Object[] args)throws Throwable {// If the method is a method from Object then defer to normal invocation.if (method.getDeclaringClass() == Object.class) {return method.invoke(this, args);}if (platform.isDefaultMethod(method)) {return platform.invokeDefaultMethod(method, service, proxy, args);}return loadServiceMethod(method).invoke(args != null ? args : emptyArgs);}});}private void eagerlyValidateMethods(Class> service) {Platform platform = Platform.get();for (Method method : service.getDeclaredMethods()) {if (!platform.isDefaultMethod(method)) {loadServiceMethod(method);}}
}
复制代码
继续看看loadServiceMethod的内部流程
ServiceMethod> loadServiceMethod(Method method) {ServiceMethod> result = serviceMethodCache.get(method);if (result != null) return result;synchronized (serviceMethodCache) {result = serviceMethodCache.get(method);if (result == null) {// 解析注解配置得到了ServiceMethodresult = ServiceMethod.parseAnnotations(this, method);// 可以看到,最终加入到ConcurrentHashMap缓存中serviceMethodCache.put(method, result);}}return result;
}abstract class ServiceMethod {static ServiceMethod parseAnnotations(Retrofit retrofit, Method method) {// 通过RequestFactory解析注解配置(工厂模式、内部使用了建造者模式)RequestFactory requestFactory = RequestFactory.parseAnnotations(retrofit, method);Type returnType = method.getGenericReturnType();if (Utils.hasUnresolvableType(returnType)) {throw methodError(method,"Method return type must not include a type variable or wildcard: %s", returnType);}if (returnType == void.class) {throw methodError(method, "Service methods cannot return void.");}// 最终是通过HttpServiceMethod构建的请求方法return HttpServiceMethod.parseAnnotations(retrofit, method, requestFactory);}abstract T invoke(Object[] args);
}
复制代码
以下为请求构造核心流程
根据RequestFactory#Builder构造方法和parseAnnotations方法的源码,可知的它的作用就是用来解析注解配置的。
Builder(Retrofit retrofit, Method method) {this.retrofit = retrofit;this.method = method;// 获取网络请求接口方法里的注释this.methodAnnotations = method.getAnnotations();// 获取网络请求接口方法里的参数类型 this.parameterTypes = method.getGenericParameterTypes();// 获取网络请求接口方法里的注解内容 this.parameterAnnotationsArray = method.getParameterAnnotations();
}
复制代码
接着看HttpServiceMethod.parseAnnotations()的内部流程。
static HttpServiceMethod parseAnnotations(Retrofit retrofit, Method method, RequestFactory requestFactory) {//1.根据网络请求接口方法的返回值和注解类型,// 从Retrofit对象中获取对应的网络请求适配器CallAdapter callAdapter = createCallAdapter(retrofit,method);// 得到响应类型Type responseType = callAdapter.responseType();...//2.根据网络请求接口方法的返回值和注解类型从Retrofit对象中获取对应的数据转换器 ConverterresponseConverter =createResponseConverter(retrofit,method, responseType);okhttp3.Call.Factory callFactory = retrofit.callFactory;return newHttpServiceMethod<>(requestFactory, callFactory, callAdapter,responseConverter);
}
复制代码
1.createCallAdapter(retrofit, method)
private static CallAdapter createCallAdapter(Retrofit retrofit, Method method) {// 获取网络请求接口里方法的返回值类型Type returnType = method.getGenericReturnType();// 获取网络请求接口接口里的注解Annotation[] annotations = method.getAnnotations();try {//noinspection uncheckedreturn (CallAdapter) retrofit.callAdapter(returnType, annotations);} catch (RuntimeException e) { // Wide exception range because factories are user code.throw methodError(method, e, "Unable to create call adapter for %s", returnType);}
}public CallAdapter, ?> callAdapter(Type returnType, Annotation[] annotations) {return nextCallAdapter(null, returnType, annotations);
}public CallAdapter, ?> nextCallAdapter(@Nullable CallAdapter.Factory skipPast, Type returnType,Annotation[] annotations) {...int start = callAdapterFactories.indexOf(skipPast) + 1;// 遍历 CallAdapter.Factory 集合寻找合适的工厂for (int i = start, count = callAdapterFactories.size(); i adapter = callAdapterFactories.get(i).get(returnType, annotations, this);if (adapter != null) {return adapter;}}
}复制代码
2.createResponseConverter(Retrofit retrofit, Method method, Type responseType)
private static Converter createResponseConverter(Retrofit retrofit, Method method, Type responseType) {Annotation[] annotations = method.getAnnotations();try {return retrofit.responseBodyConverter(responseType,annotations);} catch (RuntimeException e) { // Wide exception range because factories are user code.throw methodError(method, e, "Unable to create converter for%s", responseType);}
}public Converter responseBodyConverter(Type type, Annotation[] annotations) {return nextResponseBodyConverter(null, type, annotations);
}public Converter nextResponseBodyConverter(@Nullable Converter.Factory skipPast, Type type, Annotation[] annotations) {
...int start = converterFactories.indexOf(skipPast) + 1;
// 遍历 Converter.Factory 集合并寻找合适的工厂, 这里是GsonResponseBodyConverter
for (int i = start, count = converterFactories.size(); i < count; i++) {Converter converter =converterFactories.get(i).responseBodyConverter(type, annotations, this);if (converter != null) {//noinspection uncheckedreturn (Converter) converter;}
}
复制代码
最终,执行HttpServiceMethod的invoke方法
@Override ReturnT invoke(Object[] args) {return callAdapter.adapt(new OkHttpCall<>(requestFactory, args, callFactory, responseConverter));
}
复制代码
最终在adapt中创建了一个ExecutorCallbackCall对象,它是一个装饰者,而在它内部真正去执行网络请求的还是OkHttpCall。
四、创建网络请求接口类实例并执行请求过程

1、service.listRepos()
1、Call> repos = service.listRepos("octocat");
复制代码
service对象是动态代理对象Proxy.newProxyInstance(),当调用getCall()时会被 它拦截,然后调用自身的InvocationHandler#invoke(),得到最终的Call对象。
2、同步执行流程 repos.execute()
@Override public Response execute() throws IOException {okhttp3.Call call;synchronized (this) {if (executed) throw new IllegalStateException("Already executed.");executed = true;if (creationFailure != null) {if (creationFailure instanceof IOException) {throw (IOException) creationFailure;} else if (creationFailure instanceof RuntimeException) {throw (RuntimeException) creationFailure;} else {throw (Error) creationFailure;}}call = rawCall;if (call == null) {try {// 创建一个OkHttp的Request对象请求call = rawCall = createRawCall();} catch (IOException | RuntimeException | Error e) {throwIfFatal(e); // Do not assign a fatal error to creationFailure.creationFailure = e;throw e;}}}if (canceled) {call.cancel();}// 调用OkHttpCall的execute()发送网络请求(同步),// 并解析网络请求返回的数据return parseResponse(call.execute());
}private okhttp3.Call createRawCall() throws IOException {// 创建 一个okhttp3.Requestokhttp3.Call call =callFactory.newCall(requestFactory.create(args));if (call == null) {throw new NullPointerException("Call.Factory returned null.");}return call;
}Response parseResponse(okhttp3.Response rawResponse) throws IOException {ResponseBody rawBody = rawResponse.body(); // Remove the body's source (the only stateful object) so we can pass the response along.rawResponse = rawResponse.newBuilder().body(new NoContentResponseBody(rawBody.contentType(), rawBody.contentLength())).build(); // 根据响应返回的状态码进行处理 int code = rawResponse.code();if (code < 200 || code >= 300) {try {// Buffer the entire body to avoid future I/O.ResponseBody bufferedBody = Utils.buffer(rawBody);return Response.error(bufferedBody, rawResponse);} finally {rawBody.close();}} if (code == 204 || code == 205) {rawBody.close();return Response.success(null, rawResponse);} ExceptionCatchingResponseBody catchingBody = new ExceptionCatchingResponseBody(rawBody);try {// 将响应体转为Java对象T body = responseConverter.convert(catchingBody);return Response.success(body, rawResponse);} catch (RuntimeException e) {// If the underlying source threw an exception, propagate that rather than indicating it was// a runtime exception.catchingBody.throwIfCaught();throw e;}
}
复制代码
3、异步请求流程 reponse.enqueque
@Override
public void enqueue(final Callback callback) {// 使用静态代理 delegate进行异步请求 delegate.enqueue(new Callback() {@Override public void onResponse(Call call, finalResponseresponse) {// 线程切换,在主线程显示结果callbackExecutor.execute(new Runnable() {@Override public void run() {if (delegate.isCanceled()) {callback.onFailure(ExecutorCallbackCall.this, newIOException("Canceled"));} else {callback.onResponse(ExecutorCallbackCall.this,respons);}}});}@Override public void onFailure(Call call, final Throwable t) {callbackExecutor.execute(new Runnable() {@Override public void run() {callback.onFailure(ExecutorCallbackCall.this, t);}});}});
}
复制代码
看看 delegate.enqueue 内部流程。
@Override
public void enqueue(final Callback callback) {okhttp3.Call call;Throwable failure;synchronized (this) {if (executed) throw new IllegalStateException("Already executed.");executed = true;call = rawCall;failure = creationFailure;if (call == null && failure == null) {try {// 创建OkHttp的Request对象,再封装成OkHttp.call// 方法同发送同步请求,此处上面已分析call = rawCall = createRawCall(); } catch (Throwable t) {failure = creationFailure = t;}}@Override public void enqueue(final Callback callback) {checkNotNull(callback, "callback == null");okhttp3.Call call;Throwable failure;...call.enqueue(new okhttp3.Callback() {@Override public void onResponse(okhttp3.Call call, okhttp3.Response rawResponse) {Response response;try {// 此处上面已分析response = parseResponse(rawResponse);} catch (Throwable e) {throwIfFatal(e);callFailure(e);return;}try {callback.onResponse(OkHttpCall.this, response);} catch (Throwable t) {t.printStackTrace();}}@Override public void onFailure(okhttp3.Call call, IOException e) {callFailure(e);}private void callFailure(Throwable e) {try {callback.onFailure(OkHttpCall.this, e);} catch (Throwable t) {t.printStackTrace();}}});
}
复制代码
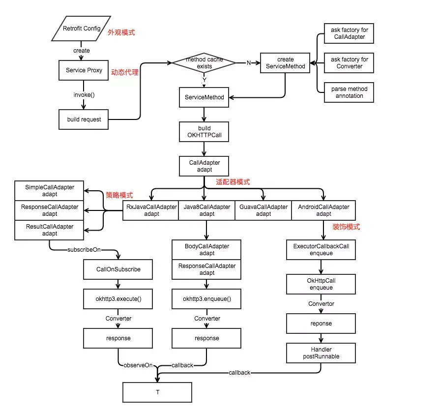
如果你看到这里的话,恭喜你,你已经对Retrofit已经有一个比较深入的了解了,但是,笔者还是要建议大家自己主动配合着Retrofit最新版的源码一步步去彻底地认识它,只有这样,你才能看到它真实的内心,最后附上一张Stay的Retrofit源码流程图,要注意的是,这是V2.5之前版本的流程,但是,在看完上面的源码分析后,我们知道,主体流程是没有变化的。

五、总结
从本质上来说,Retrofit虽然只是一个RESTful 的HTTP 网络请求框架的封装库。但是,它内部通过 大量的设计模式 封装了 OkHttp,让使用者感到它非常简洁、易懂。它内部主要是用动态代理的方式,动态将网络请求接口的注解解析成HTTP请求,最后执行请求的过程。好了,至此,我们的Android主流三方库源码分析的网络库分析部分已经完毕。
转载:https://juejin.cn/post/6844903972071981064
本文来自互联网用户投稿,文章观点仅代表作者本人,不代表本站立场,不承担相关法律责任。如若转载,请注明出处。 如若内容造成侵权/违法违规/事实不符,请点击【内容举报】进行投诉反馈!
