数据结构图论入门
图论基本知识
图(Graph)可以简单表示为二元组G=
- 1.有向图:E中的每一条边都具有方向的图。

- 2.无向图:E中每一条边不带方向,称为无向图。

- 3.混合图:E中一些边不带方向,另一些边带有方向。

- 4.多重图:含有平行边或自环的图。(有向图、无向图和混合图都属于简单图)

- 5.边的表示方法
- 无向图的边叫无向边,用无序偶表示, ( v i , v j ) (v_i,v_j) (vi,vj)表示 i i i结点与 j j j结点之间的边,因为没有方向,所以 ( v i , v j ) ⇔ ( v j , v i ) (v_i,v_j)\Leftrightarrow(v_j,v_i) (vi,vj)⇔(vj,vi)
- 有向图的边叫有向边,用有序偶表示, < v i , v j > <v_i,v_j> <vi,vj>表示从 i i i指向 j j j的边或弧, v i v_i vi称为始点, v j v_j vj称为终端点, ( v i , v j ) ⇎ ( v j , v i ) (v_i,v_j)\nLeftrightarrow(v_j,v_i) (vi,vj)⇎(vj,vi),称 v i v_i vi邻接至 v j v_j vj, v j v_j vj邻接自 v i v_i vi
- 5.顶点的度
- 无向图:无向图的度为与该顶点相关联的边的数目,各顶点的度数和等于边的数目的两倍。定义图中顶点数目为图的阶,若一个无向图中,每个顶点的度均为 n − 1 n-1 n−1,称该图为 n n n阶无向完全图,其边的总数为 C n 2 = n ( n − 1 ) 2 C_n^2=\frac {n(n-1)}{2} Cn2=2n(n−1)。
- 有向图:有向图的度分入度和出度,入度指终端点指向该点的弧的数目,出度指以该点为始点的弧的数目。若 n n n阶有向图每个顶点的入度等于出度等于 n − 1 n-1 n−1,称该图为有向完全图,其弧的数目为 n ( n − 1 ) n(n-1) n(n−1)。
- 6.图的连通性
- 无向图:若从顶点 v i v_i vi到顶点 v j v_j vj有路径,则称 v i v_i vi和 v j v_j vj是连通的。若该图中任意两个顶点都是连通的,则称该图是连通图。
- 有向图:在有向图中,略去所有边的方向形成的无向图如果是连通图,则该有向图是弱连通图,若在方向约束下,有向图中任意两个顶点互相可达,则称该有向图为强连通图。注:图的强弱连通只针对有向图。弱连通图可以理解为该图只是在表面上看起来有些“线”将顶点都连接了起来,但是由于有方向,该图并不能实现任意两个点互相可达。
- 连通分量:无向图中,顶点之间的连通关系是一个等价关系,该等价关系将顶点集合划分的等价类成为连通分支即连通分量,这些等价类的数目称为连通分支数。可以这样理解,同一个连通分支中的所有顶点可以互相到达,任意两个连通分支中的两个顶点不能互相到达。
- 7.生成树
- 生成树:一个 n n n阶连通图的生成树是一个极小连通子图(包含最少的边的连通图),生成树包含 n n n个顶点, n − 1 n-1 n−1条边,显然,一个连通图的生成树可能不唯一,其中所有边权值和最小的生成树称为最小生成树。在生成树中添加任意一条边,必然形成回路。
- 最小生成树求解算法:Prim算法、Kluskal算法
- 8.图的存储结构
邻接矩阵
邻接矩阵:用一个矩阵存储顶点之间是否直接有边相连,对于n阶图,设n阶方阵 a i j a_{ij} aij为该图的邻接矩阵,则
a i j = { 1 , v i 邻 接 至 v j 0 , v i 不 邻 接 v j a_{ij}=\left\{ \begin{aligned} 1 ,v_i邻接至v_j \\ 0 ,v_i不邻接v_j \end{aligned} \right. aij={1,vi邻接至vj0,vi不邻接vj
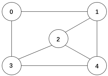
例如如下无向图

邻接矩阵为
A = [ 0 1 0 1 0 1 0 1 0 1 0 1 0 1 1 1 0 1 0 0 0 1 1 0 0 ] A= \left[ \begin{matrix} 0&1&0&1&0 \\ 1&0&1&0&1 \\ 0&1&0&1&1 \\ 1&0&1&0&0\\ 0&1&1&0&0 \end{matrix} \right] A=⎣⎢⎢⎢⎢⎡0101010101010111010001100⎦⎥⎥⎥⎥⎤
邻接矩阵代码实现
#define MAX //最大顶点数
typedef struct
{int n;//n为实际顶点数ElemTp a[MAX][MAX];//邻接矩阵//这里的ElemTp为可选数据类型,若只是简单图,即没有边权值//则a[i][j]=1表示i和j之间有边存在,为0表示无边存在//其他图的邻接矩阵元素可以存储i到j的边权值,等
}Graph;
邻接表
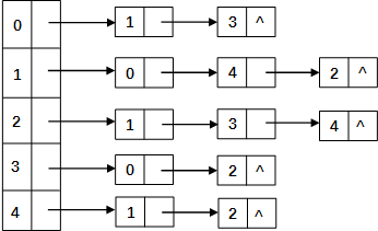
使用链表对邻接矩阵进行改进,每个顶点只保存所有直接与它相连的顶点,所有这些顶点通过链表来动态保存。那么对于 n n n阶无向图,需要 n n n个头结点,每个结点后链接直接与其相连的顶点。例如图:

(1)首先可以看到,与0结点直接相连的有1,3,那么把1,3号结点插入到0结点的头结点后面去(1,3的顺序是任意的,后面所有表结点皆是,表结点之间的链接不表示任何关系,只关心该结点链接在哪个头结点之后)
(2)然后按此方法可以发现1后面有0,2,4;2后面有1,3,4;3后面有0,2;4后面有1,2;建立邻接表如下所示

邻接表代码实现
//头结点
typedef struct
{//顶点数据(可选)ElemTp data;InfoTp info;//顶点信息,可选int i;//顶点下标ArcNode *firstarc;//第一邻接的表结点
}HNode;//表结点
typedef struct node
{double w;//边或弧的权重,可选InfoTp info;//边或弧的信息,可选int j;//邻接点的下标struct node *nextarc;//下一表结点
}ArcNode;
本文来自互联网用户投稿,文章观点仅代表作者本人,不代表本站立场,不承担相关法律责任。如若转载,请注明出处。 如若内容造成侵权/违法违规/事实不符,请点击【内容举报】进行投诉反馈!
