JAVA生产环境性能监控与调优看这一篇就够了

JVM的参数类型
标准参数(各版本中保持稳定)
-help
-server -client
-version -showversion
-cp -classpath
X 参数(非标准化参数)
-Xint:解释执行
-Xcomp:第一次使用就编译成本地代码
-Xmixed:混合模式,JVM 自己决定是否编译成本地代码
示例:
java -version(默认是混合模式)
Java HotSpot(TM) 64-Bit Server VM (build 25.40-b25, mixed mode)
java -Xint -version
Java HotSpot(TM) 64-Bit Server VM (build 25.40-b25, interpreted mode)
XX 参数(非标准化参数)
主要用于 JVM调优和 debug
- Boolean类型
格式:-XX:[+-]表示启用或禁用 name 属性
如:-XX:+UseConcMarkSweepGC
-XX:+UseG1GC
- 非Boolean类型
格式:-XX:=表示 name 属性的值是 value
如:-XX:MaxGCPauseMillis=500
-xx:GCTimeRatio=19
-Xmx -Xms属于 XX 参数
-Xms 等价于-XX:InitialHeapSize
-Xmx 等价于-XX:MaxHeapSize
-xss 等价于-XX:ThreadStackSize
查看
jinfo -flag MaxHeapSize
-XX:+PrintFlagsInitial
-XX:+PrintFlagsFinal
-XX:+UnlockExperimentalVMOptions 解锁实验参数
-XX:+UnlockDiagnosticVMOptions 解锁诊断参数
-XX:+PrintCommandLineFlags 打印命令行参数
输出结果中=表示默认值,:=表示被用户或 JVM 修改后的值
示例:java -XX:+PrintFlagsFinal -version
补充:测试中需要用到 Tomcat,CentOS 7安装示例如下
sudo yum -y install java-1.8.0-openjdk*
wget http://mirror.bit.edu.cn/apache/tomcat/tomcat-8/v8.5.32/bin/apache-tomcat-8.5.32.tar.gz
tar -zxvf apache-tomcat-8.5.32.tar.gz
mv apache-tomcat-8.5.32 tomcat
cd tomcat/bin/
sh startup.sh
pid 可通过类似 ps -ef|grep tomcat或 jps来进行查看
jps
详情参考 jps官方文档
-l
jinfo
jinfo -flag MaxHeapSize
jinfo -flags
jstat
详情参考 jstat 官方文档

jstat 使用示例
类加载
# 以下1000表每隔1000ms 即1秒,共输出10次
jstat -class 1000 10
垃圾收集
-gc, -gcutil, -gccause, -gcnew, -gcold
jstat -gc 1000 10
以下大小的单位均为 KB
S0C, S1C, S0U, S1U: S0和 S1的总量和使用量
EC, EU: Eden区总量与使用量
OC, OU: Old区总量与使用量
MC, MU: Metacspace区(jdk1.8前为 PermGen)总量与使用量
CCSC, CCSU: 压缩类区总量与使用量
YGC, YGCT: YoungGC 的次数与时间
FGC, FGCT: FullGC 的次数与时间
GCT: 总的 GC 时间
JIT 编译
-compiler, -printcompilation
jmap+MAT
详情参考jmap 官方文档
内存溢出演示:
https://start.spring.io/生成初始代码
最终代码:monitor_tuning
为快速产生内存溢出,右击 Run As>Run Configurations, Arguments 标签VM arguments 中填入
-Xmx32M -Xms32M
访问 http://localhost:8080/heap
Exception in thread "http-nio-8080-exec-2" Exception in thread "http-nio-8080-exec-1" java.lang.OutOfMemoryError: Java heap space
java.lang.OutOfMemoryError: Java heap space
-XX:MetaspaceSize=32M -XX:MaxMetaspaceSize=32M(同时在 pom.xml 中加入 asm 的依赖)
访问 http://localhost:8080/nonheap
Exception in thread "main" java.lang.OutOfMemoryError: Metaspace
Exception in thread "ContainerBackgroundProcessor[StandardEngine[Tomcat]]" java.lang.OutOfMemoryError: Metaspace
内存溢出自动导出
-XX:+HeapDumpOnOutOfMemoryError
-XX:HeapDumpPath=./
右击 Run As>Run Configurations, Arguments 标签VM arguments 中填入
-Xmx32M -Xms32M -XX:+HeapDumpOnOutOfMemoryError -XX:HeapDumpPath=./
可以看到自动在当前目录中生成了一个java_pid660.hprof文件
java.lang.OutOfMemoryError: GC overhead limit exceeded
Dumping heap to ./java_pid660.hprof ...
另一种导出溢出也更推荐的方式是jmap
option: -heap, -clstats, -dump:
jmap -dump:format=b,file=heap.hprof

jmap 导出溢出文件
MAT下载地址:Eclipse Memory Analyzer Open Source Project | The Eclipse Foundation
找开上述导出的内存溢出文件即可进行分析,如下图的溢出源头分析:

jstack
详情参考 jstack 官方文档
jstack
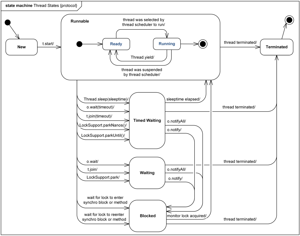
可查看其中包含java.lang.Thread.State: WAITING (parking),JAVA 线程包含的状态有:
NEW:线程尚未启动
RUNNABLE:线程正在 JVM 中执行
BLOCKED:线程在等待监控锁(monitor lock)
WAITING:线程在等待另一个线程进行特定操作(时间不确定)
TIMED_WAITING:线程等待另一个线程进行限时操作
TERMINATED:线程已退出

image
monitor_tuning中新增CpuController.java
mvn clean package -Dmaven.test.skip
mvn 打包提速参考 CSDN
此时会生成一个monitor_tuning-0.0.1-SNAPSHOT.jar的 jar包,为避免本地的 CPU 消耗过多导致死机,建议上传上传到虚拟机进行测试
nohup java -jar monitor_tuning-0.0.1-SNAPSHOT.jar &
访问 http://xx.xx.xx.xx:12345/loop(端口12345在application.properties文件中定义)
top -p
本文来自互联网用户投稿,文章观点仅代表作者本人,不代表本站立场,不承担相关法律责任。如若转载,请注明出处。 如若内容造成侵权/违法违规/事实不符,请点击【内容举报】进行投诉反馈!
