jts-core 使用说明(二)
jts-core 使用说明
示例代码库
JTS源码底层使用说明,通过一下章节介绍说明
层次结构
org.locationtech.jts:
algorithm- 算法包jts-io-common- I/O classes for open spatial formatsgeom- geom基础包geom.prep- 对适当准备的几何图形执行优化的几何操作类edgegraph- 边与图index- 空间索引IO- 各类外部格式输入输出工具包,GML、KML、WKB、WKT等
各包使用说明
1.org.locationtech.jts.geom 基础包
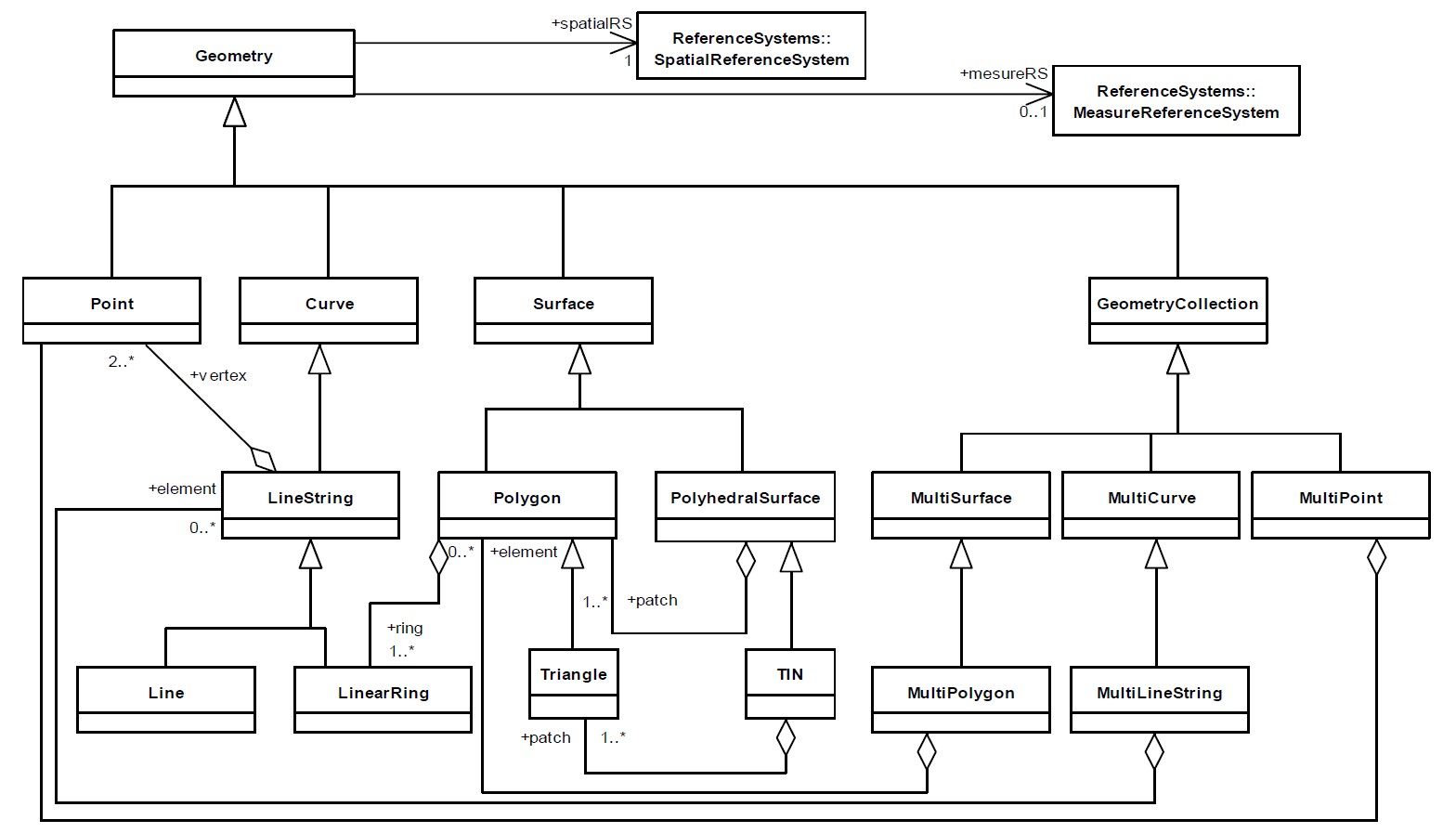
geom几何建模参考OGC SFS标准进行java模型建立;
SFS 中定义的几何对象模型:图中显示的是SFS中几何对象的关系结构,简单要素中的几何对象主要就是定义了点、线、面和多点、多线、多面

另外,几何对象还涉及一系列的操作:

1.1 说明
1.1.1 提供几何接口与几何操作相关类
Coordinate使用说明
CoordinateArrays使用说明
Geometry与其子类等使用说明
Envelope使用说明
IntersectionMatrix说明
PrecisionModel精度说明
PreparedGeometry使用说明
1.1.2 操作工厂类
GeometryFactory使用说明
Coordinate工厂使用说明
2.org.locationtech.jts.geom.util 几何相关工具包
AffineTransformation仿射变换理论基础
AffineTransformation仿射说明
3.org.locationtech.jts.edgegraph 边与图
EdgeGraph使用说明
4.org.locationtech.jts.index 空间索引算法
SpatialIndex使用说明
5.org.locationtech.jts.io 格式输入输出工具包
WKT格式输入输出使用说明
WKB格式输入输出使用说明
本文来自互联网用户投稿,文章观点仅代表作者本人,不代表本站立场,不承担相关法律责任。如若转载,请注明出处。 如若内容造成侵权/违法违规/事实不符,请点击【内容举报】进行投诉反馈!
