【VORON/klipper】如何使用TMC2209以及使用无传感器归零功能 (一) 硬件介绍与连接
TMC2209介绍
TMC2209是TRIAMINIC推出的步进电机驱动模块。TMC2209 模块采用独有的 TRIAMINIC 技术,使驱动模块静音且高精度。此步进电机模块内嵌 12.5 MHz 的内部振荡器、用于串行数据传输的 UART,并提供高分辨率步进,全分辨率高达 1/256 步进,以实现平滑度。这些步骤可以配置为 9 种不同的微步分辨率设置。该设备功耗低、性价比高且可靠。
TRIAMINIC官网
TMC2209数据手册
TMC2209硬件手册
TMC2209 特别适用于机器人、3D 打印和自动化项目。
TMC2209 步进电机驱动器引脚分配
下图显示了 TMC2209 步进电机驱动器模块的引脚排列:

引脚配置
阅读官方硬件手册,我们能得出该芯片组共有 28 个管脚,其中只有 18 个管脚延伸到模块上。

表格中扩展引脚的引脚配置对应信息如下所述:
| 引脚名称 | 功能 |
|---|---|
| VM | 电机电源引脚 |
| GND | 接地引脚 |
| M2B | 电机线圈 2 针 |
| M2A | 电机线圈 2 针 |
| M1B | 电机线圈 1 针 |
| M1A | 电机线圈 1 针 |
| VIO | 逻辑电源引脚 |
| DIR | 电机方向输入引脚 |
| STEP | 电机步进信号输入引脚 |
| PDN_UART | 掉电控制或UART引脚(GND=0, VIO=off) |
| SPREAD | 斩波模式选择引脚 如果为高电平,则选择 SpreadCycle,反之亦然选择 Stealthchop。 |
| MS2 | 微步配置引脚 |
| MS1 | 微步配置引脚 调整微步分辨率。 |
| EN | 输出使能引脚(GND=0, VIO=off) |
| DIAG | 输出诊断引脚(VIO=错误) |
| VREF | 参考电压引脚 |
| INDEX | 输出索引引脚(每四个引脚一个脉冲) |
需要注意的是DIR引脚、STEP引脚、EN引脚、DIAG引脚,配置代码中基本上只需要配置这四个引脚。
TMC2209 步进器规格
工作电压:4.75 伏 - 28 伏
最大内部时钟频率:12.5 MHz
每相最大电流:2 A
峰值输出电流:2.8 A
该模块专为两相步进电机设计。
它集成了一个可调节的 STEP/DIR 接口,可以在 8、16、32 和 64 种设置中进行配置。
单线 UART 用于与微控制器单元通信。
内置脉冲发生器,使设备在单机模式下独立工作。此外,用于能量调节目的的电源待机模式。
对于可靠性和保护,引入了保护和诊断属性。
TMC2209 TRIAMINIC 技术
TRIAMINIC 开发了一些专利代码,使设备市场能够胜任其他模块。
- StealthChop2™ 用于电机静音运动和听不见的静止的高精度和无噪音代码。它允许比 StealthChop™ 更快的加速和减速,并将其升级到低静止电流。
- SpreadCycle™ 代码通过逐周期电流控制获得最高动态运动。
- MicroPlyer™ 微步插值器用于获得完整的 256 微步平滑度,分辨率较低,效率最高。
- StallGuard4™ 这种无传感器功能会在电机达到其机械停止位置时通知电机过载。
- CoolStep™ 为了提高效率并减少 2 相步进器和驱动器的加热,将使用 StallGuard 测量。
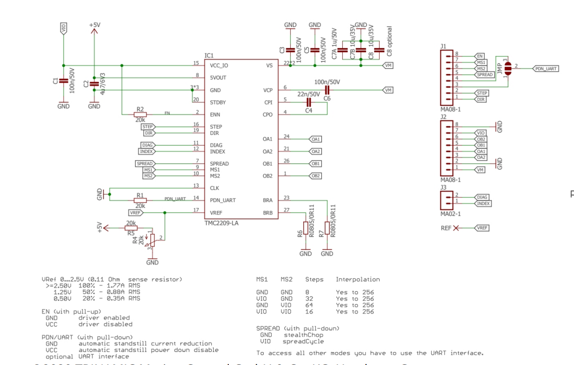
TMC2209 内部电路图

TMC2209 步进电机驱动器模块的工作方式与 A4988 相同。不同之处在于它使用 Stealthchop2、StallGuard 等技术在步进电机中实现无噪音且高效的动态运动。该模块通过连接到 MCU 电源引脚的 VIO 和 GND 引脚供电,电压范围通常为 3 伏至 5 伏。为满足电机的供电要求,VMOT 引脚与 4.75 – 28 V 之间的电源电压相连。
4 个输出电机引脚将连接到 2 相步进电机的线圈。EN、STEP 和 DIR 引脚也已连接。EN 用于启用电机输出,而 STEP 配置电机步进。DIR 负责电机的顺时针或逆时针方向,具体取决于其状态。TMC2209 步进驱动器模块能够以 9 种不同的方式设置其步进分辨率。它是通过设置 MS1 和 MS2 引脚的逻辑电平来获得的。进行所需的测量。
TMC2209 与微控制器接线图

本教程记录了应用TMC2209所需要的一些基础知识,例如引脚排列、原理图、特性、规格、接口等,后续篇章会具体写具体应用中的代码编写,硬件连接等注意事项和所遇到的一些问题的解决方法。
本文来自互联网用户投稿,文章观点仅代表作者本人,不代表本站立场,不承担相关法律责任。如若转载,请注明出处。 如若内容造成侵权/违法违规/事实不符,请点击【内容举报】进行投诉反馈!
