SDL入门操练
概述
本文使用SDL作为图形库,实现了在一个界面上, 隔一会就出来一个方块,算是学习SDL图形库的入门, 为了方便, 使用了Qt IDE, 而不是在Linux上构建。对于新手来说,对各个函数的名称, 参数, 作用, 返回值都不熟悉, 借用IDE能显著降低入门难度, 就不要逞能直接在vim里写项目了。
项目实现
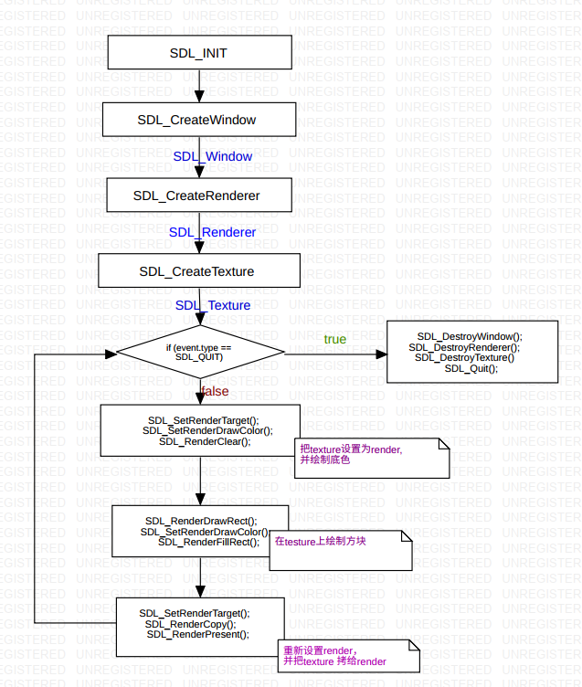
逻辑流程

重要控制原语
PS:鉴于其他的函数看名字就知道是啥玩意, 在这里就不赘述,只把不太明显的讲解一下, 大家自己手动敲一遍, 就什么都明白了。
SDL_SetRenderTarget把一个纹理设置为渲染目标。接下来的所有对render的操作其实都是操作了纹理。
/*** \brief Set a texture as the current rendering target.** \param renderer The renderer.* \param texture The targeted texture, which must be created with the SDL_TEXTUREACCESS_TARGET flag, or NULL for the default render target** \return 0 on success, or -1 on error** \sa SDL_GetRenderTarget()*/
extern DECLSPEC int SDLCALL SDL_SetRenderTarget(SDL_Renderer *renderer,SDL_Texture *texture);
SDL_SetRenderDrawColor这里是以RGB的形式, 定义了一种颜色, 此颜色将被用来在render上画各种图形
/*** \brief Set the color used for drawing operations (Rect, Line and Clear).** \param renderer The renderer for which drawing color should be set.* \param r The red value used to draw on the rendering target.* \param g The green value used to draw on the rendering target.* \param b The blue value used to draw on the rendering target.* \param a The alpha value used to draw on the rendering target, usually* ::SDL_ALPHA_OPAQUE (255).** \return 0 on success, or -1 on error*/
extern DECLSPEC int SDLCALL SDL_SetRenderDrawColor(SDL_Renderer * renderer,Uint8 r, Uint8 g, Uint8 b,Uint8 a);
SDL_RenderClear用预设的颜色, 清空render: 说是清空, 其实就是用上一步预设的颜色把整个render都糊上。 这里的clear有很强的迷惑性, 从源码看, 就是把renderer结构体里的r、g、b、a参数, 赋值到了一个SDL_RenderCommand 中相应的变量中,然后就是一系列的回调函数了, 再次要感叹一下SDL的团队了, 把C语言函数指针用的炉火纯青。
/*** \brief Clear the current rendering target with the drawing color** This function clears the entire rendering target, ignoring the viewport and* the clip rectangle.** \return 0 on success, or -1 on error*/
extern DECLSPEC int SDLCALL SDL_RenderClear(SDL_Renderer * renderer);
SDL_RenderDrawRect在render上画一个矩形, 大家有心里有数, 这里的render 究竟是真的render还是texture冒充的
/*** \brief Draw a rectangle on the current rendering target.** \param renderer The renderer which should draw a rectangle.* \param rect A pointer to the destination rectangle, or NULL to outline the entire rendering target.** \return 0 on success, or -1 on error*/
extern DECLSPEC int SDLCALL SDL_RenderDrawRect(SDL_Renderer * renderer,const SDL_Rect * rect);
SDL_RenderFillRect使用预设的颜色, 填充当前render上的一个矩形
/*** \brief Fill a rectangle on the current rendering target with the drawing color.** \param renderer The renderer which should fill a rectangle.* \param rect A pointer to the destination rectangle, or NULL for the entire* rendering target.** \return 0 on success, or -1 on error*/
extern DECLSPEC int SDLCALL SDL_RenderFillRect(SDL_Renderer * renderer,const SDL_Rect * rect);
SDL_RenderCopy把texture上srcrect 的内容 拷贝到 renderer上的dstrect上, 如果srcrect/dstrect为null, 则代表整个。
/*** \brief Copy a portion of the texture to the current rendering target.** \param renderer The renderer which should copy parts of a texture.* \param texture The source texture.* \param srcrect A pointer to the source rectangle, or NULL for the entire* texture.* \param dstrect A pointer to the destination rectangle, or NULL for the* entire rendering target.** \return 0 on success, or -1 on error*/
extern DECLSPEC int SDLCALL SDL_RenderCopy(SDL_Renderer * renderer,SDL_Texture * texture,const SDL_Rect * srcrect,const SDL_Rect * dstrect);
代码实现
#include
#include #undef main
using namespace std;
int main()
{SDL_Window *window = nullptr;SDL_Renderer *render = nullptr;SDL_Texture *texture = nullptr;SDL_Rect rect;SDL_Event event;SDL_Init(SDL_INIT_VIDEO);window = SDL_CreateWindow("sdl window", 30, 30, 700, 400, SDL_WINDOW_SHOWN|SDL_WINDOW_OPENGL|SDL_WINDOW_RESIZABLE);if (window == nullptr) {SDL_Log("create window failed\n");goto _EXIT;}render = SDL_CreateRenderer(window, -1, 0);if (render == nullptr) {SDL_Log("create render failed\n");goto _FREE_WINDOW;}texture = SDL_CreateTexture(render, SDL_PIXELFORMAT_RGB888, SDL_TEXTUREACCESS_TARGET, 700, 400);if (!texture) {SDL_Log("create Texture failed\n");goto _FREE_RENDER;}rect.w = 10;rect.h = 10;while (1) {SDL_WaitEventTimeout(&event, 100);SDL_Log("event type = %d", event.type);if (event.type == SDL_QUIT) {SDL_Log("it will quit\n");break;}rect.x = rand() % 700;rect.y = rand() % 400;//Set a texture as the current rendering target.SDL_SetRenderTarget(render, texture);//Set the color used for drawing operations (Rect, Line and Clear)SDL_SetRenderDrawColor(render, 255, 155, 55, 255);//Clear the current rendering target with the drawing colorSDL_RenderClear(render);//Draw a rectangle on the current rendering targetSDL_RenderDrawRect(render, &rect);SDL_SetRenderDrawColor(render, 200, 50, 200, 150);//Fill a rectangle on the current rendering target with the drawing colorSDL_RenderFillRect(render, &rect);SDL_SetRenderTarget(render, nullptr);//Copy a portion of the texture to the current rendering target.SDL_RenderCopy(render, texture, nullptr, nullptr);SDL_RenderPresent(render);}SDL_DestroyTexture(texture);
_FREE_RENDER:SDL_DestroyRenderer(render);
_FREE_WINDOW:SDL_DestroyWindow(window);
_EXIT:SDL_Quit();return 0;
}
因为结果是一个动态的, 本人也比较懒惰, 请大家自己运行, 看一下效果!
本文来自互联网用户投稿,文章观点仅代表作者本人,不代表本站立场,不承担相关法律责任。如若转载,请注明出处。 如若内容造成侵权/违法违规/事实不符,请点击【内容举报】进行投诉反馈!
