基于十字链表储存大型路网Java实现
行文目录
- 1 十字链表
- 1.1 基本概念
- 1.1.1 邻接表与逆邻接表
- 1.1.2 十字链表
- 1.2 基本操作
- 2 十字链表java实现
- 2.1 结点定义
- 2.2 边的定义
- 2.3 网络的定义
- 2.4 路网加载
- 2.5 解释说明
在城市路网中,往往存在几万个节点,数十万条边,由路网构成的网络比较稀疏。如何存储相关数据,设计路径规划算法至关重要。本文简单介绍了基于十字链表的存储方法,并且基于Java语言实现了相关功能。
1 十字链表
1.1 基本概念
十字链表是一种综合了邻接表和逆邻接表的一种链式储存结构。邻接表是图的标准表示方法,先简单介绍邻接表,再介绍十字链表。
1.1.1 邻接表与逆邻接表
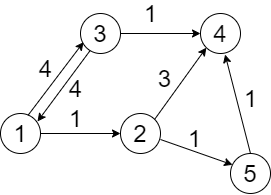
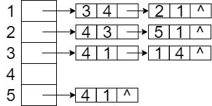
邻接表主要是为了节省稀疏图的储存空间,采用链表的方式进行图的存储。邻接表主要是反映顶点出度的情况,逆邻接表主要是反映入度情况。举个例子。

其中,其邻接表表示为(节点结构为:顶点编号、权值、下一个节点位置):

其中,其逆邻接表表示为:

由上面两张图片可以看出,领接表与逆邻接表主要是出度与入度的差别。
1.1.2 十字链表
为什么已经有邻接表了还需要介绍十字链表呢?原因就是对于出度和入度,邻接表不能兼得。在大型路网中,计算从A点出发,前往最近的K个点用邻接表很容易计算,但是基于邻接表计算从其他节点出发,到达A点最近的K个节点就不好计算了。原因就是出度和入度不能兼得。为了解决在有向图中的相关问题,在大型路网中可以基于十字链表进行图算法设计。
以下部分是对相关blog的总结,侵删(传送门1,传送门2)。图片主要源于书籍(大话数据结构)。
顶点结构

- firstin、firstout 分别指向入边表、出边表中的第一个结点
边结构

- tailvex、headvex分别指弧起点(即弧尾)、弧终点(即弧头)在顶点表中的下标。
- headlink是指入边表指针域,指向终点相同的下一条边(即弧头相同,所以命名为headlink)
- taillink是指出边表指针域,指向起点相同的下一条边(即弧尾相同,所以命名为taillink)
网络表示

看完上面的介绍,初学者的我表示:…,都是些啥哟?

后来稍微有点理解了之后我会这样子介绍十字链表。

当然,我画的图并不严谨,只是我是这么理解的。在表示网络时,我们先设置一个点集,每个Node对象中存在两个属性,其中adjacentLinks存储该点的后继边,也就是领接表中的出度;predecessorLinks存储该点的前继边,也就是逆邻接表的入度。这是不是很容易理解了?一个节点无非就只有这两种属性,从这个节点出来的边和进来的边。所以说,十字链表关注的重点是顶点(一家之言,欢迎指正)。
1.2 基本操作
作为一个网络结构。一般需要有的功能是:
- 增加节点
- 增加一条边
- 删除节点
- 删除一条边
- 属性统计(网络节点数、边数、节点出度、入度、节点是否包含邻接边)
具体操作看代码吧
2 十字链表java实现
2.1 结点定义
package Graph;import java.util.HashMap;
import SSP.*;public class NetNode {private int m_nodeID;private HashMap<Integer, NetLink> m_pAdjacentLinkset;private HashMap<Integer, NetLink> m_pPredecessorLinks;private Label label;public NetNode(int iNodeID, HashMap<Integer, NetLink> pAdjacentLinkset, HashMap<Integer, NetLink> pPredecessorLinks)throws Exception{if (iNodeID < 0){ throw new Exception("NetNode encounter an error." + "nodeID should large than 0: " + iNodeID); }if (pAdjacentLinkset == null || pPredecessorLinks == null){ throw new Exception("NetNode encounter an error." + "pAdjacentLinkset and pPredecessorLinks should not be null"); }m_nodeID = iNodeID;m_pAdjacentLinkset = pAdjacentLinkset;m_pPredecessorLinks = pPredecessorLinks;label = null;}public NetNode(int iNodeID){m_nodeID = iNodeID;m_pAdjacentLinkset = new HashMap<>();;m_pPredecessorLinks = new HashMap<>();label = null;}public int NodeID(){return m_nodeID;}public int AdjacentLinkCount(){return m_pAdjacentLinkset.size();}public Label getLabel(){return this.label;}public void setLabel(Label newLabel) {this.label = newLabel;}public HashMap<Integer, NetLink> AdjacentLinks(){return m_pAdjacentLinkset;}public HashMap<Integer, NetLink> PredecessorLinks(){return m_pPredecessorLinks;}public Boolean hasAdjacentLink(Integer iHeadNodeID){return m_pAdjacentLinkset.containsKey(iHeadNodeID);}public NetLink GetAdjacentLink(Integer iHeadNodeID){try{return m_pAdjacentLinkset.get(iHeadNodeID);}catch (Exception e){System.out.println("NetNode encounter an error." + "node " + m_nodeID + " does not contain any adjacent node:" + iHeadNodeID);}return m_pAdjacentLinkset.get(iHeadNodeID);}public void AddAdjacentLink(NetLink pAdjacentLink){m_pAdjacentLinkset.put(pAdjacentLink.headNodeID, pAdjacentLink);}public void RemoveAdjacentLink(Integer iHeadNodeID){if (m_pAdjacentLinkset.containsKey(iHeadNodeID)){m_pAdjacentLinkset.remove(iHeadNodeID);}}public void Release(){m_pAdjacentLinkset.clear();m_pPredecessorLinks.clear();}public void AddPredecessorLink(NetLink pPredecessorLink) throws Exception{if (pPredecessorLink == null){ throw new Exception("NetNode encounter an error." + "pPredecessorLink should not be null"); }m_pPredecessorLinks.put(pPredecessorLink.tailNodeID, pPredecessorLink);}public void RemovePredecessorLink(int iTailNodeID) throws Exception{if (m_pPredecessorLinks.containsKey(iTailNodeID)){m_pPredecessorLinks.remove(iTailNodeID);}else{throw new Exception("NetNode encounter an error.input tail node does not exist:");}}
}
2.2 边的定义
package Graph;public class NetLink {public NetNode headNode;public NetNode tailNode;public double linkCost;public int headNodeID;public int tailNodeID;public int linkID;public NetLink(NetNode pTailNode, NetNode pHeadNode, double pLinkCost, int plinkID){this.headNode = pHeadNode;this.tailNode = pTailNode;this.linkCost = pLinkCost;this.headNodeID = pHeadNode.NodeID();this.tailNodeID = pTailNode.NodeID();this.linkID = plinkID;}
}
2.3 网络的定义
package Graph;
import java.util.*;public class Network {public HashMap<Integer, NetNode> m_pNodesets;public Network() {m_pNodesets = new HashMap<>();}public Boolean isNodeExists(int iNodeID){return m_pNodesets.containsKey(iNodeID);}public NetNode GetNetNode(int iNodeID) throws Exception{try{return m_pNodesets.get(iNodeID);}catch (Exception ex){throw new Exception("Network.GetNetNode() encounter an error." + ex.getStackTrace());}}public Boolean isLinkExists(int iTailNodeID, int iHeadNodeID) throws Exception{if (!this.isNodeExists(iTailNodeID)){return false;}NetNode pTailNode = this.GetNetNode(iTailNodeID);if (!pTailNode.hasAdjacentLink(iHeadNodeID)){return false;}return true;}public NetLink GetNetLink(int iTailNodeID, int iHeadNodeID) throws Exception{try{NetNode pTailNode = this.GetNetNode(iTailNodeID);return pTailNode.GetAdjacentLink(iHeadNodeID);}catch (Exception ex){throw new Exception("Network.GetNetLink() encounter an error.");}}public void AddNode(int iNodeID, NetNode pNetNode) throws Exception{if (iNodeID < 0){throw new Exception("Network encounter an error." + "nodeID should not be negative: " + iNodeID);}if (this.isNodeExists(iNodeID)){throw new Exception("Network encounter an error." + "input node is alread in the network: " + iNodeID);}if (pNetNode == null){throw new Exception("Network encounter an error." + "input pNetNode should not be null");}m_pNodesets.put(iNodeID, pNetNode);}public void RemoveNode(int iNodeID) throws Exception{if (m_pNodesets.containsKey(iNodeID)){m_pNodesets.remove(iNodeID);}else{throw new Exception("Network.RemoveNode() encounter an error." + "Node " + iNodeID + " is not in the network.");}}
}
2.4 路网加载
package SSP;import java.io.BufferedReader;
import java.io.FileReader;import Graph.NetLink;
import Graph.NetNode;
import Graph.Network;public class NetworkLoader {private BufferedReader reader;public Network loadNet(String path) throws Exception {Network pNetwork = new Network();//File inFile = new File(path);String inString ="";try {//reader = new BufferedReader(new FileReader("C:\\Users\\hhhSir\\Desktop\\Network.csv"));reader = new BufferedReader(new FileReader(path));reader.readLine();NetNode pTailNode;NetNode pHeadNode;NetLink pNetLink;while((inString=reader.readLine())!=null) {String item[] = inString.split(",");int fromNodeID = new Integer(item[0]);int toNodeID = new Integer(item[1]);int objectID = new Integer(item[2]);double linkCost = new Double(item[3]);if(!pNetwork.isNodeExists(fromNodeID)) {pTailNode = new NetNode(fromNodeID);//pNetwork.m_pNodesets.put(fromNodeID, pTailNode);pNetwork.AddNode(fromNodeID, pTailNode);}else {pTailNode = pNetwork.GetNetNode(fromNodeID);}if(!pNetwork.isNodeExists(toNodeID)) {pHeadNode = new NetNode(toNodeID);//pNetwork.m_pNodesets.put(toNodeID, pHeadNode);pNetwork.AddNode(toNodeID, pHeadNode);}else {pHeadNode = pNetwork.GetNetNode(toNodeID);}if(!pTailNode.hasAdjacentLink(toNodeID)) {pNetLink = new NetLink(pTailNode, pHeadNode, linkCost, objectID);pTailNode.AddAdjacentLink(pNetLink);}else {throw new Exception("pTailNode exists the adjacentLink, the link exists"); }if(!pHeadNode.PredecessorLinks().containsKey(fromNodeID)) {pHeadNode.AddPredecessorLink(pNetLink);}else {throw new Exception("pHeadNode exists the PredecessorLink, the link exists");}}}catch(Exception e) {e.printStackTrace();}return pNetwork;}
}
2.5 解释说明
其中上面用到了一个label类,也是自己定义的,主要是为了计算最短距离溯源用的,先贴个代码,后续有时间写一点最短路径的算法。
package SSP;import Graph.*;public class Label {public NetNode pAssociatedNode;public double iPathCost; //pathCostpublic NetLink pLink;public Label pPrevious;public Label(NetNode pNode, double pathCost, NetLink link, Label previous) {this.pAssociatedNode = pNode;this.iPathCost = pathCost;this.pLink = link;this.pPrevious = previous;}public Label(NetNode pNode) {this.pAssociatedNode = pNode;this.iPathCost = 0;this.pLink = null;this.pPrevious = null;}//扩展下一个节点public Label ExpandAcylic(NetLink pLink) {NetNode pNode = pLink.headNode;//判断扩展的节点是不是在路径中if(this.isNodeInPath(pNode.NodeID())) {return null;}else {//生成新的labeldouble newPathCost = this.iPathCost+pLink.linkCost;return new Label(pNode, newPathCost, pLink, this);//return null;}}public Boolean isNodeInPath(int iNodeID) {if(iNodeID==pAssociatedNode.NodeID()) {return true;}Label pLabel = this;while(pLabel!=null) {if(pLabel.pAssociatedNode.NodeID()==iNodeID) {return true;}pLabel = pLabel.pPrevious;}return false;}
}
该demo的用例是一个Network.csv的文件,文件格式为:

分别是起点、终点、对应边编号、对应边长度四个字段。测试数据如下所示,是厦门市厦门岛路网数据。

链接:https://pan.baidu.com/s/1WgWl-w5xDGSFNnL5iJ_pbA
提取码:py6k
本文来自互联网用户投稿,文章观点仅代表作者本人,不代表本站立场,不承担相关法律责任。如若转载,请注明出处。 如若内容造成侵权/违法违规/事实不符,请点击【内容举报】进行投诉反馈!
