Linux系统中的DNS域名解析服务
目录
1.DNS的介绍
2、DNS系统的作用
3、DNS系统类型
4.两种查询方式
5.正向解析查询过程
6.构建DNS域名解析服务器
1.DNS的介绍
DNS(Domain Name Systern) 域名系统,应用层协议,是互联网的一项服务,是将域名转换成网络可以识别的IP地址,再通过IP地址访问主机。这种由文字组成的名称,显而易见更容易记忆。它作为将域名和IP地址相互映射的一个分布式数据库,能够使人更方便地访问互联网,基于C/S架构服务器端:53/udp, 53/tcp。实际上,每一台DNS服务器都只负责管理一个有限范围(一个或几个域)内的主机域名和IP地址的对应关系,这些特定的DNS域或IP地址段称为zone(区域〉。根据地址解析的方向不同,DNS区域相应地分为正向区域(包含域名到IP地址的解析记录)和反向区域(包含IP地址到域名的解析记录)。
2、DNS系统的作用
正向解析:根据域名查找对应的IP地址;
反向解析:根据IP地址查找对应的域名。
DNS使用端口:DNS服务使用TCP和UDP的53端口,TCP的53端口用于连接DNS服务器,UDP的53端口用于解析DNS。
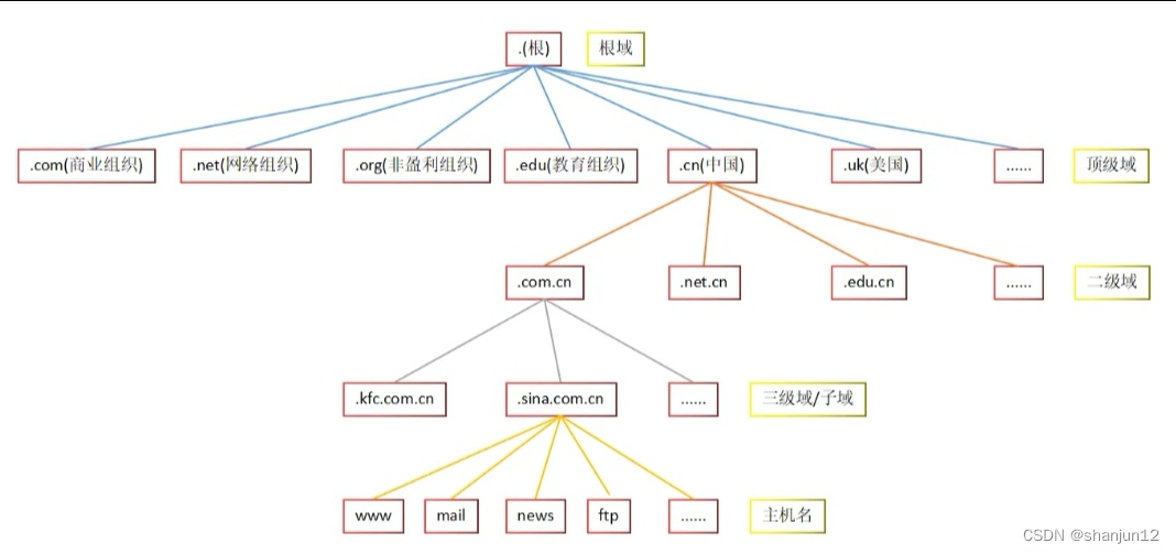
DNS系统的分布式数据结构:
根域:一般用\".\"表示,可省略不写;
一级(顶级)DNS服务器:专门负责一级域名的解析(一般代表一种类型的组织机构或国家地区);
二级DNS服务器:专门负责二级域名的解析;
子域名(三级域名)DNS服务器:专门负责子域名的解析。

3、DNS系统类型
(1)缓存域名服务器
也称为DNS高速缓存服务器;
通过向其他域名服务器查询获得域名-->IP地址记录;
将域名查询结果缓存到本地,提高重复查询时的速度。
(2)主域名服务器
特定DNS区域的权威服务器,具有唯一性;
负责维护该区域内所有域名-->IP地址的映射记录;
需要自行建立所负责区域的地址数据文件。
(3)从域名服务器
也称为辅助域名服务器,是对主域名服务器的热备份
其维护的域名-->IP地址记录来源于主域名服务器
需要从主域名服务器自动同步区域地址数据库
4.两种查询方式
1.递归查询
递归查询是一种DNS服务器的查询模式,在该模式下DNS服务器接收到客户机请求,必须使用一个准确的查询结果回复客户机。如果 DNS服务器本地没有存储查询DNS信息,那么该服务器会询问其他服务器,并将返回的查询结果提交给客户机。
总结一下,就是客户机发送请求后自己只用等待结果即可,中间具体过程交给服务器实现。
2.迭代查询
DNS服务器另外一种查询方式为迭代查询,当客户机发送查询请求时,DNS服务器并不直接回复查询结果,而是告诉客户机另一台 DNS服务器地址,客户机再向这台DNS服务器提交请求,依次循环直到返回查询的结果为止。
总结一下,客户机的请求需要自己挨个去查询才能得到结果,服务器没有结果时候只会给你提供其它服务器的地址,而不会帮你去请求查询,这与递归截然相反。
5.正向解析查询过程
1.先查本机的缓存记录;
2.查询hosts文件;
3.查询DNS域名服务器,交给DNS域名服务器处理;
4.这个DNS服务器可能是本地域名服务器,也有个缓存,如果有直接返回结果,如果没有则进行下一步
5.求助根域服务器,根域服务器返回可能会知道结果的顶级域服务器让他去找顶级域服务器;
6.求助顶级服务器,顶级域服务器返回可能会知道结果的二级域服务器,让他去找二级域服务器;
7.求助二级域服务器,二级域服务器查询发现是我的主机,把查询到的IP地址返回给本地域名服务器;
8.本地域名服务器将结果记录到缓存,然后把域名和IP对应的关系返回给客户端。
6.构建DNS域名解析服务器
1. BIND服务器端程序
1.主要执行程序:/usr/bin/named
2.默认监听端口:53(TCP和UDP)
3.主要配置文件:/etc/named.conf
4.保存DNS解析记录的数据文件位于:/var/named
2.建立域名服务器正向解析
(1)安装bind软件包

(2)修改配置文件/etc/named.conf


(3)修改区域配置文件

(4)修改正向区域数据文件


(5)开启服务,关闭防火墙,查看named的服务状态

(6)修改域名地址 /etc/resolv.conf (注意去第二台虚拟机修改)

(7)测试域名解析

3.建立域名服务器反向解析
(1)修改配置文件,添加反向区域配置
![]()

(2)配置反向区域数据文件

(3)在第二台上进行反向解析测试

4.配置主从DNS服务器
(1)修改主服务器的区域配置文件,更改正、反向区域配置

(2)修改从服务器的主配置文件

(3)修改从服务器的区域配置文件

(4)关闭从服务器防火墙和安全防护功能,修改临时DNS域名地址,并重启named服务

(5)在从服务中查看是否自动生成了区域资源配置文件,并将主服务器的域名ip添加进去

(6) 在主服务中也添加从服务器的域名ip

(7)进行域名解析测试
主服务器:
从服务器:

本文来自互联网用户投稿,文章观点仅代表作者本人,不代表本站立场,不承担相关法律责任。如若转载,请注明出处。 如若内容造成侵权/违法违规/事实不符,请点击【内容举报】进行投诉反馈!
