106、基于51单片机蓝牙的温度控制设计HC-05无线传输远程控制APP
毕设帮助、开题指导、技术解答(有偿)见文末。
目录
摘要
一、硬件方案
二、设计功能
三、实物图
四、原理图
五、PCB图
六、Protues仿真
七、硬件框图
八、程序源码
九、资料包括
摘要
本温度控制系统采用现在流行的STC89C52单片机,配以DS18B20数字温度传感器,该温度传感器可自行设置温度上下限。单片机将检测到的温度信号与输入的温度上、下限进行比较,由此作出判断是否启动继电器以开启设备。
温度控制系统采用单片机对它们进行控制不仅具有控制方便、简单、灵活性大等特点,而且还可以大幅度提高被控温度的技术指标,从而能够大大提高产品的质量。因此,智能化温度控制技术正被广泛地采用。本设计还加入了常用的数码管显示及状态灯显示灯常用电路,使得整个设计更加完整,更加灵活。该设计已应用于花房,可对花房温度进行智能监控。
关键词:温度控制;STC89C52;DS18B20
一、硬件方案
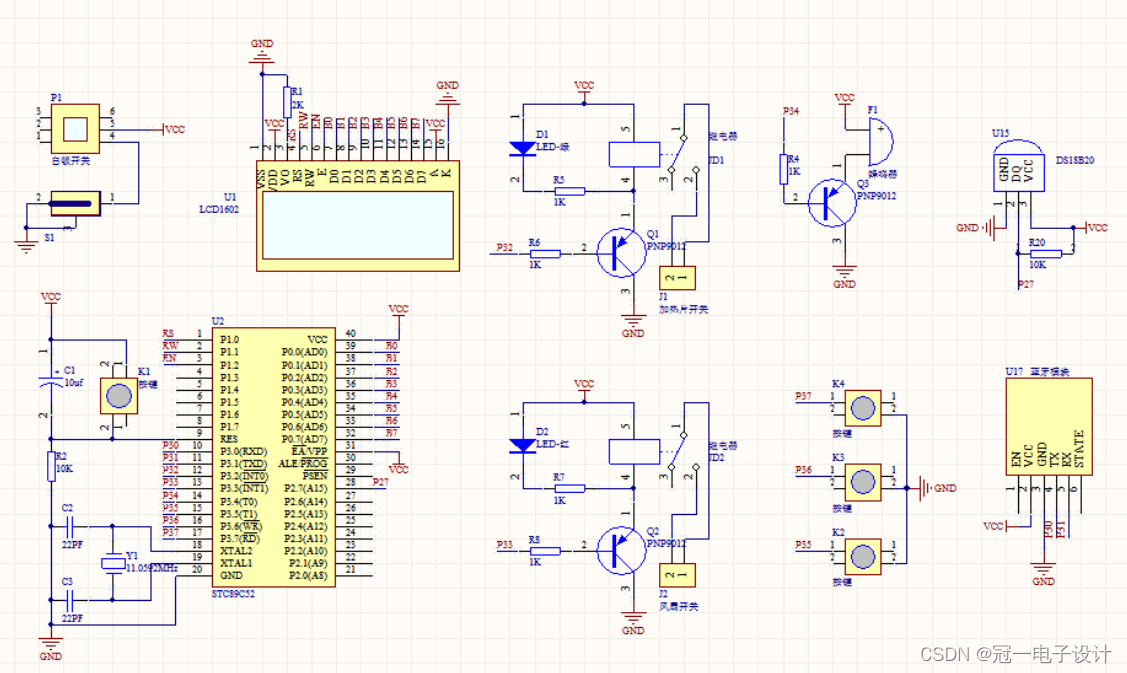
本系统采用51单片机最小系统电路(复位电路+晶振时钟电路+单片机电源电路)+DS18B20温度传感器+ LCD1602显示屏+蓝牙模块(HC-05)+独立按键+继电器+LED指示灯+蜂鸣器设计而成。
二、设计功能
1、本设计基于STC89C51/52(与AT89S51/52、AT89C51/52通用)。
2、系统可检测当前环境的温度,通过LCD1602显示,手机APP通过蓝牙功能与系统进行连接之后,系统可通过蓝牙模块将温度数据发送至手机APP并显示。
3、可通过按键和APP设置温度上下限报警值,当温度超过上限报警值时,LED红灯亮,相应继电器开关吸合(可接散热风扇) ;当温度低于下限报警值时,LED绿灯亮,相应继电器开关吸合(可接加热片)。
三、实物图

四、原理图

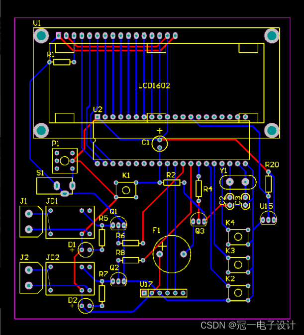
五、PCB图

六、Protues仿真

七、硬件框图

八、程序源码

九、资料包括

需要完整的资料可以点击下面的名片,找我要资源压缩包的百度网盘下载地址及提取码。
本文来自互联网用户投稿,文章观点仅代表作者本人,不代表本站立场,不承担相关法律责任。如若转载,请注明出处。 如若内容造成侵权/违法违规/事实不符,请点击【内容举报】进行投诉反馈!
