详解DC-DC电路自举电容的工作原理
所谓自举电容,通俗点说就是自己举起自己的电压,它是利用电容两端电压不能突变的特点实现电压升高。
为了方便理解,我们借用MPS的MP2560芯片为例进行分析说明,如下图电容C4就是自举电容。
图1 DC-DC典型电路图
为了方便分析自举电容的工作原理,我们从MP2560芯片的内部原理框图入手,去了解自举电容到底是如何实现自举的。

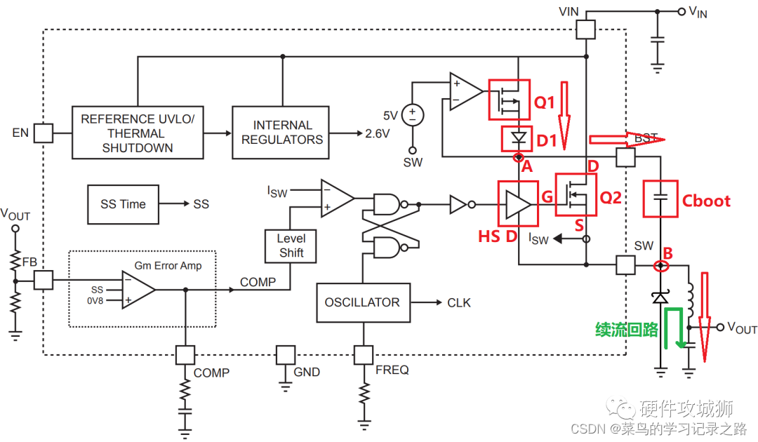
图2 DC-DC电路内部原理框图
其中:
Q1、D1:PMOS开关管和反向保护二极管;
Q2:DC-DC电路的开关管;
HS Driver:DC-DC电路的开关管的驱动电路;
现在我们将从两方面分析电容如何实现自举。
1)自举电容Cboot充电
DC-DC电路的工作原理及电流回路想必大家都比较清楚了,那么自举电容是如何实现充电的呢。
如图2所示,开关管Q2与自举电容Cboot为并联关系,要给自举电容充电就必须使Q2截止,Q2截止后DC-DC电路就利用功率电感和续流二极管给负载供电,其电流回路为绿色电流回路。Q2截止后Vin开始给Cboot充电,其充电电流回路为Vin→Q1→D1→Cboot→功率电感L→输出滤波电容C。当功率电感L中的储能放完后,B点电位接近0V,自举电容Cboot电压约等于Vcboot = Vin,至此完成自举电容充电。
2)自举电容Cboot升压
自举电容充电完成后,开关管NMOS Q2处于截止状态,其Vg=0V、Vs=0V、Vd=Vin(忽略二极管压降)。
当开关管Q2导通时Vg=Vin,此时NMOS管导通瞬间Vs由0V→Vin。如果没有自举电容,导通后Vgs电压由Vin→0V,NMOS管又会重新关闭,电路输出的电压就会异常。如有自举电容就不一样了,当Vs由0V→Vin时,利用电容电压不能突变的原理,使得Vg电压由Vin→2Vin,此时Vg的电压在NMOS管导通前后保持不变等于Vin,这样就达到自举升压作用了。
本文来自互联网用户投稿,文章观点仅代表作者本人,不代表本站立场,不承担相关法律责任。如若转载,请注明出处。 如若内容造成侵权/违法违规/事实不符,请点击【内容举报】进行投诉反馈!
