OK1046A-C2实现USB从模式
软件配置
LS1046有三组USB,该文章介绍的的是将USB2注册为从设备,其他USB节点可以参考。下面介绍一些配置方法。
需要修改内核和设备树:
第一步:打开内核配置
root@ubuntu:~/work/OK10xx-linux-fs/flexbuild$ flex-builder -c linux:custom -m ls1046ardb -a arm64





保存退出,生成的配置文件为:build/linux/linux/arm64/output/*/.config,需要将改动过后的文件覆盖:packages/linux/linux/arch/arm64/configs/ls1046_defconfig
第二步:修改设备树,路径:OK10xx-linux-fs/flexbuild/packages/linux/linux/arch/arm64/boot/dts/freescale/fsl-ls1046a.dtsi

修改完成后全编译,生成镜像烧写验证
root@localhost:~# cat /sys/kernel/debug/*.usb/mode
host
device
host
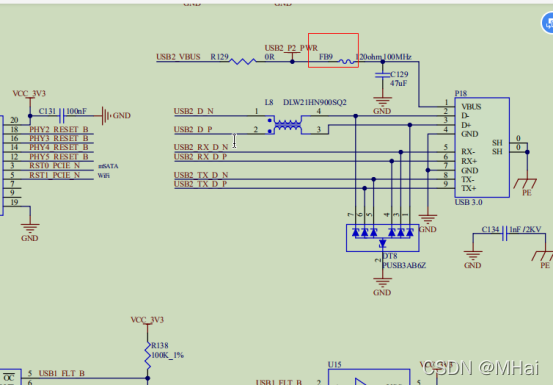
硬件修改
USB2:在硬件上将FB9去掉,断绝与底板的供电

本文来自互联网用户投稿,文章观点仅代表作者本人,不代表本站立场,不承担相关法律责任。如若转载,请注明出处。 如若内容造成侵权/违法违规/事实不符,请点击【内容举报】进行投诉反馈!
