capture 原理图添加pcb封装_Altium Designer18制作两层PCB入门
☪
全世界只有不到3 % 的人关注了LAUHoob
你真是个特别的人
I fill the void up with polished out,Fake sentiment,Surrender yourself☪.
学习资料:任何一本教程书(虽然看的不多hhhh)、志博电子工程师PCB论坛、笔记。
虽然有一定的基础(其实忘光了),但是在刚开始的时候还是很茫然,不知道怎么入手,故特定整理出来了一整套针对二层的流程(能画16层的都是神仙)。

个人觉得二三步搞懂了挺简单的,为了基础的扎实,在画的过程中没有采用自动布线,全是手工布线,所以第四步是最复杂的,不过画熟悉了还是很快哒。关于软件的安装和介绍比较简单,不做介绍。
01 如何开始PCB的制作?1.首先你需要在AD里面建立一个新的工程文件,用来存放所有的其他文件,下次打开的时候,只需要打开工程文件即可。
2.在新建的工程文件里面,添加四个文件,这四个文件必不可少。
3.分别为:原理图(sheet.schdoc)、pcb(pcb.pcbdoc)、原理图库(schlib.schdoc)、pcb库(pcblib.pcblib)
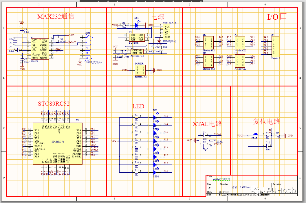
4.原理图用来画整体的电路图,原理图库用来制作库中没有的元器件,PCB用来制作板子,封装库用来进行设计对应元器件的封装。
02 预期工作1.首先添加常用的库,在一些板厂(如嘉立创)有专门的库,在AD官网也有相应库,只需要下载压缩包解压,然后在制作板子需要的时候添加进去即可。
2.画好原理图,在画原理图的时候需要注意下一些细节,如热点在外端、图纸的设置等等,这些基本挺简单,不懂得地方翻翻书就可以找到。
3.在画原理图的时候,会发现一些元器件在库里面是没有的,所以需添加其他的库进行搜索。

4.但是,你会发现有些元器件就是库里面也没有,so你需要画出库里面没有的所有元器件的原理图,在原理图库里面进行设计。
5.没有元器件的原理图,当然也没有封装,需要再在pcb库里面设计刚才所画的所有元器件对应的封装。
6.将元器件原理图与对应的封装进行联合,在左下角的SCH library选项中(这个选项卡只有在原理图库的页面,才能在panels选项中找到。当然也可以先添加进库里面,等到后面同步的时候选择封装也可以的。
7.在新元器件的绘制过程中,需要注意原理图的标注和两种封装的绘制方法(一种是手工、一种是向导,明显向导快,方法百度)。

8.这样,把所有缺的元器件绘制出来,包括原理图和封装,保存,然后进行原理图的绘制。完成原理图绘制,前期工作完成,正式进入画板子。

03 PCB的绘制3.1 绘制板框
关于用哪个层去绘制板框:一般国内都使用keep-out层,当然机械层也可以。
1.先用线条完成一个闭合的板框设计,在机械层。
2.选中闭合的区域,快捷键D-S-D,亦可以使用工具栏。

3.原点设置为板框左下角。

4.框选板框,发现在属性里面是无法直接转化到keep-out层,没有keep-out层选项。

5.如何转到keep-out层呢?有两个方法:方法一:框选然后利用智能粘贴的方法。先激活keep-out层,然后粘贴过去。其中智能粘贴在工具栏的编辑-特殊粘贴,先选中,然后ctrl+C,再特殊粘贴。
检查发现是在keep-out层。先选中一条边界线。

方法二:在keep-out层放置线径,检查为keep-out层。

6.至此,板框绘制完成,但是后期需要修改,现在的板框这是一个大体上的雏形。
3.2 对应封装的检查与同步
1.设计-update pcb…-是-继续-执行变更。



2.出现问题,需要去解决。问题为没有找到对应的封装,去封装管理器,首先回到原理图页面,然后在工具里面找到封装管理器,一个一个去检查。

3.点击右下角接收变化,然后执行变更,发现没有错误,关闭,然后保存工程。
4.再次重新update一下,发现没有错误,记得去掉勾选room。
5.至此,全部同步到pcb页面。
6.为了方便布局,先选中所有期间,然后在上方工具栏,找到在区域内排列元器件。
7.至此所有完成。
3.3常用规则(比较头疼)
导航为设计-规则

1.规则之安全距离:如何定安全间距,根据市面上的板厂进行制定,看他们官网上的最小安全间距。
如何高亮显示,按住shift+ctrl+鼠标左键就会高亮显示。
2.线宽规则:类似于不是电源的这种板子,除了电源之外就做8mil,嘉立创可以做出的。
3.过孔规则
4.同步连接方式(需要后期再补充)
5.关于报错,如何修改。直接找到错误修改或者修改规则。
6.元器件安全间距
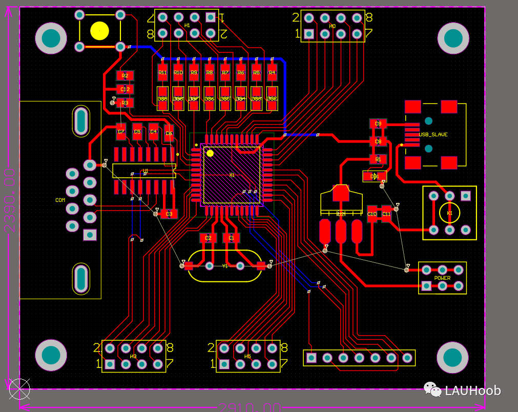
3.4 Pcb布局及优化处理
1.原理图和pcb分屏
2.将原理图里面的不同模块在pcb里面找出来并按照区域内排列。在工具里面打开交叉选择模式。
左边框选原理图里面的模块,右边显示相应的封装。再将不同的模块分割开,方便布局。

3.预布局
4.修改位号:选中位号-单击右键-查找相似对象-修改为same-选中所有位号。





5.栅格的修改
6.摆放器件,使之等间距排列。
7.布局完成。
8.布局优化处理:将板子进行调整,改变板框大小,然后在当前层shift+S,框选板框,改变板框大小。

9.板子四角打上定位孔。利用放置焊盘的形式,ctrl+D看毫米与mil的切换,然后完成规则的设置,最后进行板子上定位孔的定位。
选择定位孔捕捉板子的角,按下键盘的M键,出现选项卡,利用X,y,进行设置。按照第一个定位孔进行复制粘贴,如图。

10.添加板子的尺寸大小,先选中机械一层,放置-尺寸-线性尺寸,完成。
3.5 PCB布线及优化
1.从左到右或者从右到左开始布线。要注意电流的大小,根据电流的大小来设置线宽。这里设置为20miL。
2.打过孔
3.布线完成,优化处理。
3.6泪滴处理:工具-滴泪

3.7敷铜处理
1.首先打一圈过孔,沿着板子周围,为了能让铜皮连起来。然后设置网络为GND。
2.开始铺铜。选择工具栏的放置多边形平面。鼠标定位左上角,按TAB键。


3.先给正面敷铜,再给反面敷铜。

4.如何改变板层的颜色:

3.8 DRC检查
工具-设计规则检查-左下角运行DRC规则检查。经过多次修改最后没有错误。注意在敷铜的时候应该和板框的形状严格一致,否则在检查的时候会出现错误。

可以发板厂了!!!

04 文件的输出4.1 位号的设置
1.选中TOP overlay层,选中一个位号,查找相似对象,将位号修改大。
2.优化位号的位置,一般元器件位号位于元器件的左上方。
4.2 文件的输出
Gerber文件输出,文件-制造输出-Gerber files,输出之前提醒:原点设置在左下角;确保敷铜;板子尺寸标注;DRC确保没有问题。

本文来自互联网用户投稿,文章观点仅代表作者本人,不代表本站立场,不承担相关法律责任。如若转载,请注明出处。 如若内容造成侵权/违法违规/事实不符,请点击【内容举报】进行投诉反馈!
