回顾流程图基本规范
流程图:过程节点及执行方式有序组成的过程
文件流程图
数据流程图:数据流程图表示求解某一问题的数据通路,同时规定了处理的主要阶段和所用的各种数据媒体
系统流程图:系统流程图表示系统的操作控制和数据流
程序流程图:程序流程图表示程序中的操作顺序
流程图制图工具:
1.https://www.processon.com
2.https://app.diagrams.net/
3.Xmind
4.Visio
流程图基本规范:

1、流程图形状统一。流程图是由点和线组成的面。要画出规范的流程 图,最基本的就是流程图的形状要统一。
2、流程图的命名要使用主谓结构,如“设备购买流程”。
3、操作描述用动宾结构,语言要简洁清晰,如“编制招聘计划”。
4、起点必须有且只有一个,而终点可以省略不画或有多个。
5、流程图的形状大小一致,统一字号。
6、流程线是从下往上或从右向左时,必须带箭头;除此以外,都可以不画箭头;流程线的走向默认都是从上向下或从左向右。
7、判断框和选择框上下端连接“yes”线,左右端“no”流入流出。
8、流程图从左到右、从上至下排列。
9、流程处理关系为并行关系的,需要将流程放在同一高度。
10、连接线不要交叉。
三、流程图的三大结构
流程图由三大结构构成,这三大结构分别为顺序结构、选择结构和循环结构,这三个结构构成了流程执行的全过程。
(一)、顺序结构
1、在顺序结构中,各个步骤是按先后顺序执行的,这是一种最简单的基本结构。如图,A、B、C是三个连续的步骤,它们是按顺序执行的,即完成上一个框中指定的操作才能再执行下一个动作。

(二)、选择结构
1、选择结构又称分支结构,选择结构用于判断给定的条件,根据判断的结果判断某些条件,根据判断的结果来控制程序的流程。在实际运用中,某一判定结果可以为空操作(如图二、图三)。

1、循环结构又称为重复结构,就是流程在一定的条件下,反复执行某一操作的流程结构。循环结构下又可以分为当型结构和直到型结构。
2、循环结构可以看成是一个条件判断条件和一个向回转向条件的组合,循环结构的包括三个要素:循环变量、循环体和循环终止条件。在流程图的表示中,判断框内写上条件,两个出口分别对应着条件成立和条件不成立时所执行的不同指令,其中一个要指向循环体,然后再从循环体回到判断框的入口处。
3、当型结构:先判断所给条件p是否成立,若P成立,则执行A(步骤);再判断条件p是否成立;若P成立,则又执行A,若此反复,直到某一次条件p不成立时为止

4、直到型结构:先执行A,再判断所给条件P是否成立,若p不成立,则再执行A,如此反复,直到P成立,该循环过程结束

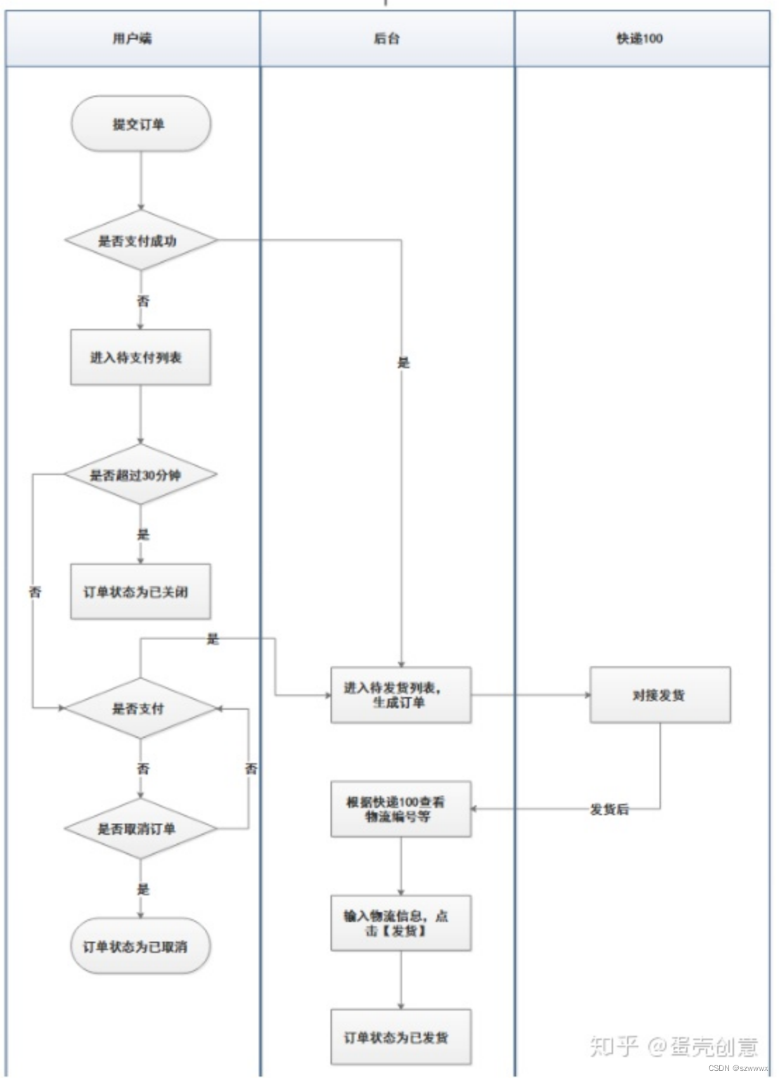
四、样例
下图描述的是一个订单从待支付变为已支付一直到待发货的流程

本文来自互联网用户投稿,文章观点仅代表作者本人,不代表本站立场,不承担相关法律责任。如若转载,请注明出处。 如若内容造成侵权/违法违规/事实不符,请点击【内容举报】进行投诉反馈!
