TWS耳机充电舱方案,这个方案值得收藏!

TWS耳机市场依旧火爆,未来5年TWS耳机市场还会继续增长,用于收纳和充电的充电舱必不可少。
TWS耳机方案的多样化,对充电舱的要求也越来越严格,为了满足无线充电的要求,深圳市琪远电子有限公司推出一款TWS耳机充电舱解决方案,该方案结合紫光芯能THP9100无线充电方案,采用CM9M023B-R为主芯片、钰泰ETA4056为充电舱充电管理IC,ETA1061为耳机充电管理IC。充电舱肩负安全保护,防止过充、过压、过流、短路,此外特别设计的NTC检测电路,满足对锂电池的温度保护要求。

图一:原理图

图二:PCB图
02
采用紫光芯能THP9100作为无线充电管理IC,THP9100是一款高效率,符合Qi标准的无线充电接收芯片,最大输出的功率达到3.5W。THP9100提供恒定的5V电压输出,最大输出电流0.7A,内部完善的过压、过流、过温等保护机制能够使系统处于安全和最优的工作状态。该芯片主要特征如下:
1、 最大输出功率3.5W
2、 AC to DC效率高达92%
3、 兼容WPC-1.2.4 BBP协议
4、 内部集成高效全桥同步整流电路以及LDO
5、 I2C通信接口
THP9100典型应用电路

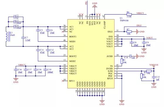
图三 THP9100原理图
该电路可以外加2个MOS管,支持有线充电的优先级大于无线充电的优先级,加一个三极管可以关闭无线充电。

图四 THP9100实物图
03
CM9M023B-R是一款国产MCU,具备2Kx14b 程序存储空间 ,特性如下:
1、256x8b 数据 EEPROM,128x8b SRAM;
2、3x12bit Timer;
3、内置 10 位的 ADC,支持 8 个通道(7 个外部通道 + 1 个内部 1/4VDD通道);
4、14 个通用 IO,16 根芯片管脚;
5、最大时钟工作频率:16MHZ;
6、支持在系统编程ICSP,支持在线调试,3个硬件断点。
ETA4056是一款带OVP保护的高压充电IC,其电气特性如下 :
1、16V输入隔离电压;
2、4.2V终止电压;
3、2.9V涓流充电阈值;
4、充电电流可调,最高1.2A;
5、7V输入电压保护;
6、静态电流低至0.1uA。
ETA1061是一种高效同步1uA超低静态电流升压转换器:
1、1uA超低待机功耗;
2、输出断开;
3、短路保护;
4、输入输出反向电流保护;
5、高达94%的效率;
6、同步整流器。
该方案优势:
·通过霍尔传感器实现开盖检测
·可编译的充电电流
·支持有线、无线充电,有线充电的优先级高
·智能识别耳机插入、拔出、耳机自动连接手机
·4颗LED电量显示,充放电显示(可定制)
·超低功耗
·过压、过流、过温保护
·可定制UI显示
·集成度高
除此之外,琪远电子还有其他低功耗、带弹窗功能的TWS耳机充电舱方案(可定制),G-Sensor、入耳检测传感器,欢迎联系。
电联:199 2547 6714
邮址:pm@siitek.com.cn
本文来自互联网用户投稿,文章观点仅代表作者本人,不代表本站立场,不承担相关法律责任。如若转载,请注明出处。 如若内容造成侵权/违法违规/事实不符,请点击【内容举报】进行投诉反馈!
