UML之状态图、活动图
| 第一部分 | |
|---|---|
什么是状态图
一个状态图可以表示一个状态机,主要用于表现从一个状态到另一个状态的控制流。状态机是展示状态与状态转换的图。可用于对系统的动态方面进行建模,而动态方面指出现在系统中任一对象按事件排序的行为。
状态图的内容
1,状态
概念:定义对象在其生命周期的条件或状况。
其一个完整的状态又包含以下五个部分:
1)名字
状态的名字由一个字符串构成,用以识别不同的状态。状态可以是匿名的,即没有名字。
2)入口/出口动作
表示进入/退出这个状态所执行的动作。(入口动作的语法:entry/执行的动作; 出口动作的语法:exit/执行的动作)
3)内部转换
此转换不会引起状态变化的转换,因此此文字标识被附加在表示状态的圆角矩形内部
4)延迟事件
该状态下暂不处理
5)子状态
概念: 包含在状态内部的状态
顺序子状态:不会有多个子状态同时发生的情况,只能处于一个子状态
并发子状态:复合状态中有两个或多个并发执行的子状态机
2,转换
概念:包括事件和动作。(事件:发生在时间空间上的;动作:原子性的,通常表示一个简短的计算机处理过程)
由五部分组成:
1)源状态
没被转换之前所处的状态
2)目标状态
转换完后,对象所处的状态
3)触发事件
引起转变的触发事件
4)监护条件
是一个方括号括起来的布尔表达式,被放在触发事件的后面。只在引起转换的触发事件发生时被赋值一次,如果此转换被重新触发,监护条件会被重新赋值。
5)动作
转变被激活时,对应的动作被执行
如何画状态图
1)识别一个要对其生命周期进行描述的参与行为的类
2)对状态建模,即确定对象可能存在的状态
3)对事件建模,即确定对象可能存在的状态
4)对动作建模,即确定当转变被激活时,相应被执行的动作
5)对建模的结果进行精华和细化
自己画的操作员值班的状态图
该图我的思路:是否值班以是否登录成功为一个判断点,而源状态则设定为了未值班状态,然后就有了这图;也不知是否很准确,恳请大神指点
| 第二部分 | |
|---|---|
什么是活动图
描述系统动态行为的图之一,用于展现参与行为的类的活动或动作。被设计用于描述一个过程过操作的工作步骤。对系统进行需求分析,描述系统的动态行为。
本质上是流程图,但与流程图有以下区别:
1)活动图着重表现得是系统的行为,流程图则着重描述处理的过程
2)活动图能表示并发活动的情形,而流程图不能
3)活动图是面向对象的,而流程图是面向过程的
活动图的组成元素
1)动作状态:不能有入口动作和出口动作,更不能有内部转移;被绘制成带圆端的方框,而状态被绘制成带圆角的矩形。
2)活动状态:可以有入口和出口动作,也可有内部转移。
3)动作流:与状态图相同,活动图的初始状态也是一个实心球表示,终止状态用一个半实心球表示。
4)分支和合并:在活动图中,两者均用空心小菱形表示。分支包括一个入转换和两个带条件的处转换,出转换的条件应当是互斥的,这样可以保证只有一条出转换能够被触发。合并包括两个带条件的入转换和一个出转换,合并表示从对应的分支开始的条件行为的结束。
5)分叉和汇合
一个分叉表示把一个控制流分解成两个或多个的并发运行控制流,也就是说分叉可以有一个输入转换和两个或多个输出转换,每个转换都是独立的控制流。
汇合代表两个或多个并发控制流同步发生。
注:分叉和汇合都使用同步条表示,同步条是一条粗的水平线。

6)泳道
将活动图的活动状态分组,每一组表示负责那些活动的业务组织。活动图中的泳道必须有一个名字以区别于其他泳道。

7)对象流
动作和对象间的关联。使用矩形表示对象,矩形内是该对象的名称,名称下面的方括号中命名此对象的状态,还可以在对象名的下面加一个分隔栏表示对象的属性值。对象和动作之间使用带箭头的虚线连接表示对象流。

注:一个活动的可以分为若干个动作或子活动。不含内嵌活动或动作的活动称之为简单活动;嵌套了若干活动或动作的活动称之为组合活动。组合活动有自己的名字和相应的子活动。
如何画活动图
1)识别要对其工作流进行描述的类
2)对动态状态建模
3)对动作流建模
4)对建模结果进行精化和细化
|活动图和状态图的区别| |
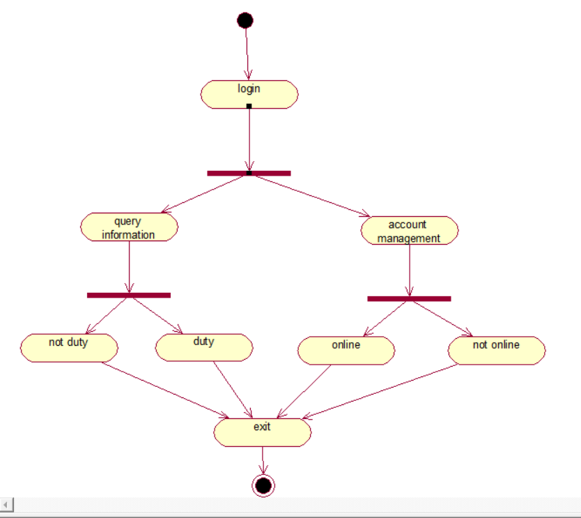
我画的操作员查看是否值班状态的活动图
| 活动图和状态图的区别 | |
|---|---|
1)二者虽都可对系统的动态方面建模,但它们建模的根本目的有本质的区别。活动图更强调对有几个对象参与的活动过程建模。而状态图更强调对单个反应型对象建模。
2)状态机有两种可视化方式,分别为状态图和活动图。状态图描述一个对象的状态以及状态改变,而活动图除了描述对象状态之外,更突出了它的活动。
总结
反复学习是基本
本文来自互联网用户投稿,文章观点仅代表作者本人,不代表本站立场,不承担相关法律责任。如若转载,请注明出处。 如若内容造成侵权/违法违规/事实不符,请点击【内容举报】进行投诉反馈!
