WebRTC 系列之视频辅流
导读:近几年,实时音视频领域越来越热,业界很多音视频引擎都是基于 WebRTC 进行实现的。本文主要介绍 WebRTC 在视频辅流上的需求背景以及相关技术实现。
文|陶金亮
网易云信资深客户端开发工程师
WebRTC 中的 SDP 支持两种方案:PlanB 方案 和 Unified Plan 方案。早期我们使用多PeerConnection的 Plan B 方案中只支持一条视频流发送,这条视频流,我们称之为”主流”。目前我们使用单 PeerConnection 的 Unified Plan 方案,新增一条视频辅流,何为视频”辅流”?视频辅流是指第二条视频流,一般用于屏幕共享。
需求背景
随着业务的发展,一路视频流满足不了更多实际业务场景的需求,例如在多人视频聊天、网易会议以及其他在线教育场景下,需要同时发送两路视频流:一路是摄像头流,另一路是屏幕共享流。
但是,目前使用 SDK 分享屏幕时,采用的是从摄像头采集通道进行屏幕分享。在该方案下,分享者只有一路上行视频流,该场景中要么上行摄像头画面,要么上行屏幕画面,两者是互斥的。
除非实例一个新的 SDK 专门采集并发送屏幕画面,但实例两个 SDK 的方案在业务层处理起来十分麻烦且会存在许多问题,例如如何处理两个流间的关系等。
在 WebRTC 场景中,还存在一种可以单独为屏幕分享开启一路上行视频流的方案,并称之为“辅流(Substream)”。辅流分享即共享者同时发布摄像头画面和屏幕画面两路画面。
另外,有了这个辅流的通道,当设备为新版本 iPhone(新版本 iPhone 具有同时开启前后摄像头的能力)时,也为支持前后2路摄像头发送视频数据奠定了基础。
技术背景
前期 SDK 的架构设计是一个多 PeerConnection 的模型,即:一个 PeerConnection 对应一路音视频流。随着新的 SDP(Session Description Protocol)格式(UnifyPlan)的推出和支持,一个 PeerConnection 可以对应多路音视频流,即单 PeerConnection 模型,即基于单 PC 的架构,允许创建多个 Transceiver,用于发送多条视频流。
技术实现
目前视频流主要分为三类:Camera 流、屏幕共享流、自定义输入视频流,分别有不同属性:
将 Camera 流作为主流,支持 Simulcast;
将自定义视频输入(非屏幕共享)作为主流,不支持 Simulcast;
将屏幕共享作为辅流,不支持 Simulcast,有单独的屏幕共享编码策略;
由于 iOS 屏幕共享的特殊性,其需要通过自定义视频输入的方式来获取视频数据,因此存在如下图所示的流程图:
综上所述:iOS 的自定义输入既可以使用主流的通道发送视频(非屏幕共享),也可以使用辅流的通道发送视频(屏幕共享)。
如果是其他平台,例如 Mac、Win、Aos 等,则会相对简单,摄像头数据和屏幕共享的数据都来自于 SDK 内部,外部自定义视频输入的数据才来自于外部。
关键类图
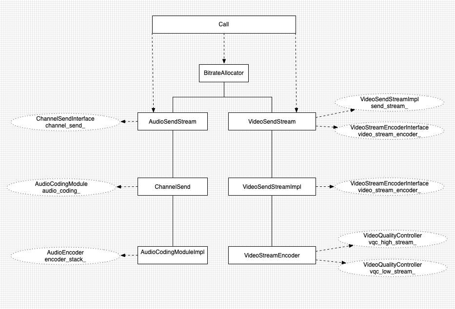
上述提到的单 PC 架构,目前会有2个 RtpTransceiver,一个是 AudioTransceiver,一个是 VideoTransceiver,而辅流的屏幕共享会在新增一个 RtpTransceiver。一个 VideoRtpSender 会包含一个 VideoMediaChannel。
辅流改动
实现辅流需要对不同层面都做一些调整以及重构,具体如下:
信令层面需要支持多路视频流,使用 mediaType 用于区分上述的 Camera 流(Video)、屏幕共享流(ScreenShare)、自定义视频输入流(externalVideo);
重构跨平台层的 Capture 和 Source 的管理;
重构用户和渲染画布的管理,从一个 UID 对应一个 render,过渡到一个 UID 的 sourceId 对应一个 render,每个 UID 可能会包含2个 sourceId;
互动直播的服务器推流和录制需要支持主流和辅流的合流录制;
主流和辅流的拥塞控制方案的落地;
主流和辅流的码率分配方案的落地;
主流和辅流的编码器性能优化;
PacedSender 发送策略、音画同步等方案的调整;
服务器 Qos 下行码率的分配方案的调整;
辅流相关的统计数据的汇总;
下面介绍在整个过程中,比较重要的几个技术点的实现。
带宽分配
在弱网情况下,需要视频辅流的时候,我们会优先把码率分配给音频流,其次是辅流,最后再分配给主流,整体策略为保辅流。
带宽分配的主要流程如下:
WebRTC 的拥塞控制算法 GCC(下文简称 CC) 评估出来的总带宽分配会分给音频流、主流、辅流;
主流内部再由 Simulcast 模块分配大小流的码率,不开 Simulcast 时就直接给大流;
具体过程如图所示:
辅流会在上图的基础上再新增一个 VideoSendStream。
码率分配
目前关于码率分配的流程如下图所示,概括起来有一下几步:
CC 的码率通过 transport controller 传递到 Call 中;
然后经过 BitrateAllocator 分配到各个注册的流中 (目前就是视频模块);
视频模块拿到分配的码率,分配给 fec 和重传,剩下来的分配给 video encoder bitrate;
视频编码器模块拿到 video encoder bitrate,按照我们的策略,分配给大流、小流使用;
拥塞控制
为了实现视频辅流的功能,我们需要对拥塞控制进行相关的改动,主要通过以下四个方面的改动来实现:
SDP 信令改动
按照 RFC 2327,使用 "b=
AS:单一媒体带宽;
CT:会话总带宽,表示所有媒体的总带宽;
(RFC 2327:https://tools.ietf.org/html/rfc2327)
目前 SDK 使用 b=AS: 的方式指定摄像头码流或屏幕共享码流的建议带宽,并把这个值作为 CC 模块的估计值上限。
新的需求要求在同一会话中,可同时发送摄像头码流和屏幕共享码流,因此应把两路媒体的建议带宽值相加得到整个会话的建议带宽值,作为 CC 模块的估计值上限。
WebRTC 支持 b=AS: 方式(单路媒体),在 WebRTC 内部对多路媒体进行相加处理即可满足需求,而 WebRTC 目前不支持 b=CT: 方式,所以建议使用 b=AS: 方式,改动相对较少。
CC 总码率更新策略
Pub 码流能力更新,通过 SDP 方式 (b=AS:) 同步设置"最大带宽"到 CC 模块,当新增一路媒体流时,通过启动 probe 快速探测的方式,迅速上探到可用带宽:
快速带宽评估
突然增加一路媒体流时,需要能够很快上探到真实带宽值,使用 probe 快速探测算法实现这一目标:
如果探测成功,CC 估计值迅速收敛,在带宽充足场景中收敛为 CC 上限,带宽受限场景中为真实带宽;
如果探测失败(如高丢包率场景),CC 估计值缓慢收敛,在带宽充足场景中最终收敛为 CC 上限, 带宽受限场景中为真实带宽;
Paced Sender 处理
辅流与主流的视频大小流的发送优先级一致,所有视频媒体数据,使用预算和 pacing multiplier 的方式做平滑发送处理;
增加一个视频码流类型,kVideoSubStream = 3,与主流的大小流视频数据区分开来;
Probe 快速探测期间,当编码数据不足的情况下,发送 padding 数据弥补,以保证发送码率满足要求;
下图为实际进行码率分配测试的结果展示:
统计上报
带宽的统计上报分为两个部分,分别是从 MediaInfo 获取以及 Bweinfo 获取。
1、发送端和接收端 MediaInfo 获取
当前 SDK 的带宽估计从 MediaInfo 获取逻辑为:
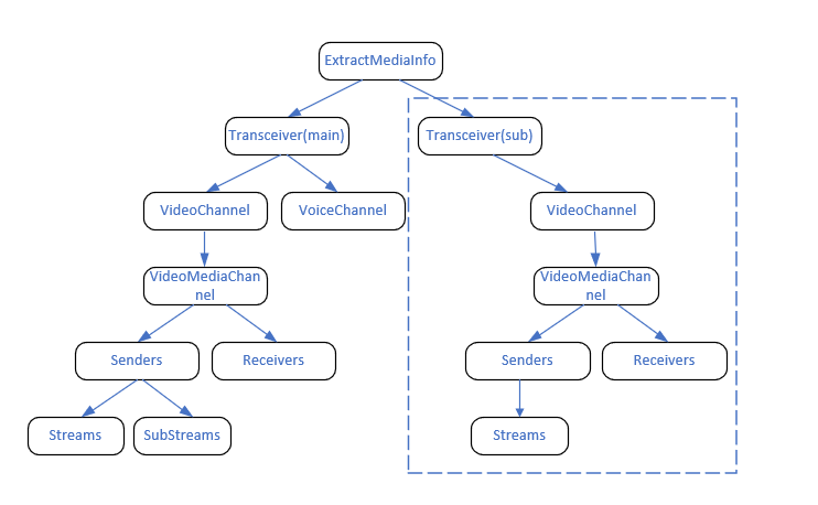
遍历当前所有 transceiver,获取每个 transceiver 的 video_channel 和 voice_channel,从而获取到 video_media_channel 和 voice_media_channel;
根据 media_channel 的 getstats 获取当前 channel 的 MediaInfo;
将获取的 MediaInfo 放在 vertor media_infos 中,便于上报;
主流和辅流同时发送场景,只是增加了一个 transceiver,因此此逻辑适用于主流和辅流同时发送的场景,如下图:
2、带宽估计信息获取
当前 SDK 的带宽估计从 Bweinfo 获取逻辑:
获取 gcc、probe 探测等表示总体带宽信息;
获取每个 transceiver 的 voiceChanel 和 videoChannel 相关的带宽估计信息(类似于 MediaInfo 的获取);
主流和辅流同时发送的场景只是增加了 transceiver,因此此逻辑适用主流加辅流同时发送场景,如下图:
总结
以上就是关于 WebRTC 中视频辅流的分享,主要从业务需求出发,通过技术背景以及关键技术类图,详细分享了关于视频辅流的技术实现。也欢迎留言与我们交流关于 WebRTC 以及音视频相关技术。
推荐阅读
WebRTC 系列之音频的那些事
从入门到进阶|如何基于WebRTC搭建一个视频会议
WebRTC 之ICE浅谈
【入门】WebRTC知识点概览 | 内有技术干货免费下载
本文来自互联网用户投稿,文章观点仅代表作者本人,不代表本站立场,不承担相关法律责任。如若转载,请注明出处。 如若内容造成侵权/违法违规/事实不符,请点击【内容举报】进行投诉反馈!
