我总结的120页《图解MIT线性代数笔记.pdf》,都是干货!
作者:丁坤博 北京大学研究生
线性代数在工科学科上的地位是任何学科无可比拟的,MIT的线性代数课程更是线性代数课程中的最佳学习资料,我们本次分享这套课程的图解笔记。
经过最近几个月的整理和总结,我们产出了《图解MIT线性代数笔记1.0.pdf》,它包括35的课程的所有通俗笔记。
如下截图:
我们随便看第一课的内容,来给大家看看笔记的质量,
而且,最后每一节还给出了作者自己的感悟总结,如这一节给出的总结是:
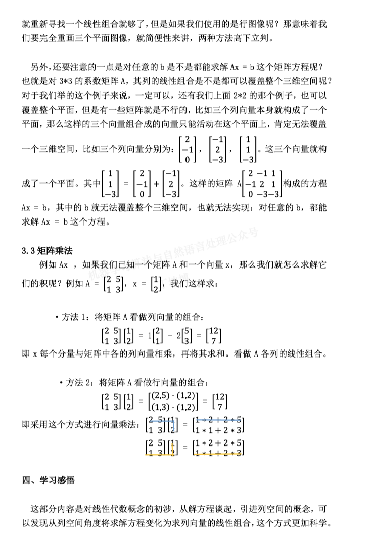
这部分内容是对线性代数概念的初涉,从解方程谈起,引进列空间的概念,可 以发现从列空间角度将求解方程变化为求列向量的线性组合,这个方式更加科学。介绍了矩阵乘法,这部分内容重在理解。
这个笔记一开始在知乎连载的时候也引起了非常多同学的关注:第一课获得了接近1000个点赞:
中间有一段时间停更了,也有非常多的同学催更,这次一次性给大家整理了所有课程的笔记,希望对大家有帮助!
下载方式:关注公众号《机器学习算法与计算机视觉》并回复 线性代数,即可下载120页《Python之路1.0.pdf》
回复 线性代数
后期计划:不断的修正后续错误,提供更好更通俗的笔记。
本文来自互联网用户投稿,文章观点仅代表作者本人,不代表本站立场,不承担相关法律责任。如若转载,请注明出处。 如若内容造成侵权/违法违规/事实不符,请点击【内容举报】进行投诉反馈!
